le bar du forum

Discutions générales sur le DSPiy et tout ce qui s'y rattache
androuski
Messages : 983
Enregistré le : ven. 10 juil. 2015 12:48

Re: le bar du forum

Messagepar androuski » sam. 1 sept. 2018 19:45

Hello :)
Pour le choix du relais : est-ce qu'un relais de ce type (16A, il y en a plein avec ces spéc.) suffit :

https://www.mouser.fr/ProductDetail/Omr ... 52be0VE%3d

ou faut-il envisager qq chose de plus costaud comme ça :

https://www.mouser.fr/ProductDetail/Pan ... zZRCVf4%3d

ou

https://www.mouser.fr/ProductDetail/Son ... baDPDDI%3d

?

Avatar de l’utilisateur
alka
Administrateur du site
Messages : 3099
Enregistré le : mer. 15 juil. 2015 15:18
Localisation : 92
Contact :

Re: le bar du forum

Messagepar alka » sam. 1 sept. 2018 20:27

180W max dans 4ohms c'est 6,7A . Avec un relais 16A t'es très large.

Avatar de l’utilisateur
thierryvalk
Administrateur du site
Messages : 3798
Enregistré le : jeu. 9 juil. 2015 20:08
Localisation : Belgique

Re: le bar du forum

Messagepar thierryvalk » sam. 1 sept. 2018 20:31

oui mais, le omron c'est 100mOHM contre 50 pour les autres.
Puis en DC ce n'est plus 4 Ohm.

androuski
Messages : 983
Enregistré le : ven. 10 juil. 2015 12:48

Re: le bar du forum

Messagepar androuski » sam. 1 sept. 2018 21:09

Ok,
merci les amis va pour 16A alors, et on va essayer d'optimiser la résistance du contact :)

androuski
Messages : 983
Enregistré le : ven. 10 juil. 2015 12:48

Re: le bar du forum

Messagepar androuski » sam. 1 sept. 2018 22:32

Ces relais omron, TE, etc., de 16A ont tous la même R de contact.

androuski
Messages : 983
Enregistré le : ven. 10 juil. 2015 12:48

Re: le bar du forum

Messagepar androuski » dim. 2 sept. 2018 12:12

Allez, boum.
Faut que ça avance, ça fait 1 an que le projet ToyBox+ (3 voies full active) de Moeb (HCFR) est lancé et il va pas tarder à s'impatienter :hehe:

Montage perpendiculaire sur la carte Ucd180OEM pour rapporter l'interface directement sur le panneau arrière --> pas de câblage :

- les borniers HPs viennent directement sur la carte, à souder ou visser au choix ; le diamètre est fait au pif, à ajuster dès que j'aurai trouvé le diam. du pas des gros borniers HiFi...

- le connecteur XLR est un neutrik à montage vertical sur PCB, donc la aussi directement du panneau arr au PCB

http://www.neutrik.us/en-us/xlr/aa-series/nc3maav-0

Il faut que j'ajoute un R opt. pour mettre le corps à la masse ou non (pin 4 sur le PCB)
Fichiers joints
Interface Hypex V1.JPG

androuski
Messages : 983
Enregistré le : ven. 10 juil. 2015 12:48

Re: le bar du forum

Messagepar androuski » dim. 2 sept. 2018 16:19

Un peu d'oxygène autour des composants...

Interface Hypex V1.JPG


En équivalent SMD de la 1N4007 vous suggéreriez quoi ?

androuski
Messages : 983
Enregistré le : ven. 10 juil. 2015 12:48

Re: le bar du forum

Messagepar androuski » dim. 2 sept. 2018 23:00

Ou ça qui finalement a ma préférence...
C'est un draft, mais quand j'estimerai que c'est finalisé j'aimerais bien avoir votre avis :merci: :merci: :merci:
Fichiers joints
Interface Hypex V2.JPG

androuski
Messages : 983
Enregistré le : ven. 10 juil. 2015 12:48

Re: le bar du forum

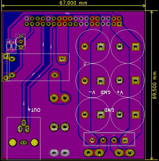
Messagepar androuski » lun. 3 sept. 2018 14:54

Alors,
voici une version mieux finalisée, je suis revenu à une version full on board...

Le schéma :

Capture schema.JPG


Le routages

Interface Hypex V2.JPG


Interface Hypex V2 - sans surfaces.JPG


Merci encore les amis pour votre patience :super:

Avatar de l’utilisateur
alka
Administrateur du site
Messages : 3099
Enregistré le : mer. 15 juil. 2015 15:18
Localisation : 92
Contact :

Re: le bar du forum

Messagepar alka » lun. 3 sept. 2018 16:30

c'est pas mal du tout. quelques remarques en vrac pas forcément vitales, sauf la première
-R2 me parait toute petite. Il faut faire attention a sa puissance. T'as bien tout calculé ?
-je décalerai un peu a droite ou a gauche la diode roue libre pour éviter les patés de soudure sur les même pads que le relais vu qu'ils sont collés. Tu mets quoi comme diode ?
-j'aime pas trop une piste sur le bord du pcb (Vcc en haut). Avec un pcb de 71mm, le plan de masse ferait peut etre le tour
-les sorties sont des cosses j'imagine. Il y a la place pour les maniper sans s'arracher les doigts ? je prévois toujours bcp de place autour pour mes gros doigts :mrgreen:

androuski
Messages : 983
Enregistré le : ven. 10 juil. 2015 12:48

Re: le bar du forum

Messagepar androuski » lun. 3 sept. 2018 17:26

Merci pour tes remarques. J'ai pas précisé mais pour loger les capas il a fallu tout remettre à plat. Le diamètre des capas est 16mm : en 63v on trouve des 2200µf et en 50v des 2700µf donc ça fait entre 6600 et 8100µf par rail, un poil au dessus des préco hypex (4700µf par rail pour l'ucd180).

- Les R sont des 1206 : j'ai vérifié, on trouve des 1w en 1206 : bon, je suis de mauvaise foi il y a deux référence en 1206 / 499 ohms...le gros des réf. est en 2512. Dont acte et merci.

- La diode : OK, décalée à droite, à gauche ça coupe le plan. Pour la réf. je cherche un équivalent SMD de la 1N4007... si tu as des conseils je suis preneur.

- Piste V+ du haut désormais incluse dans le plan de masse.

- Les cosses : il fallait s'arracher les doigts ::d
J'ai remis un peu d'oxygène, on passe à 75mm et une cosse en + pour relier les secondaires en point milieu (CT1/2)

Du coup voilà :merci:
Fichiers joints
Interface Hypex V2.JPG
Interface Hypex V2 - sans surfaces.JPG

androuski
Messages : 983
Enregistré le : ven. 10 juil. 2015 12:48

Re: le bar du forum

Messagepar androuski » lun. 3 sept. 2018 17:33

Il y a une implantation alternative qui rapprcohe le transfo parce que là il y a les 75mm du module interface + les 73mm de la carte Ucd soit 15cm jusqu'au panneau arr. : tourner le connecteur xlr dans le sens horaire... du coup c'est la longueur qui se trouve longitunale au tableau arr. A voir... je vais y réfléchir.

Avatar de l’utilisateur
alka
Administrateur du site
Messages : 3099
Enregistré le : mer. 15 juil. 2015 15:18
Localisation : 92
Contact :

Re: le bar du forum

Messagepar alka » lun. 3 sept. 2018 18:27

pour bien dissiper la température, c'est préférable une résistance plus grande avec un peu de place autour. Faut aussi prendre les réfs les plus faciles a trouver. En même temps, pour deux exemplaires, ça va pas manquer à Mouser :mrgreen:

je n'y connais rien en diodes CMS. google trouve des choses en tapant "1N4007 SMD alternative". Une diode de redressement tout-venant un peu solide convient.

androuski
Messages : 983
Enregistré le : ven. 10 juil. 2015 12:48

Re: le bar du forum

Messagepar androuski » lun. 3 sept. 2018 19:38

J'ai mis du 2512, ça devrait suffire :gene:

Avatar de l’utilisateur
thierryvalk
Administrateur du site
Messages : 3798
Enregistré le : jeu. 9 juil. 2015 20:08
Localisation : Belgique

Re: le bar du forum

Messagepar thierryvalk » lun. 3 sept. 2018 21:36

J'ai pas trop bien compris, ton Vcc c'est bien 42V non régulé ?
Dans ce cas, (42-24)/16.7mA = 1K et 18V*16.7mA = 0.3W
Une 2512, ok mais va tout de même chauffer et finir par noircir le PCB vu que ce relai est alimenté en permance.
L'idéal est d'augmenter la surface des Pads et pistes pour bien dissiper.
Et pour un Vcc de 42V j'aurais simplement utilisé un relai 48V.

Toujours pour le relai, je mettrais l'enpreinte avec 4 Pins pour les contacts voir la version à 6 Pins. C'est bien plus standard.

Un BC547 avec 42V de Vcc, c'est plus que limite.

Dommage de mettre du CMS (et surtout sur 2 faces) et du traditionnel pour le transistor.

J'aurais mis un relai 30A.
Mais de toute manière je ne trouve pas top un ampli avec un simple connecteur au pas de 2.54, mais ce n'est que ma vision de la chose. ;)

androuski
Messages : 983
Enregistré le : ven. 10 juil. 2015 12:48

Re: le bar du forum

Messagepar androuski » lun. 3 sept. 2018 21:58

Merci pour ces nouvelles remarques :)
La tension sera calée à 35v ou 42v (transfo 24 et 30v), donc il faut un relais qui puisse déclencher avec des tensions d'alim inférieures. Pour être en sécurité complète côté R je peux :

- monter un R trough hole verticalement ;
- monter une CMS de taille supérieure et augmenter la taille des pistes ainsi qu'ajouter qq pads autour.

Pour le tr si tu as une alternative plus costaud en CMS je suis preneur, ainsi qu'une ref cms pour la diode.

Sont assez standard ces relais SPST-NO sur Mouser ; tu penses que 16A c'est pas assez ?

Avatar de l’utilisateur
thierryvalk
Administrateur du site
Messages : 3798
Enregistré le : jeu. 9 juil. 2015 20:08
Localisation : Belgique

Re: le bar du forum

Messagepar thierryvalk » lun. 3 sept. 2018 22:13

Une 2512, c'est très bien, suffit de penser à la surface de cuivre.

Diode et transistor, il y a le choix, suffit de mettre quelques filtres chez Mouser.
Diode, par exemple :
https://www.mouser.be/ProductDetail/Dio ... nhzw%3d%3d

Transistor :
https://www.mouser.be/ProductDetail/Nex ... HF0Q%3d%3d

Mais c'est vraiment au pif, boitier simple à souder et tension pas trop basse.

Avatar de l’utilisateur
alka
Administrateur du site
Messages : 3099
Enregistré le : mer. 15 juil. 2015 15:18
Localisation : 92
Contact :

Re: le bar du forum

Messagepar alka » lun. 3 sept. 2018 22:34

En cliquant dans un des liens, j'étais sur un relais consommant 36mA. Avec seulement la moitié, ca change pour R2 en mieux :)

L'idéal est d'augmenter la surface des Pads et pistes pour bien dissiper.
mais bien sur; Je n'y pense jamais. Et éventuellement des vias pour faire participer l'autre face aussi. 0,3W c'est pas la mort mais autant bien s'en occuper. Il y a la place.

Un BC547 avec 42V de Vcc, c'est plus que limite.
oui 42V non régulé c'est prendre un risque inutile. BC456 pour se rassurer. Pourquoi pas cms, pour être harmonieux avec le reste, mais je n'y connais rien en références CMS.


Retourner vers « DSPiy général »

Qui est en ligne

Utilisateurs parcourant ce forum : Aucun utilisateur enregistré et 8 invités