J'ai pas trop bien compris, ton Vcc c'est bien 42V non régulé ?
Dans ce cas, (42-24)/16.7mA = 1K et 18V*16.7mA = 0.3W
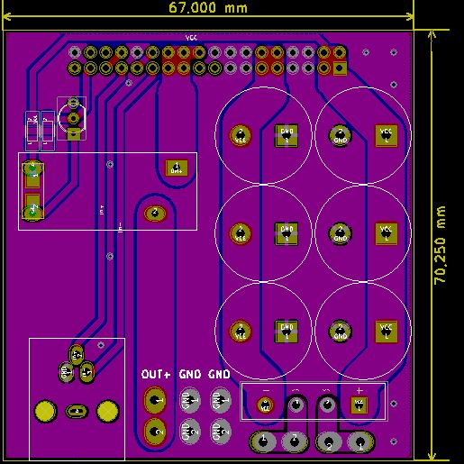
Une 2512, ok mais va tout de même chauffer et finir par noircir le PCB vu que ce relai est alimenté en permance.
L'idéal est d'augmenter la surface des Pads et pistes pour bien dissiper.
Et pour un Vcc de 42V j'aurais simplement utilisé un relai 48V.
Toujours pour le relai, je mettrais l'enpreinte avec 4 Pins pour les contacts voir la version à 6 Pins. C'est bien plus standard.
Un BC547 avec 42V de Vcc, c'est plus que limite.
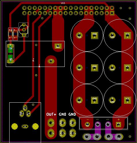
Dommage de mettre du CMS (et surtout sur 2 faces) et du traditionnel pour le transistor.
J'aurais mis un relai 30A.
Mais de toute manière je ne trouve pas top un ampli avec un simple connecteur au pas de 2.54, mais ce n'est que ma vision de la chose.
