Ampli TPAdiy [Classe-D TPA3251D2 ou 3255D2]

Discutions générales sur le DSPiy et tout ce qui s'y rattache
Avatar de l’utilisateur
thierryvalk
Administrateur du site
Messages : 3783
Enregistré le : jeu. 9 juil. 2015 20:08
Localisation : Belgique

Re: Ampli Classe-D TPA3251D2

Messagepar thierryvalk » lun. 9 mai 2016 17:10

Oui, j'ai attendu attendu et donc au final fait moi-même. :)
Je constate que les titres des post ne sont pas à jour, je corrige.

Avatar de l’utilisateur
alka
Administrateur du site
Messages : 3099
Enregistré le : mer. 15 juil. 2015 15:18
Localisation : 92
Contact :

Re: Ampli Classe-D TPA3251D2

Messagepar alka » lun. 9 mai 2016 17:16

ah les admin, c'est plus ce que c'était :)

allez, pour me faire pardonner je fais le tour des selfs discutées et sélectionnées par les précurseurs sur diyaudio

Avatar de l’utilisateur
thierryvalk
Administrateur du site
Messages : 3783
Enregistré le : jeu. 9 juil. 2015 20:08
Localisation : Belgique

Re: Ampli Classe-D TPA3251D2

Messagepar thierryvalk » lun. 9 mai 2016 17:47

J'ai vu aussi que l'on pouvait sélectionner une fréquence de PWM de 430 à 625kHz.
Je présume que cela impacte sur le filtre, mais rien vu sur le sujet (pas vraiment cherché non plus :aille: )

Avatar de l’utilisateur
alka
Administrateur du site
Messages : 3099
Enregistré le : mer. 15 juil. 2015 15:18
Localisation : 92
Contact :

Re: Ampli Classe-D TPA3251D2

Messagepar alka » lun. 9 mai 2016 18:18

rapide calcul : 36V 4ohms, il faut 9A peak. cad 6,4Arms. c'est cette dernière qui est a prendre en compte pour les selfs.

Evoqées :
coilcraft MA5172-AE 6A 6,50E : oui
Vishay IHLP6767GZER100M01 25A 5,30 € : non L/I pas constant
Bourns SRP1245A-100M 16A 1,46E : non L/I pas constant
Coilcraft VER2923-103KL 26A 6,50E : OUI L/I constant jusqu'a saturation

esplication L/I pas constant = probleme
If the L is changing with the audio envelope, it causes the output filter Fc and Q to move around with the L, causing the high frequency response of the filter to dynamically change.

It is not a huge stretch to imagine low frequency content effectively causing AM/PM modulation of high frequency content, causing IM distortion.

cette courbe L versus I est souvent au fond des datashets.

comparatif
http://www.diyaudio.com/forums/class-d/ ... ost4400323
et là (Bourns SRP1245A-100M vs XAL8080-103MEB) http://www.diyaudio.com/forums/class-d/ ... ost4451744

autres options :
ICE components, selfs dédiées pour classD
http://www.icecomponents.com/c-112-clas ... ctors.aspx
ICE 1D17A c'est bon. 7A. (3,46€ mouser)
Elle a manifestement la cote celle ci pour ses qualités et son rapport q/p/taille. Semblerait que le fabricant soit Sagami.

Liste d'inductions fort courant (liste compilée par DUG et apparemment il a vérfié que L/I est bien constant pour toutes sur la plage qui nous interesse)
COILCRAFT RFS1412 10uH 6.2A(10%L drop) RFS1412-103ME
ICE COMPONENTS 1D10A 7.5A (10%L drop) 1D10A-100M
WURTH WE-PD SMD 10uH 10.5A(10%L drop) 7447709100
ICE COMPONENTS 1D14A 11A (10%L drop) 1D14A-100M
SUMIDA CDEP 10uH 11.5A(10%L drop) CDEP147NP-100MC-125
COILCRAFT SER2900 10uH 13A(10%L drop) SER2915L-103KL
COILCRAFT SER2900 10uH 18A(10%L drop) SER2915H-103KL
WURTH WE-HCF SMD 10uH 22A(10%L drop) 7443631000
COILCRAFT SER2900 10uH 28A(10%L drop) SER2918H-103KL
ICE COMPONENTS 1D17A 31A (10%L drop) 1D17A-100M
WURTH WE-HCF SMD 10uH 34A(10%L drop) 7443641000
ICE COMPONENTS 1D23A 37.8A (10%L drop) 1D23A-100M
ICE COMPONENTS 1D31A 50A (10%L drop) 1D31A-100M

en version mini-taille, il existe des dual:
Coilcraft GA3416-CL 8A

Capas low profile qu'on arrive a glisser sous un rad
0612 TDK low profile
sinon, ils mettent les plus grosses capas de découplage de l'autre coté.

dissipateur :
Fischer Elektronik SK100
Fischer Elektronik SK454-50SA


autre point utile pour amléiorer PSRR (sachant que Cstart n'a normalement rien a voir, la réponse vient de TI donc ça influe quand meme....
PSRR is 60dB with Cstart=10nF in BTL mode. It can be increased to 80dB by increasing Cstart to 100nF. In SE mode, Cstart is 1uF, so PSRR is helped. No plots are available, but PSRR is quite flat with frequency up to at least 10KHz.

prévoir de mettre Cstart jusqu'a 680nF
Q&A utile a lire avec réponses de TI sur le TPA3251
http://e2e.ti.com/support/amplifiers/au ... Everything

ps: Doctormod utilise son ampli sur un système 3 voies HR (15" + 8" + compression) en actif avec son propre DSP. C'est parfairement silencieux. Ca répond a la question de pouvoir ou pas le mettre sur une compression.

Avatar de l’utilisateur
thierryvalk
Administrateur du site
Messages : 3783
Enregistré le : jeu. 9 juil. 2015 20:08
Localisation : Belgique

Re: Ampli Classe-D TPA3251D2

Messagepar thierryvalk » lun. 9 mai 2016 18:36

Je ne connaissait pas cette affaire de L/I.
Par contre, il y a le courant de saturation où la self ne fait plus self et qui doit donc être très grand.
Attention au courant nominal, a ce courant la self chauffe pas mal. Bon, on est en audio donc a relativiser.

Avatar de l’utilisateur
thierryvalk
Administrateur du site
Messages : 3783
Enregistré le : jeu. 9 juil. 2015 20:08
Localisation : Belgique

Re: Ampli Classe-D TPA3251D2

Messagepar thierryvalk » lun. 9 mai 2016 19:23

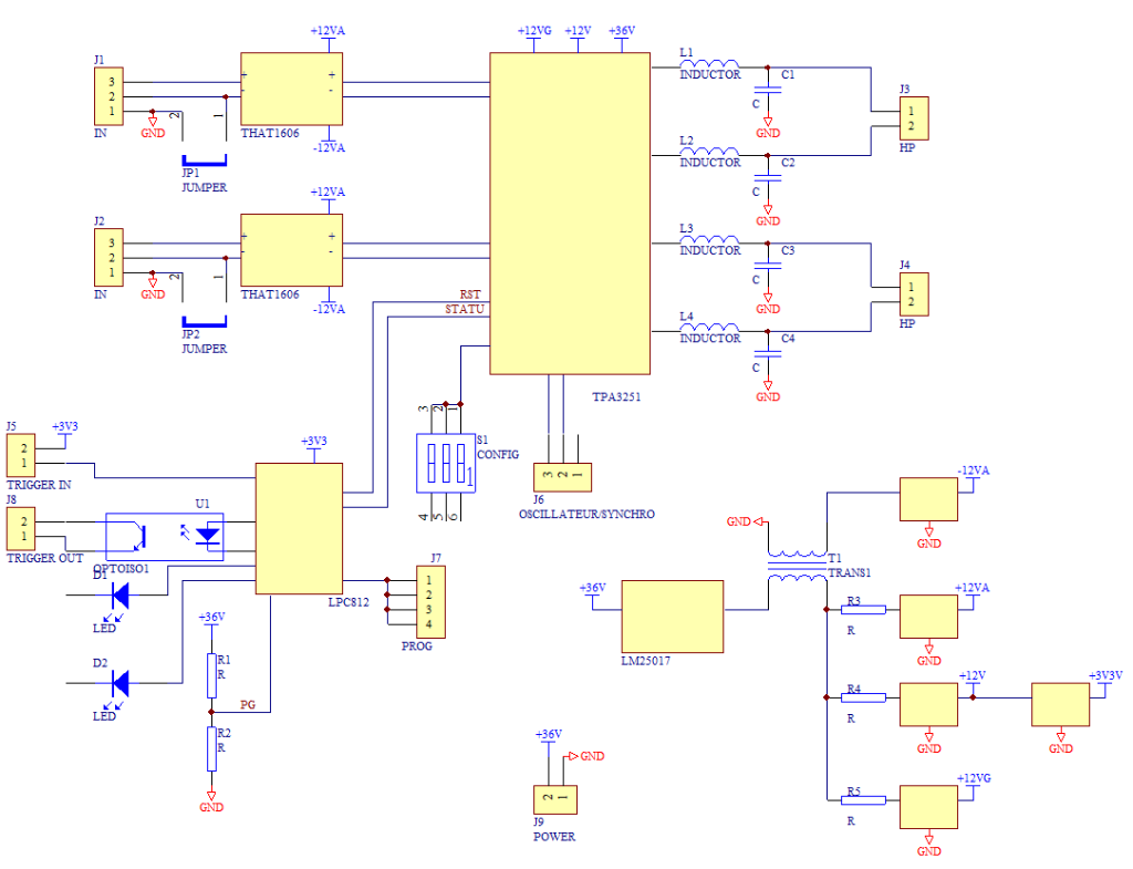
Un brouillon de schéma bloc.
TPAB.PNG

androuski
Messages : 983
Enregistré le : ven. 10 juil. 2015 12:48

Re: Ampli Classe-D TPA3251D2

Messagepar androuski » lun. 9 mai 2016 20:59

T'as oublié le switch pour le PBTL :pleur4:

Avatar de l’utilisateur
thierryvalk
Administrateur du site
Messages : 3783
Enregistré le : jeu. 9 juil. 2015 20:08
Localisation : Belgique

Re: Ampli Classe-D TPA3251D2

Messagepar thierryvalk » lun. 9 mai 2016 21:30

Sissi, S1 Config. :)

androuski
Messages : 983
Enregistré le : ven. 10 juil. 2015 12:48

Re: Ampli Classe-D TPA3251D2

Messagepar androuski » lun. 9 mai 2016 21:36

Je crois que je vais pas tarder à te monter une statue :hehe:

Pour les sorties on peut mettre en parallèle après l'ensemble du filtrage sur les bornier ? Ou en amont, juste après les self ?

Avatar de l’utilisateur
alka
Administrateur du site
Messages : 3099
Enregistré le : mer. 15 juil. 2015 15:18
Localisation : 92
Contact :

Re: Ampli Classe-D TPA3251D2

Messagepar alka » lun. 9 mai 2016 21:40

androuski a écrit :Pour les sorties on peut mettre en parallèle après l'ensemble du filtrage sur les bornier ? Ou en amont, juste après les self ?
sur ton schéma, les poins marqués d'une fleche rouge sont les mêmes.
Image
les borniers de sortie conviennent tres bien pour relier en // les sorties. Pas besoin de gros cavalier ou de bornier de cablage spécifique en plus en sortie.

Avatar de l’utilisateur
alka
Administrateur du site
Messages : 3099
Enregistré le : mer. 15 juil. 2015 15:18
Localisation : 92
Contact :

Re: Ampli Classe-D TPA3251D2

Messagepar alka » lun. 9 mai 2016 21:44

androuski a écrit :Je crois que je vais pas tarder à te monter une statue :hehe:
c'est malin maintenant j'ai une vision qui me hante :mrgreen:

Image

Avatar de l’utilisateur
alka
Administrateur du site
Messages : 3099
Enregistré le : mer. 15 juil. 2015 15:18
Localisation : 92
Contact :

Re: Ampli Classe-D TPA3251D2

Messagepar alka » lun. 9 mai 2016 21:51

sur le block diagram, pourquoi des résistances devant les régulateurs +12 V ?

Avatar de l’utilisateur
thierryvalk
Administrateur du site
Messages : 3783
Enregistré le : jeu. 9 juil. 2015 20:08
Localisation : Belgique

Re: Ampli Classe-D TPA3251D2

Messagepar thierryvalk » lun. 9 mai 2016 21:53

Filtre RC ou au minimum des ferrites.

androuski
Messages : 983
Enregistré le : ven. 10 juil. 2015 12:48

Re: Ampli Classe-D TPA3251D2

Messagepar androuski » lun. 9 mai 2016 21:54

Ah ben si elle existe déjà... je ne sais pas pourquoi, je ne le voyais pas si jeune :happy1:

Pour le câblage des sorties : ben oui, suis-je bête...

Avatar de l’utilisateur
alka
Administrateur du site
Messages : 3099
Enregistré le : mer. 15 juil. 2015 15:18
Localisation : 92
Contact :

Re: Ampli Classe-D TPA3251D2

Messagepar alka » lun. 9 mai 2016 21:56

@thierry : ah ok.
et capas en entrée des That1606 ?
j'ai cru comprendre que dans cet usage MLCC est très bien.

@androus : avec toute la biere bue, faut bien se soulager :mrgreen:

Avatar de l’utilisateur
thierryvalk
Administrateur du site
Messages : 3783
Enregistré le : jeu. 9 juil. 2015 20:08
Localisation : Belgique

Re: Ampli Classe-D TPA3251D2

Messagepar thierryvalk » lun. 9 mai 2016 22:16

et capas en entrée des That1606 ?

Oui, ce n'est qu'un schéma bloc, on verra point par point et aussi avec ce j'ai de stock.

@androus : avec toute la biere bue, faut bien se soulager :mrgreen:

Avec de l'eau aussi. ;-)

androuski
Messages : 983
Enregistré le : ven. 10 juil. 2015 12:48

Re: Ampli Classe-D TPA3251D2

Messagepar androuski » mar. 10 mai 2016 05:57

J'ai été sensible à la remarque d'Alain sur la possibilité d'augmenter le PSSR en dimensionnant Cstart... il y a la place pour ?

Avatar de l’utilisateur
alka
Administrateur du site
Messages : 3099
Enregistré le : mer. 15 juil. 2015 15:18
Localisation : 92
Contact :

Re: Ampli Classe-D TPA3251D2

Messagepar alka » mar. 10 mai 2016 09:56

ils ont bien défriché sur diyaudio et trouvé quelques sources internes chez TI qui ont donné des tuyaux sur des sujets mal ou peu documentés.

pour les selfs en sortie, il y a une sorte de consensus sur les ICE 1D17A (ou plus gros). Il semblerait que le fabricant de ces selfs soir Sagami, gage de qualité.


Retourner vers « DSPiy général »

Qui est en ligne

Utilisateurs parcourant ce forum : thierryvalk et 8 invités