Pré-ampli Full BALANCED

Discutions générales sur le DSPiy et tout ce qui s'y rattache
ThomasBuzet
Messages : 50
Enregistré le : mar. 4 juin 2024 05:14
Localisation : Haute-Garonne

Pré-ampli Full BALANCED

Messagepar ThomasBuzet » lun. 29 déc. 2025 05:44

Bonjour à tous,

Pour mes 40 ans.... et pour accompagner mes blocs mono de Up basé sur le brevet de N. Pass sur le SuSy, je souhaitais trouver un préampli capable de suivre et offrant une qualité d'écoute en adéquation.
L'achat d'un matériel neuf ou d'occasion de cette "valeur" de gamme était exclu, je voulais rester dans le domaine du DIY. De part ce qu'il est possible de trouver et pour le plaisir de réaliser un objet "unique".
Après pas mal de recherche, plus d'un an. J'avais décidé de m'offrir en juillet un pré-amp qui sur le papier et d'après les retours utilisateur sur le forum DIY Audio sont excellent, le fameux Iron PRE de Zen Mod ( https://diyaudiostore.com/pages/project-iron-pre.

Il existe 2 versions, toutes avec 5 entrées, SE pour du RCA et BALANCED pour des entrées XLR (mais possible d'entrées en RCA par un jeux de strap et diode, on y reviendra plus loin). Sortie en XLR/RCA ou que RCA suivant le choix initiale.
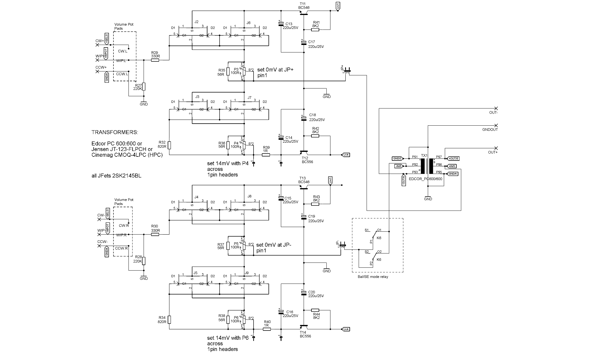
La version symétrique est du principe double mono, avec deux transfo distinct, ce qui colle bien à mes blocs qui sont de la même conception.

Iron Pre V.4 sch 1 of 4.png

Iron Pre V.4 sch 3 of 4.png


La gestion de volume est, pour ma version XLR, avec 1 potar par canal, ce qui ne me convient pas en terme de gestion (femme qui aime quand c'est simple...), en creusant il est possible d'utiliser un potar ALPS RK27 bluevelvet à 4 canaux (solution que je gardais de coté au cas ou, puis une solution mets apparu en consultant toutes les pages du topic dédié à la construction (https://www.diyaudio.com/community/thre ... st.390509/), la version de Frank ( https://www.audio-perfect.de/IronPre.en.html) à base de puces MUSES 72323 (sur carte RCA 1 puce et bien sur 2 cartes indépendantes en XLR donc 2 puces MUSES. Cette dernière solution représente un coût mais elle apporte une solution à une partie des contraintes que je m'impose sur ce projet ! Je laisse cette solution de coté mais la garde précieusement en tête

Contraintes qui sont (car si je vous les donnent pas vous pouvez pas savoir):
-gestion des 2 canaux de manières synchrone pour faciliter l'équilibrage sonore et faciliter l'utilisation quotidienne (moins "prise de tête" )
-gestion a distance, donc télécommande avec capteur Ir pour les fonctions essentiels à savoir allumage-extinction/volume/selection entrée (hors de question de me lever quand j'ai le chat sur les genoux !!!)
-un affichage sur écran pour un aspect moderne
-sélection dans un sous menu du type d'entrée (RCA/XLR) (plus versatile et moins restrictif dans le temps)
-un by-pass pour une entrée HC
-sortie trigger

Niveau visuel du boitier, j'ai pas mal trainé sur Pinterest (gaffe c'est dangereux comme application, ça donne des idée voir même un peu trop)
Je m'étais arrêté sur le visuel du TACT Millenium
IMG_3711.jpg


Après recherche, la gestion du volume/commande menu/affichage et géré par l'unique bouton en façade. Génial en terme d'intégration, simplicité visuel, intégration royal.

Ok bon faut chercher à trouver le moyen de reproduire le tout. Les encodeurs classique ont un nombre de pas assez restreint 20/24 de maniere courante et 40 en grattant bien les recherches. Pas encore assez fluide pour une gestion du volume et pas d'afficheur. J'ai joué un peu avec des LCD pour accompagner le truc. M'ouais pas convaincu. Encodeur optique trop contraignant.
Faut repartir en quête du Graal, et la BIM je trouve ZE TRUC https://www.makerfabs.com/matouch-esp32 ... t7701.html
matouch_esp32-s3_rotary_ips_display_with_touch_2.1_st7701-1.jpg


Encodeur rotatif, écran, bus SPI, les cases sont quasi toutes cochés. Mais, y a toujours un mais ! Comment piloter proprement le volume.
Et venu l'idée du potar ALPS RK16 motorisé à 6 canaux, 1 canal pour le retour position et etre synchro avec la commande en façade, 4 pour le volume.

Mais en parallèle je contacte Franck voir si ma trouvaille peut être intégré dans son architecture avec les puces Muses. Il est ok pour bosser dessus et trouve même le visuel sympa. Avec l'emballement il commande même 3 afficheurs/encodeurs et commence a bosser dessus d'un point de vu logiciel

La suite au prochain post

ThomasBuzet
Messages : 50
Enregistré le : mar. 4 juin 2024 05:14
Localisation : Haute-Garonne

Re: Pré-ampli Full BALANCED

Messagepar ThomasBuzet » lun. 29 déc. 2025 06:33

Rapidement les hics arrivent, l’ESP32 communique mal avec le bus SPI du Muses et la programmation LVGL de l’écran s’avère complexe.
Mais on persiste en se tenant au courant de l’évolution qu’on arrive à avoir.

Au bout de quelques mois on abandonne mutuellement l’idée, trop complexe/stabilité hasardeuse.

Changement de plan et par la même occasion je mets en deuil le visuel que je souhaite. Je commande la version « de base » du Muses avec son écran format rectangle en paysage, encodeur rotatif de commande et capteur Ir.

Mais je ne règle qu’une partie des objectifs à atteindre: afficheur, gestion volume à distance et surtout qualitative.
Il reste encore des cases à remplir

GoodNoize
Messages : 908
Enregistré le : mar. 27 nov. 2018 17:18
Localisation : Jura

Re: Pré-ampli Full BALANCED

Messagepar GoodNoize » mer. 7 janv. 2026 07:20

Enore un beau projet içi :)

C'est dommage pour le bouton MaTouch ESP32 parce qu'il est vraiment chouette !

ThomasBuzet
Messages : 50
Enregistré le : mar. 4 juin 2024 05:14
Localisation : Haute-Garonne

Re: Pré-ampli Full BALANCED

Messagepar ThomasBuzet » ven. 9 janv. 2026 13:44

Oui c'est dommage mais c'est les joies du codages qui ont fait que ....
J'avais édité un visuel voir le rendu possible sur un boitier type galaxy en 2U, niveau proportion c'était exactement ce que je voulais avoir.

Capture.JPG


Suite,
Ne reculant pas devant les difficultés hasardeuse me voila chez mon usineur avec 2 faces arrières de boitier, une slimline 2U et une de galaxy aussi en 2U.
La seule différence entre les deux, la version slimline dispose en plus des emplacements XLR d'emplacements RCA pour disposer des deux types d'entrées possible, mais aussi d'une entrée trigger et de deux sorties trigger.
Sur la face galaxy j'ai pris l'option d'avoir des RCA qui se montent sur emplacement XLR et que une sortie trigger.

Sur la photo les 4 emplacements les plus à gauche correspondent aux sorties audio (2 XLR et 2 RCA, quand je vous dis que c'est assez versatile)
IMG_7088.JPG


Mais dans mon idée je souhaite pouvoir choisir comment je rentre mon signal.
Par défaut c'est du balanced que prends la carte, mais il est possible de rentrer en RCA si on met le In- au GND et une diode qui viendra piloter le relai 6.
Je vais voir à intégrer un Arduino Mega et une carte à relais qui pilotera les actions a faire, ce qui permettra depuis un menu d'assigner une configuration nécessaire pour un type d'entrée requis suivant la source. Comme les "GRANDS" il sera.... si ça fonctionne comme je le souhaite, d'après le créateur du circuit y a pas de problème majeur qui se posent.
De la configuration à faire, des réglages et du courage un peu !!

ThomasBuzet
Messages : 50
Enregistré le : mar. 4 juin 2024 05:14
Localisation : Haute-Garonne

Re: Pré-ampli Full BALANCED

Messagepar ThomasBuzet » dim. 1 févr. 2026 16:53

Zou faut tester, on jette le tout dans un boîtier :ghee:
IMG_7249.jpeg


On valide le tout avec un DAC en double mono aussi :|
IMG_7248.jpeg


Y a pas c’est :super: faudrait que je regarde à pas avoir les notifications de l’iPhone sur le Bluetooth

Après réflexion je laisse tomber l’arduino pour mumuse, il y aura 2 entrées XLR et 3 RCA, bien assez pour un usage courant.
Voici l’implantation retenue:
Transfos R-core devant pour minimiser les nuisances avec les transfos audio
Torique pour la carte symétrique du by-pass HC
IMG_7265.jpeg


Test en pièces 3D pour prendre des mesures et voir comment les choses tombent
IMG_7266.jpeg

IMG_7267.jpeg


À suivre y a encore du boulot, et en plus le DAC vient de s’ajouter à la liste :happy1:

ThomasBuzet
Messages : 50
Enregistré le : mar. 4 juin 2024 05:14
Localisation : Haute-Garonne

Re: Pré-ampli Full BALANCED

Messagepar ThomasBuzet » sam. 21 mars 2026 07:16

Spoiler !!!!

IMG_7355.jpeg


À suivre ….

ThomasBuzet
Messages : 50
Enregistré le : mar. 4 juin 2024 05:14
Localisation : Haute-Garonne

Re: Pré-ampli Full BALANCED

Messagepar ThomasBuzet » ven. 3 avr. 2026 18:57

Et on continue de faire mumuse !!!

Je mettais pris ce boîtier ( https://www.audiophonics.fr/fr/boitiers ... 11314.html ) qui je savais allait être parfait pour « un truc » qui sort des boîtiers traditionnels, Slimline et Galaxy entre autres.

Réalisation d’une façade en acrylique coulé de 8mm, plus facile à usiner (y a qu’à voir la proximité des trous …
Bouton dans une main et façade dans l’autre va falloir monter le tout.
Je chope mon réglet, pied à coulisse et papier/crayon.
Une fois les mesures prises il est temps de dessiner en 3D la pièce. Solidworks mon ami suivi de Cura et voilà une belle (soyons modeste) pièce en impression 3D.

Y a encore du boulot mais ça avance. Je vais essayer full ESP32 plutôt que Arduino/esp.

IMG_7416.jpeg


IMG_7417.jpeg


IMG_7418.jpeg


IMG_7415.jpeg


La suite au prochain épisode


Retourner vers « DSPiy général »

Qui est en ligne

Utilisateurs parcourant ce forum : Aucun utilisateur enregistré et 8 invités