Interface I/O pour ampli/DSP/BT

Discutions générales sur le DSPiy et tout ce qui s'y rattache
GoodNoize
Messages : 905
Enregistré le : mar. 27 nov. 2018 17:18
Localisation : Jura

Re: Interface I/O pour ampli/DSP/BT

Messagepar GoodNoize » lun. 24 févr. 2025 21:09

Petit montage à blanc :)

Les chants, vu l'effet blackson texture ça se noie dans la masse et ça me choque pas (et je suis chiant)
Cette peinture PU c'est quand même top.
Pas d'apprêt, pas de mastic, deux couches terminé.

Attendez d'y voir tout bijou poncé avec le waveguide PETG :)
481094949_635694609415334_7312059036394476485_n.jpg


Et aussi avec de l'électronique fonctionnelle, mais c''est autre chose :aille: :aille:

GoodNoize
Messages : 905
Enregistré le : mar. 27 nov. 2018 17:18
Localisation : Jura

Re: Interface I/O pour ampli/DSP/BT

Messagepar GoodNoize » ven. 7 mars 2025 19:43

Waveguide reçus,
Pouaa le mec sait bosser.
P'ti coup de pub pour audioprint3D. Super contact et content du service.

Niveau ébénisterie on est pas mal, faut que j'avance sur l'ampli.


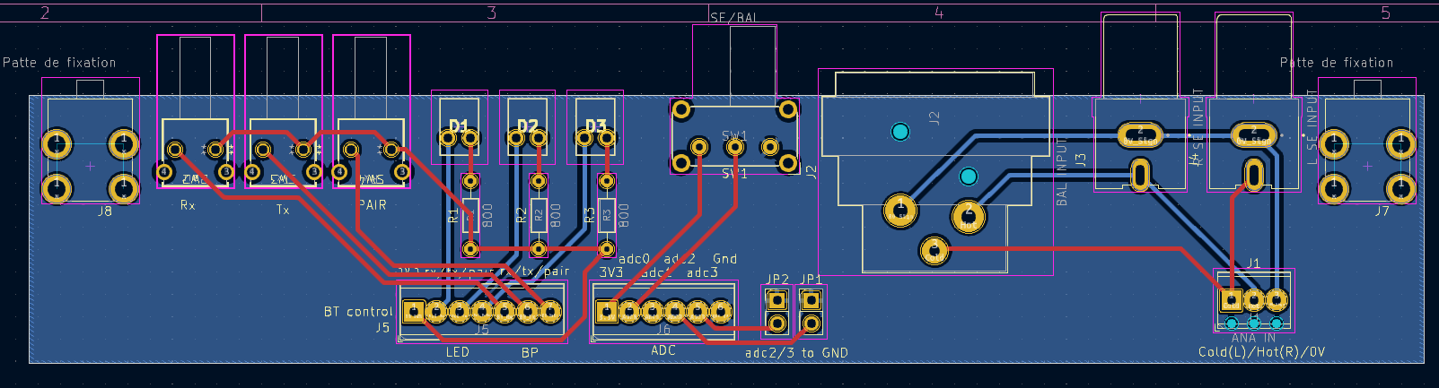
-TODO carte E/S :
- GPIO en output pour signal détect : en collecteur ouvert, et connecté à STBY de l'ampli.
- test mux avec 3V3 et 0V pour input BAL / SE : voir pour changer l'ADC en input ? => Pgm sigma studio a modifier ?
- utiliser les potentiomètres en stock
- Cmd composants et PCB

Comme d'hab c'est proche du but que je vais mettre 3 plombes à finaliser l'électronique :grr: X(
Fichiers joints
IMG_3505.JPEG
IMG_3504.JPEG

GoodNoize
Messages : 905
Enregistré le : mar. 27 nov. 2018 17:18
Localisation : Jura

Re: Interface I/O pour ampli/DSP/BT

Messagepar GoodNoize » ven. 7 mars 2025 20:01

ou je m'étais arrêté

Bien vérifier la polarité des connecteurs RCA
Fichiers joints
schema .png
pessebe.png

GoodNoize
Messages : 905
Enregistré le : mar. 27 nov. 2018 17:18
Localisation : Jura

Re: Interface I/O pour ampli/DSP/BT

Messagepar GoodNoize » ven. 7 mars 2025 20:08

Pgm Sigma studio
SIGMA.png

Avatar de l’utilisateur
thierryvalk
Administrateur du site
Messages : 3797
Enregistré le : jeu. 9 juil. 2015 20:08
Localisation : Belgique

Re: Interface I/O pour ampli/DSP/BT

Messagepar thierryvalk » ven. 7 mars 2025 21:09

Pour les LED du BT, il n'est pas nécessaire de placer des R série, il y a déjà des R de 1K sur le PCB.

GoodNoize
Messages : 905
Enregistré le : mar. 27 nov. 2018 17:18
Localisation : Jura

Re: Interface I/O pour ampli/DSP/BT

Messagepar GoodNoize » sam. 8 mars 2025 19:22

Bien vu ! Merci Thierry, toujours l'œil là ou il faut :)
A force d'en enlever il ne va pas rester grand chose sur le PCB :gene:
M'enfin ça évitera d'avoir une salade de spaghettis.

ThomasBuzet
Messages : 44
Enregistré le : mar. 4 juin 2024 05:14
Localisation : Haute-Garonne

Re: Interface I/O pour ampli/DSP/BT

Messagepar ThomasBuzet » dim. 9 mars 2025 06:27

Un bien joli projet que tu réalise.

Niveau poids et dimension par curiosité ça se situe où ?
Serait-il envisageable de rendre une enceinte mono et de la coupler avec une autre mono pour recréer la stéréo ? Je n’ai pas vu si tu en parle dans le sujet ou alors j’ai pas saisi tout.

Pour la com en Bt je suis pas fan quand tu écoute de la musique.
Tu reçois un message ou appel bim c’est bascule sur l’enceinte….
Envisage tu une possibilité de caser un Raspberry avec une suite logicielle type Volumio/moode audio.
Ou tout du moins un module DAC rca ou i2s

Ps: les schémas tu les réalises avec quel logiciel ? Eagle

GoodNoize
Messages : 905
Enregistré le : mar. 27 nov. 2018 17:18
Localisation : Jura

Re: Interface I/O pour ampli/DSP/BT

Messagepar GoodNoize » dim. 9 mars 2025 16:35

ola !

Dimensions debout : Hauteur 480 , Largeur 200, Profondeur MAX 280
Poids : en gros 10 kg

C'est tout l'avantage de ce module :
1 enceinte c'est du mono
Ensuite tu pair 2 boites (master/slave) et t'as la stéréo (le smartphone ne vois qu'un seul périphérique)
Et tu peux coupler les boites entre elles avec un master et plusieurs slave juqu'a 100 boites.
ça marche super bien pour avoir tester avec deux modules.

Concernant les soucis de BT et appel etc.. Sur IOS depuis une MAJ je peux choisir de diffuser uniquement le contenu multimédia. Et sinon c'est mon Apple TV (au cul du projo) qui envoi le son en BT aux enceinte. Ensuite les copains binnnn il se démerd*** :hehe:

Mon pauvre tu me surestime :aille: , déjà la j'avance tout doux pour faire un malheureux PCB I/O.. alors mettre un raspeberry, le programmer etc... J'en ai pour mille ans :gene:
Je souhaite que ce projet soit simple, pas cher, avec des fonctionnalités de base, et acoustiquement un truc qui tiens la route.
Parce que j'ai des potes qui me demandent de leurs faire une boite, et que bien souvent même en DIY ce que je fais c'est hors de prix pour un non passionné.

Je fait mes schémas et PCB sur kicad
gratuit, open source et bien documenté :)

GoodNoize
Messages : 905
Enregistré le : mar. 27 nov. 2018 17:18
Localisation : Jura

Re: Interface I/O pour ampli/DSP/BT

Messagepar GoodNoize » mar. 22 avr. 2025 15:17

Après une petite pause pour éviter d'exploser une durite , ça bouge un peu.

Sessions mesure, polar et écoute avec le poto sagem
Mise au point d'un filtre passif. Les miennes seront certainement en passif.
IMG_3918.JPEG



Super définition, ça descend assez pour s'écouter tout seul.
Avec le sub de 18 dessous en LR4 à 80Hz le SPL max est impressionnant vu la taille de la bêbête.

PCB, composants et tôles arrières reçus
Session de soudage et câblage et on devrait voir le jour.
IMG_3878.JPEG

IMG_3880.JPEG

GoodNoize
Messages : 905
Enregistré le : mar. 27 nov. 2018 17:18
Localisation : Jura

Re: Interface I/O pour ampli/DSP/BT

Messagepar GoodNoize » mar. 13 mai 2025 10:04

Ola,

premier PCB soudé.
Me reste à faire le câblage entre le module ampli et la carte fille puis un peu de programmation sigmastudio

Je n'ai pas de connecteur JST avec fils épanouis.
https://www.tinyosshop.com/index.php?ro ... ct_id=1156
Tinysyne a ce qu'il faut mais faut voir les frais de port et taxe.

Sur le DSPiy vous aviez fais comment pour les câbles préassemblés ?

Pour le proto je vais câbler en dupont et au pire je soude les fils sur les picots du jst.

IMG_4138.JPEG

IMG_4137.JPEG

Avatar de l’utilisateur
thierryvalk
Administrateur du site
Messages : 3797
Enregistré le : jeu. 9 juil. 2015 20:08
Localisation : Belgique

Re: Interface I/O pour ampli/DSP/BT

Messagepar thierryvalk » mar. 13 mai 2025 11:47

Sur le DSPiy vous aviez fais comment pour les câbles préassemblés ?

Je ne sais plus trop où, mais simplement acheté chez l'un de mes fournisseurs.
Sur Amazon tu peux trouver des kits : embases diverses et lot de fils avec contact serti ou avec contacts à sertir.

Bien faire attention au pas, normalement JST c'est du 2.5 et non du 2.54

GoodNoize
Messages : 905
Enregistré le : mar. 27 nov. 2018 17:18
Localisation : Jura

Re: Interface I/O pour ampli/DSP/BT

Messagepar GoodNoize » mar. 13 mai 2025 14:22

Bien vu pour les kits. Bonne alternative :super:

ThomasBuzet
Messages : 44
Enregistré le : mar. 4 juin 2024 05:14
Localisation : Haute-Garonne

Re: Interface I/O pour ampli/DSP/BT

Messagepar ThomasBuzet » sam. 24 mai 2025 06:55

Ca avance c'est cool

Aliexpress peut etre ton ami pour trouver ce que tu cherche, a € qui defie toutes concurrences.... en tout format !
(pour info, je cherchais un bouton diam 38 or en alu, les photos ali ne m'inspiraient pas, commandé chez un francais bien connu mais mon bouton est arrivé dans un joli papier journal chinois pour 1/3 du prix en plus)

GoodNoize
Messages : 905
Enregistré le : mar. 27 nov. 2018 17:18
Localisation : Jura

Re: Interface I/O pour ampli/DSP/BT

Messagepar GoodNoize » mer. 28 mai 2025 08:48

Oui ça avance mais pas forcément au rythme que je veux !
Mais bon j'arrête de me mettre la pression faut ça reste du loisir :)
j'ai d'autre priorités pro en ce moment.

Oui je pense avoir compris de qui tu parles ;)
C'est jamais que du chinois redistribué en plus flatteur.
J'ai jamais franchis le pas d'acheter sur ce genre de site..

GoodNoize
Messages : 905
Enregistré le : mar. 27 nov. 2018 17:18
Localisation : Jura

Re: Interface I/O pour ampli/DSP/BT

Messagepar GoodNoize » lun. 7 juil. 2025 20:08

Ça respire.
Les cmd Bluetooth sont OK.
Reste à tester les ADC
IMG_4696.jpeg

GoodNoize
Messages : 905
Enregistré le : mar. 27 nov. 2018 17:18
Localisation : Jura

Re: Interface I/O pour ampli/DSP/BT

Messagepar GoodNoize » mar. 21 oct. 2025 07:28

En attendant de finir ma programmation Sigma Studio ou je galère un peu pour la sélection Sym /Asym via switch sur l'ADC,
voici la version passive
ça sonne bien, ce petit coax est super clean.
Fichiers joints
424E8F06-17A0-4D66-A5C4-567A368A85B9.JPEG
EEF43BA2-69B5-4906-8C55-75ABD6A6CB86.JPEG


Retourner vers « DSPiy général »

Qui est en ligne

Utilisateurs parcourant ce forum : Bing [Bot] et 8 invités