le bar du forum

Discutions générales sur le DSPiy et tout ce qui s'y rattache
androuski
Messages : 983
Enregistré le : ven. 10 juil. 2015 12:48

Re: le bar du forum

Messagepar androuski » mer. 29 août 2018 09:33

Et le schéma ressemblerait à quoi ? :]

Avatar de l’utilisateur
alka
Administrateur du site
Messages : 3099
Enregistré le : mer. 15 juil. 2015 15:18
Localisation : 92
Contact :

Re: le bar du forum

Messagepar alka » mer. 29 août 2018 09:56

je ferai ça
Image

Reste a trouver Va qui donne suffisamment de courant pour piloter un relais.

androuski
Messages : 983
Enregistré le : ven. 10 juil. 2015 12:48

Re: le bar du forum

Messagepar androuski » mer. 29 août 2018 10:09

Merci Alain :)

androuski
Messages : 983
Enregistré le : ven. 10 juil. 2015 12:48

Re: le bar du forum

Messagepar androuski » mer. 29 août 2018 10:16

Un autre extrait de la doc qui peut aider
Fichiers joints
Capture2.JPG

Avatar de l’utilisateur
alka
Administrateur du site
Messages : 3099
Enregistré le : mer. 15 juil. 2015 15:18
Localisation : 92
Contact :

Re: le bar du forum

Messagepar alka » mer. 29 août 2018 10:54

C'est pour dire que Pin33 est un collecteur ouvert et qu'il faut dimensionner R et VA correctement sur mon schéma. Rien d'exceptionnel.

ca marche comment ?
- En situation normale: pas de cc détecté. le transistor en amont de pin33 est open. grace à R, pin33 est à VA. le relais est alimenté.
- En situation d'erreur: du cc est détecté. le transistor en amont de pin33 devient passant. pin33 passe à quasi 0V. Le relais est coupé.


Il y a une tension VA disponible quelquepart pour piloter le relais ? un 5V ou un 12V peut etre.

androuski
Messages : 983
Enregistré le : ven. 10 juil. 2015 12:48

Re: le bar du forum

Messagepar androuski » mer. 29 août 2018 11:01

Il y a la tension d'alim de l'ampli sur la carte. Entre 24 et 34VAC (avant redressement ; il s'agit d'une carte d'adaptation pour un module Ucd180OEM, avec connecteur, redressement filtrage alim linéaire, et du coup protection)

androuski
Messages : 983
Enregistré le : ven. 10 juil. 2015 12:48

Re: le bar du forum

Messagepar androuski » mer. 29 août 2018 13:00

Du coup un relais avec une tension de bobine de 48VDC c'est parfait, je peux utiliser directement la tension d'alim.

https://www.mouser.fr/ProductDetail/Omr ... vLnmHYM%3d

ou

https://www.mouser.fr/ProductDetail/Omr ... Ld4kS80%3d

androuski
Messages : 983
Enregistré le : ven. 10 juil. 2015 12:48

Re: le bar du forum

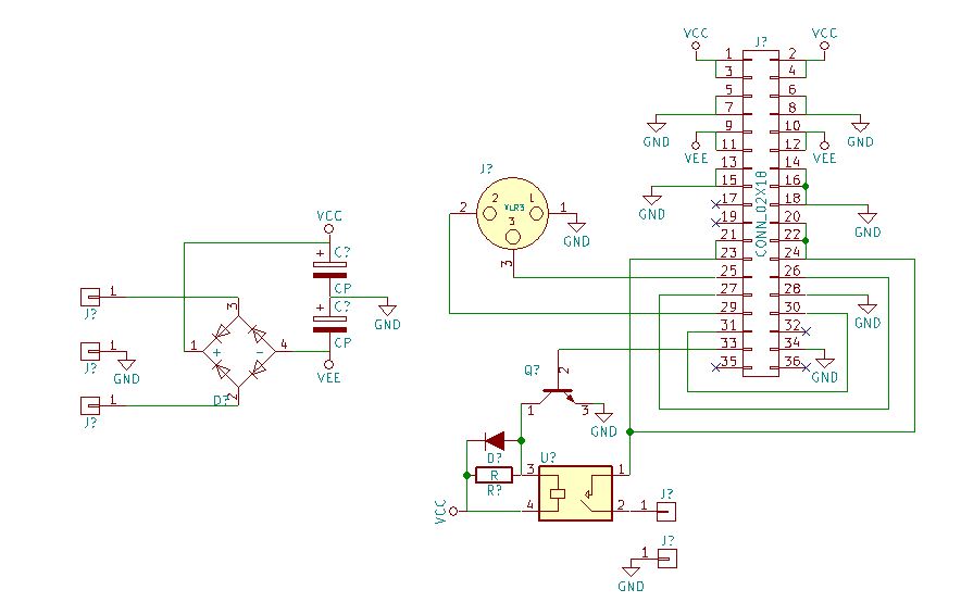
Messagepar androuski » mer. 29 août 2018 13:03

Du coup voilà le schéma de la carte
Fichiers joints
Capture3.JPG

androuski
Messages : 983
Enregistré le : ven. 10 juil. 2015 12:48

Re: le bar du forum

Messagepar androuski » mer. 29 août 2018 14:32

Plus simple, universel, etc.
Fichiers joints
Capture4.JPG

androuski
Messages : 983
Enregistré le : ven. 10 juil. 2015 12:48

Re: le bar du forum

Messagepar androuski » mer. 29 août 2018 14:35

Pas faire gaffe au relais transformé en opto, c'est un artefact graphique. Kicad. M'énerve. Ce logiciel.

Avatar de l’utilisateur
alka
Administrateur du site
Messages : 3099
Enregistré le : mer. 15 juil. 2015 15:18
Localisation : 92
Contact :

Re: le bar du forum

Messagepar alka » mer. 29 août 2018 14:49

ah je viens de comprendre: c'est ta carte qui fournit l'alimentation à l'ampli ! je suis lent a la détente.... :mrgreen:
je pensais que les pins du gros connecteur n'étaient que des sorties.

La recommandation de Hypex c'est que le capteur de présence DC serve a couper l'alim de l'ampli, pas l'enceinte.
L'idée est que si il y a du DC détecté en sortie (>13Vdc), c'est que l'ampli va vraiment mal et il faut arrêter de l'alimenter tout de suite. Cf texte de l'image du post de 11h36. Il faut couper a la fois Vcc et Vee.

Cela nécessite un schéma un peu plus subtil avec un relais a deux contacts.

Ce serait cool aussi qu'il y ait une led quelquepart pour signaler qu'il est en arret a cause de la protection DC. Histoire de ne pas avoir a chercher ce qui se passe s'il s'arrete de manière imprévue ou ne démarre pas.

androuski
Messages : 983
Enregistré le : ven. 10 juil. 2015 12:48

Re: le bar du forum

Messagepar androuski » mer. 29 août 2018 15:01

C'est un choix non de couper les sorties HP ou l'alim ? On fait ce qu'on veut si on dispose d'une commande non ?

Cela dit, si il est possible de couper l'alim en amont du redressement, donc entre les cosses d'entrée AC et le pont de diode, j'y vois un gros gros avantage. Avec des rails d'alims de 40 ou 50v, ce qui est logique avec un Ucd180, si ça part en sucette, on peut se retrouver avec 40/50v DC en sortie, et pour trouver un relai dont les contacts sont dimensionnés pour passer ça sans rester collés comme deux chiens en ch... euh, pardon je m'enflamme... alors que généralement la capacité en courant des contact est bien supérieure sur du AC. Bref, chuis pas contre :hehe:

androuski
Messages : 983
Enregistré le : ven. 10 juil. 2015 12:48

Re: le bar du forum

Messagepar androuski » mer. 29 août 2018 16:23

Je viens de supprimer mon dernier post, il comportait un schéma qui reflétait une GROSSE fatigue :gene: :gene: :gene:
En gros c'était un ampli impossible à mettre sous tension, donc super bien protégé du coup :hehe:

androuski
Messages : 983
Enregistré le : ven. 10 juil. 2015 12:48

Re: le bar du forum

Messagepar androuski » mer. 29 août 2018 17:16

Perso je ne vois pas du tout comment faire ça.
En dehors de cette histoire de dimensionnement du relais pour tenir en cas de gros DC en sortie, c'est quoi l'intérêt de couper l'alim ? Sauver ce qui peut être sauvé de l'ampli en lui évitant de plus gros dommages ?

Avatar de l’utilisateur
thierryvalk
Administrateur du site
Messages : 3798
Enregistré le : jeu. 9 juil. 2015 20:08
Localisation : Belgique

Re: le bar du forum

Messagepar thierryvalk » mer. 29 août 2018 17:40

Je ne comprends pas cette histoire de relai qui collerait en DC.
Si ton relai colle pour courant trop important, ton HP est parti en fumée depuis longtemps -> circuit ouvert et plus aucun courant. :happy1:

Pour le reste, faut voir avec Hypex, je présume que cette sortie "DC-Error" est prévue pour leurs alim.

Sauver ce qui peut être sauvé de l'ampli en lui évitant de plus gros dommages ?

Peut-être pour éviter que l'ampli ne prenne feu puis ta maison ....

androuski
Messages : 983
Enregistré le : ven. 10 juil. 2015 12:48

Re: le bar du forum

Messagepar androuski » mer. 29 août 2018 19:02

Les amplis du commerce n'offrent pas ce genre de garantie, souvent c'est relais en sortie pour protéger les HP, mais ce qui se passe en amont :diable:

Le pb des relais est exposé ici :

http://sound.whsites.net/project33.htm

Alain a sans doute une idée derrière la tête parce que c'est vrai que c'est intéressant de couper l'alim en cas de souci.

Avatar de l’utilisateur
alka
Administrateur du site
Messages : 3099
Enregistré le : mer. 15 juil. 2015 15:18
Localisation : 92
Contact :

Re: le bar du forum

Messagepar alka » mer. 29 août 2018 23:46

j'ai la même idée que celle qu'évoque Thierry : éviter des choses graves.
la détection dc de Hypex déclenche à 13Vdc. C'est que Hypex considère que l'ampli ne sort jamais de dc, et quand il y en a, c'est très grave. Couper le HP dans ces conditions protège le HP mais laisse l'ampli branché alors qu'il est très malade, peut etre mort. Va savoir ce qu'il fait s'il reste alimenté dans cet état. C'est bien plus sage de couper l'alim.
C'est vrai qu'avec une spms qui dispose d'un stop controlé par un niveau logique, c'est plus facile qu'avec des transfos.

Mais bon, protéger le hp c'est déjà mieux que rien.

sur le schéma :
- S'il y a deux relais, deux diodes roue libre.
- Vcc ne peut pas controler le relais. Vcc du rail de l'ampli est commandé par le relais. Le serpent se mort la queue et l'ampli ne démarre jamais. La tension pour le(s) relais (celle que je nommais Va) doit etre prise en amont du relais avec un petit redresseur dédié. Ca peut etre très simple car un relais n'est pas exigeant. Une diode unique de redressement + un condo de lissage et ça roule.

ps: j'ai du mal a comprendre R + Diode en haut a gauche. C'est quoi l'astuce ?

androuski
Messages : 983
Enregistré le : ven. 10 juil. 2015 12:48

Re: le bar du forum

Messagepar androuski » jeu. 30 août 2018 09:15

Si on veut couper l'alim avec un relais : même en alimentant le relais par du AC pris en amont de lui, ça laisse entier le pb du serpent qui se mort la queue : le relais peut-il être alimenté si l'ampli n'est pas sous tension ? Je veux dire : comment est pin 33 avec son TR si l'ampli n'est pas sous tension ?


Retourner vers « DSPiy général »

Qui est en ligne

Utilisateurs parcourant ce forum : Aucun utilisateur enregistré et 8 invités