le bar du forum
- alka
- Administrateur du site
- Messages : 3099
- Enregistré le : mer. 15 juil. 2015 15:18
- Localisation : 92
- Contact :
Re: le bar du forum
j'ai du revenir a un backup système du 4 février 2016...
pas perdu de données mais la j'arrete pas de faire des mises a jour de logiciels et de cliquer. a devenir fou !
pas perdu de données mais la j'arrete pas de faire des mises a jour de logiciels et de cliquer. a devenir fou !
Re: le bar du forum
Je suis en train de commencer à réfléchir à la mise en boîte de mon DSPiy V2, qui dort dans son tiroir depuis... je sais plus combien. Et j'envisage qq chose qui permette à nouveau à madame de se servir de l'installation, parce qu'actuellement c'est un peu funky... pas madame et moi, hein, mais l'utilisation de la "chaîne" HiFi.
Bref : je veux faire un intégré avec tout dedans, le DSPiy et les amplis, avec mise sous tension des ampli via la carte trig de commutation du 230v : donc en gros 1 seul truc à mettre en marche. Tout ça pour dire que la liaison entre DSPiy et ampli sera rikiki.
Bon, c'est encore au stade de la réflexion..
Bref : je veux faire un intégré avec tout dedans, le DSPiy et les amplis, avec mise sous tension des ampli via la carte trig de commutation du 230v : donc en gros 1 seul truc à mettre en marche. Tout ça pour dire que la liaison entre DSPiy et ampli sera rikiki.
Bon, c'est encore au stade de la réflexion..
Re: le bar du forum
Le fait que la symétrisation repose sur le soft est quand même pas top, j'y avais pas pensé, en cas d'erreur de preset ou de bug ça peut donner qq chose d'un peu fumant 

- alka
- Administrateur du site
- Messages : 3099
- Enregistré le : mer. 15 juil. 2015 15:18
- Localisation : 92
- Contact :
Re: le bar du forum
normalement, tous tes presets s'appuieront sur la meme appli, donc aucun souci.androuski a écrit :Le fait que la symétrisation repose sur le soft est quand même pas top, j'y avais pas pensé, en cas d'erreur de preset ou de bug ça peut donner qq chose d'un peu fumant
Sinon c'est le même risque pour tout le monde : une appli va avec un cablage. Si on met une appli au pif, ça peut faire des dégats.
Re: le bar du forum
Ça risque de cramer un tweet/comp mais pas un ampli alors que dans l'application envisagée oui.
- alka
- Administrateur du site
- Messages : 3099
- Enregistré le : mer. 15 juil. 2015 15:18
- Localisation : 92
- Contact :
Re: le bar du forum
androuski a écrit :Ça risque de cramer un tweet/comp mais pas un ampli alors que dans l'application envisagée oui.
t'es sur ? je maintiens qu'un ampli normalement conçu ne risque rien.
Un ampli symétrique est un ampli a entrée différentielle. Il amplifie (Inplus - Inmoins)
En principe on entre en symétrique : le signal S sur Inplus est le même en inversion de phase Inmoins, cad -S.
L'ampli amplifie S - (-S) = 2S ce qu'on lui demande.
Maintenant si le signal entré sur Inmoins est différent de - Inplus que se passe t il ? l'ampli continue d'amplifier la différence ce qui donnera un résultat sans doute pas harmonieux du tout, mais ce ne sera pas destructeur ni pour l'ampli ni pour le woofer.
La même bétise sur un tweeter: l'ampli ne risque toujours rien, le tweeter peut être si l'un des signaux entrés a des graves.
- thierryvalk
- Administrateur du site
- Messages : 3800
- Enregistré le : jeu. 9 juil. 2015 20:08
- Localisation : Belgique
Re: le bar du forum
t'es sur ? je maintiens qu'un ampli normalement conçu ne risque rien.
J'aime bien le "normalement" question de ne pas prendre de risque.
Mais je suis de ton avis.
Re: le bar du forum
Bon ben alors je vais m'atteler à rédiger une appli 2X2 ; non je déconne 

- alka
- Administrateur du site
- Messages : 3099
- Enregistré le : mer. 15 juil. 2015 15:18
- Localisation : 92
- Contact :
Re: le bar du forum
oui ben forcément un ampli normalement conçu... je voulais dire "pas besoin qu'il soit exceptionnel" quoi 
C'est pas bete cette appli 2X2 mais en meme temps, le projet finira bien en FIR et elle existe déjà avec les voies LOW en symétrique. Bon, les numéros des sorties de 2x2Fir ne conviennent pas pour les xlr de la carte sorties analogiques ce qui n'est pas un drame non plus.
A y réfléchir, vaut mieux faire une 2x2IIR avec la meme numérotation que 2x2FIR pour pouvoir comparer les deux presets sans recablage.
au fait androus, t'as progressé dans ta recherche d'un "petit" ampli pour compression ?

C'est pas bete cette appli 2X2 mais en meme temps, le projet finira bien en FIR et elle existe déjà avec les voies LOW en symétrique. Bon, les numéros des sorties de 2x2Fir ne conviennent pas pour les xlr de la carte sorties analogiques ce qui n'est pas un drame non plus.
A y réfléchir, vaut mieux faire une 2x2IIR avec la meme numérotation que 2x2FIR pour pouvoir comparer les deux presets sans recablage.
au fait androus, t'as progressé dans ta recherche d'un "petit" ampli pour compression ?
Re: le bar du forum
T'as pas suivi sur HCFR ?
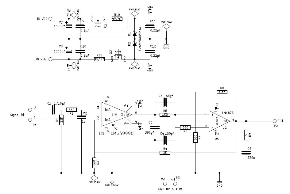
J'ai routé un compound LME49710+LM1875 que maxidcx à conçu et mis au point. Il est prêt. Structure de gain optimisée pour une compression : gain de 11, pour un niveau d'entrée de 1,9v : le but du jeu est entrer au niveau le plus élevé possible pour avoir le meilleur S/N ratio.
C'est là :
http://www.homecinema-fr.com/forum/diy- ... lit=LM1875
Maxidcx a routé une version stéréo bridge avec option pilotage en courant mais moi j'ai préféré la plus grande simplicité possible. En plus il y a une erreur de routage sur sa carte
Ma version (une V2, la V1 c'était la galère à souder)
Dans le genre maxidcx a un bel abattage lui aussi
J'ai routé un compound LME49710+LM1875 que maxidcx à conçu et mis au point. Il est prêt. Structure de gain optimisée pour une compression : gain de 11, pour un niveau d'entrée de 1,9v : le but du jeu est entrer au niveau le plus élevé possible pour avoir le meilleur S/N ratio.
C'est là :
http://www.homecinema-fr.com/forum/diy- ... lit=LM1875
Maxidcx a routé une version stéréo bridge avec option pilotage en courant mais moi j'ai préféré la plus grande simplicité possible. En plus il y a une erreur de routage sur sa carte
Ma version (une V2, la V1 c'était la galère à souder)
Dans le genre maxidcx a un bel abattage lui aussi
Re: le bar du forum
C'est du 4 couches, tous les composants "signal" sont en dessous", avec un double plan de masse signal/puissance qui est relié par le connecteur faston qui fait aussi office de strap entre les deux plans de masse : une combinaison du plan de masse et de l'étoile en somme.
Ca c'est mon idée
Ca c'est mon idée

- alka
- Administrateur du site
- Messages : 3099
- Enregistré le : mer. 15 juil. 2015 15:18
- Localisation : 92
- Contact :
Re: le bar du forum
suivre sur hcfr c'est un oxymore...T'as pas suivi sur HCFR ?
gain de 11, pour un niveau d'entrée de 1,9v
tu veux dire 11dB je suppose
et ça donne quoi en THD et bruit mesuré de 0,01W à 1W ?
Re: le bar du forum
Une campagne de mesures plus poussées reste à faire, mais la mise au point du proto par maxidcx est très prometteuse :
http://www.homecinema-fr.com/forum/post ... p179057418
C'était avec le LME49990 en SOIC-8, j'ai finalement monté un LME49710 en DIP-8.
http://www.homecinema-fr.com/forum/post ... p179057418
C'était avec le LME49990 en SOIC-8, j'ai finalement monté un LME49710 en DIP-8.
Re: le bar du forum
je suis passé chez Alka avec mon Dspiy pour vérifier le bon fonctionnement de la carte relais in situ . Ça fonctionne.
Comme j' avais oublié ma zapette et pour avoir accès aux fonctions preset +/- Alka a téléchargé une appli que j'ai effacé une fois rentré chez moi . Depuis j'ai i2c error sur l’Écran. cela ne semble pas impacté le fonctionnement mais c'est pas terrible.
j'ai vu sur un autre post que le mieux était de recharger les applis. mais je n'y arrive pas. je ne vois pas les .deq
Quand j’étais passé à d studio 5 et fw 4.21 j'avais déjà rencontré le problème que j'avais contourné en repartant de mes vieilles applis avec le rajout des lignes de codes
Comme j' avais oublié ma zapette et pour avoir accès aux fonctions preset +/- Alka a téléchargé une appli que j'ai effacé une fois rentré chez moi . Depuis j'ai i2c error sur l’Écran. cela ne semble pas impacté le fonctionnement mais c'est pas terrible.
j'ai vu sur un autre post que le mieux était de recharger les applis. mais je n'y arrive pas. je ne vois pas les .deq
Quand j’étais passé à d studio 5 et fw 4.21 j'avais déjà rencontré le problème que j'avais contourné en repartant de mes vieilles applis avec le rajout des lignes de codes
- alka
- Administrateur du site
- Messages : 3099
- Enregistré le : mer. 15 juil. 2015 15:18
- Localisation : 92
- Contact :
Re: le bar du forum
aurai je la scoumoune ?
le pc le week end dernier, la machine nespresso ce matin, ton DSPiy,... ca fait une série!
je tenterai de l'éteindre entièrement (couper l'alimentation) et redémarrer. parfois ca suffit pour tout remet tout au carré.
le pc le week end dernier, la machine nespresso ce matin, ton DSPiy,... ca fait une série!
je tenterai de l'éteindre entièrement (couper l'alimentation) et redémarrer. parfois ca suffit pour tout remet tout au carré.
- alka
- Administrateur du site
- Messages : 3099
- Enregistré le : mer. 15 juil. 2015 15:18
- Localisation : 92
- Contact :
Re: le bar du forum
au fait, DS dns la fenetre ouvrir n'affiche que les .apd présents dans le répertoire. normal de pas voir les .deq
si tu vas avec windows dans le répertoire tu dois les voir. et aussi un .dspiy
si tu vas avec windows dans le répertoire tu dois les voir. et aussi un .dspiy
Re: le bar du forum
déjà tenté la déconnexion. ça aurait été trop facile.
- thierryvalk
- Administrateur du site
- Messages : 3800
- Enregistré le : jeu. 9 juil. 2015 20:08
- Localisation : Belgique
Re: le bar du forum
Bon Alain a créé une appli avec un virus.
Ce qui est étrange, c'est que ça fonctionne avec cette erreur.
Il doit y avoir un bug au niveau du firmware avec la gestion de mémoire; si vous pouviez me fournir des infos sur les applis qui étaient en preset et celle rajoutée puis enlevée, ce serait bien pour le trouver.
Sinon comme Alain, les .dspiy ont tout dedans vu que ce sont des archives.
Donc si tu as tes anciennes applis en .dspiy, le mieux est de tout effacer, débrancher et rebrancher puis charger dans DStudio appli par appli et les mettre en preset.
Ce qui est étrange, c'est que ça fonctionne avec cette erreur.
Il doit y avoir un bug au niveau du firmware avec la gestion de mémoire; si vous pouviez me fournir des infos sur les applis qui étaient en preset et celle rajoutée puis enlevée, ce serait bien pour le trouver.
Sinon comme Alain, les .dspiy ont tout dedans vu que ce sont des archives.
Donc si tu as tes anciennes applis en .dspiy, le mieux est de tout effacer, débrancher et rebrancher puis charger dans DStudio appli par appli et les mettre en preset.
Retourner vers « DSPiy général »
Qui est en ligne
Utilisateurs parcourant ce forum : Aucun utilisateur enregistré et 8 invités