le bar du forum

Discutions générales sur le DSPiy et tout ce qui s'y rattache
Avatar de l’utilisateur
thierryvalk
Administrateur du site
Messages : 3798
Enregistré le : jeu. 9 juil. 2015 20:08
Localisation : Belgique

Re: le bar du forum

Messagepar thierryvalk » lun. 10 nov. 2025 07:58

Avec un petit schéma ce serait plus simple.
A voir, mais peut-être utiliser un simple transistor bipolaire NPN.

GoodNoize
Messages : 908
Enregistré le : mar. 27 nov. 2018 17:18
Localisation : Jura

Re: le bar du forum

Messagepar GoodNoize » lun. 10 nov. 2025 08:10

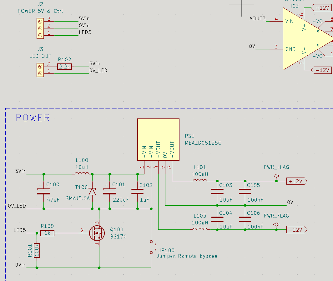
On est sur le montage d'Alain,
Capture d'écran 2025-11-10 090656.png


Je viens de tester avec un IRFB4620. c'est pareil.
3V3 ce n'est pas assez et il ne ferme pas correctement le circuit. L'alim reste OFF
https://www.infineon.com/assets/row/pub ... eet-en.pdf

GoodNoize
Messages : 908
Enregistré le : mar. 27 nov. 2018 17:18
Localisation : Jura

Re: le bar du forum

Messagepar GoodNoize » lun. 10 nov. 2025 08:18

En réalité mon convertisseur DC/DC est un MEA1D0515SC
5V sortie +/-15V
Consomme 225 mA

Si j'ai tout compris un mosfet est quand même plus adapté car
-plus faible chute de tension
-Consomme pas de courant sur la GPIO

GoodNoize
Messages : 908
Enregistré le : mar. 27 nov. 2018 17:18
Localisation : Jura

Re: le bar du forum

Messagepar GoodNoize » mer. 12 nov. 2025 14:26

J'essaie avec un STP55NF06L que j'adapterai à l'emprunte TO92
https://www.tme.eu/Document/7b20817210e ... F06LT4.pdf
Capture d'écran 2025-11-12 152448.png

Avatar de l’utilisateur
thierryvalk
Administrateur du site
Messages : 3798
Enregistré le : jeu. 9 juil. 2015 20:08
Localisation : Belgique

Re: le bar du forum

Messagepar thierryvalk » jeu. 13 nov. 2025 12:30

J'ai pas trop suivi, mais cela me semble un bien gros transistor pour un petit courant demandé.

GoodNoize
Messages : 908
Enregistré le : mar. 27 nov. 2018 17:18
Localisation : Jura

Re: le bar du forum

Messagepar GoodNoize » jeu. 13 nov. 2025 17:21

Il y a pas de gros içi :D

peut être, mais ses specs de tension de seuil et de résistance sont adaptées au projet.
Alain lui a mis un IRF IRLU8726 (pas dispo) et je me demandais pourquoi.

En faite les seuls mosfet que j'ai trouvé qui sont "logic", saturés avec une faible tension (3v3) et une faible résistance sont des CMS.
Le reste c'est des gros TO-220

GoodNoize
Messages : 908
Enregistré le : mar. 27 nov. 2018 17:18
Localisation : Jura

Re: le bar du forum

Messagepar GoodNoize » dim. 16 nov. 2025 13:39

Et bien ça marche nickel avec le gros transistor.
Pas de chute de tension, RDS (on) négligeable.

J’ai aussi monté mon module alim sur base des meanwell IRM. Elle me sort 5V nickel en charge alors que la vigortronix sort plutôt 4v6.
Avec 4v6 on est au mini acceptable du convertisseur +/-15V.
A l’oreille il siffle et sort péniblement +/- 13V.

Meanwell approved

50337858-1D4B-4263-9E3B-E9445C8B25CE.jpeg

IMG_5708.jpeg

GoodNoize
Messages : 908
Enregistré le : mar. 27 nov. 2018 17:18
Localisation : Jura

Re: le bar du forum

Messagepar GoodNoize » mar. 25 nov. 2025 06:12

DSpiy de compet' :ghee:
IMG_5791.JPEG

IMG_5790.JPEG

IMG_5792.JPEG

louisr
Messages : 469
Enregistré le : mar. 14 juil. 2015 15:52
Localisation : Bordeaux/Poitiers

Re: le bar du forum

Messagepar louisr » mar. 25 nov. 2025 08:30

Super propre, bravo ! Et ça donne des idées :cote:

Louis

Avatar de l’utilisateur
thierryvalk
Administrateur du site
Messages : 3798
Enregistré le : jeu. 9 juil. 2015 20:08
Localisation : Belgique

Re: le bar du forum

Messagepar thierryvalk » mar. 25 nov. 2025 08:34

C'est beau. :love:
Et en plus c'est droit malgré 2 Grimbergen. :ghee:

GoodNoize
Messages : 908
Enregistré le : mar. 27 nov. 2018 17:18
Localisation : Jura

Re: le bar du forum

Messagepar GoodNoize » mar. 25 nov. 2025 21:35

Merci. La rapport Q/P de modushop est assez dingue.

C’est toujours propre sans les câbles.
Du coup je me suis prix une bobine de fil 22awg noir avec une gaine bien quali. Et de la gaine thermo de toute les couleurs.

Les deux grims m’ont une nouvelle fois permis d’oublier le capteur IR :gene:

GoodNoize
Messages : 908
Enregistré le : mar. 27 nov. 2018 17:18
Localisation : Jura

Re: le bar du forum

Messagepar GoodNoize » sam. 29 nov. 2025 18:17

ça avance
Me reste à étudier un peu les 0V.
Les différents PCB et tout le système n'est pas connecté au châssis
Sauf que les XLR NC3MAH on une patte métallique, qui relie le 0V au châssis via la vis de fixation.
Du coup je me retrouve avec l'ensemble des 0V au châssis via ces vis.

Le boitier j'aimerai bien le mettre à a la terre, au cas ou.

Il faut que j'essaie. Si pas de ronflette je touche à rien. Sinon je coupe la languette du XLR et je laisse le 0V complètement flottant.
Le 0V sera référencé dans l'ampli.

Sinon je suis super content de mon câblage. Une bobine de noir et de la gaine thermo
Fichiers joints
IMG_5820.JPEG
IMG_5819.JPEG

GoodNoize
Messages : 908
Enregistré le : mar. 27 nov. 2018 17:18
Localisation : Jura

Re: le bar du forum

Messagepar GoodNoize » dim. 30 nov. 2025 11:24

J’ai trouvé c’était la fameuse plaquette métal des connecteurs numériques.
Le boîtier n’est plus au 0V. Verdict de ronflette cet après midi

Avatar de l’utilisateur
thierryvalk
Administrateur du site
Messages : 3798
Enregistré le : jeu. 9 juil. 2015 20:08
Localisation : Belgique

Re: le bar du forum

Messagepar thierryvalk » dim. 30 nov. 2025 12:36

En effet cette plaquette met le 0V du DSPiy au boitier, c'est pas idéal.
Pour la languette des XLR, normalement pas de soucis de ce coté.

GoodNoize
Messages : 908
Enregistré le : mar. 27 nov. 2018 17:18
Localisation : Jura

Re: le bar du forum

Messagepar GoodNoize » dim. 30 nov. 2025 19:55

Thierry, j'ai migré sur un topic dédié


Retourner vers « DSPiy général »

Qui est en ligne

Utilisateurs parcourant ce forum : Aucun utilisateur enregistré et 8 invités