BLOC 6 voies
- thierryvalk
- Administrateur du site
- Messages : 3800
- Enregistré le : jeu. 9 juil. 2015 20:08
- Localisation : Belgique
Re: BLOC 6 voies
Le Toslink étant totalement isolé il ne devrait pas faire planter le système (sauf problème soft).
Ton bras Phono, il est connecté au boitier du DSPiy donc à la terre ou au 0V du DSPiy ?
Vu que ton ampli à le 0V à la terre, le 0V du DSPiy est raccordé à la terre via les RCA : bof.
Si ton DSPiy est toujours ceci:
https://www.dspiy.be/forum/download/fil ... &mode=view
Je ne vois aucun filtrage en sortie de la SMPS 5V.
Sans reprendre de longues explications sur GND 0V Terre PE...
Si l'on a un boitier métallique le plus souvent il est à la terre : bien.
Soit on raccorde le 0V à cette terre en direct, si pas on met tout de même l'une ou l'autre petite capa bien placées.
Cette capa permet "d'évacuer" la HF vers la terre par le chemin que l'on a choisi.
Si pas cette HF va passer par les capacités parasites du système ce qui est source d'ennuis.
En plus de présence éventuelle de HF, il y a aussi la présence éventuelle d'électricité statique.
Là le problème est d'avoir en DC un potentiel différent entre terre et 0V (et tout autre tension signal du système).
C'est pas un drame, sauf lorsque cette tension devient trop élevée, il y aura décharge là ou l'isolation est la plus faible : pas top.
Pour contrer cela on place entre 0V et terre (en général en // sur les petites capas pour la HF) une résistance de très grande valeur.
Elle va permettre de maintenir une tension nulle entre 0V et terre.
Ton bras Phono, il est connecté au boitier du DSPiy donc à la terre ou au 0V du DSPiy ?
Vu que ton ampli à le 0V à la terre, le 0V du DSPiy est raccordé à la terre via les RCA : bof.
Si ton DSPiy est toujours ceci:
https://www.dspiy.be/forum/download/fil ... &mode=view
Je ne vois aucun filtrage en sortie de la SMPS 5V.
Sans reprendre de longues explications sur GND 0V Terre PE...
Si l'on a un boitier métallique le plus souvent il est à la terre : bien.
Soit on raccorde le 0V à cette terre en direct, si pas on met tout de même l'une ou l'autre petite capa bien placées.
Cette capa permet "d'évacuer" la HF vers la terre par le chemin que l'on a choisi.
Si pas cette HF va passer par les capacités parasites du système ce qui est source d'ennuis.
En plus de présence éventuelle de HF, il y a aussi la présence éventuelle d'électricité statique.
Là le problème est d'avoir en DC un potentiel différent entre terre et 0V (et tout autre tension signal du système).
C'est pas un drame, sauf lorsque cette tension devient trop élevée, il y aura décharge là ou l'isolation est la plus faible : pas top.
Pour contrer cela on place entre 0V et terre (en général en // sur les petites capas pour la HF) une résistance de très grande valeur.
Elle va permettre de maintenir une tension nulle entre 0V et terre.
Re: BLOC 6 voies
Je viens de tilter que la totalité de mon boitier DSPiy n'est pas à la terre :
La face arrière est "flottante", connectée à rien. Capte l'électricité statique.
La face arrière est connecté au 0V RCA. (donc à la terre via les RCA)
Le bras phono est connecté à cette face arrière.
La plaque de fond est connectée à la terre mais... jai rien connecté d'autre dessus. ça sert à rien.
Le 0V alim DSPiy n'est pas à la terre.
Oui c'est ça.
RCA métalliques, le 0V signal est connecté à la face arrière.
Mais comme dis plus au cette face arrière n'est referencé nulle par (pas à la terre, pas au 0V alim DSPiy)
A mon avis faut que je connecte l'intégralité du boitier du DSPiy à la terre et au 0V alim pour que tout le monde soit référencé au même potentiel.
Et placer des capa si toujours des soucis..
La face arrière est "flottante", connectée à rien. Capte l'électricité statique.
La face arrière est connecté au 0V RCA. (donc à la terre via les RCA)
Le bras phono est connecté à cette face arrière.
La plaque de fond est connectée à la terre mais... jai rien connecté d'autre dessus. ça sert à rien.
Le 0V alim DSPiy n'est pas à la terre.
Si ton DSPiy est toujours ceci:
https://www.dspiy.be/forum/download/fil ... &mode=view
Oui c'est ça.
RCA métalliques, le 0V signal est connecté à la face arrière.
Mais comme dis plus au cette face arrière n'est referencé nulle par (pas à la terre, pas au 0V alim DSPiy)
A mon avis faut que je connecte l'intégralité du boitier du DSPiy à la terre et au 0V alim pour que tout le monde soit référencé au même potentiel.
Et placer des capa si toujours des soucis..
- alka
- Administrateur du site
- Messages : 3099
- Enregistré le : mer. 15 juil. 2015 15:18
- Localisation : 92
- Contact :
Re: BLOC 6 voies
le cable orange GND de la platine phono est connecté au 0V de la carte RIAA ?
Re: BLOC 6 voies
en entrée du riaa j’ai +/0V left et right. Voir le liens HCFR sur la page d’avant.
Ce câble est séparé mais doit sûrement être commun au 0V signal.
Faut que je vous fasse un vrai schéma. Par écris pas simple. À mon avis y a moyen de faire mieux. Par exemple connecter au 0V de l’alim symétrique 15V
Ce câble est séparé mais doit sûrement être commun au 0V signal.
Faut que je vous fasse un vrai schéma. Par écris pas simple. À mon avis y a moyen de faire mieux. Par exemple connecter au 0V de l’alim symétrique 15V
- thierryvalk
- Administrateur du site
- Messages : 3800
- Enregistré le : jeu. 9 juil. 2015 20:08
- Localisation : Belgique
Re: BLOC 6 voies
Le bras phono, c’est en quelque sorte un boîtier.
La logique est de le connecter au boîtier du DSPiy qui lui même est connecté au boîtier de l’ampli.
Ainsi c’est un peu comme si tout le monde était dans le même boîtier.
La logique est de le connecter au boîtier du DSPiy qui lui même est connecté au boîtier de l’ampli.
Ainsi c’est un peu comme si tout le monde était dans le même boîtier.
Re: BLOC 6 voies
Ok compris
J'ai mis le 0V au boitier et donc à la terre sur le DSPiy.
Si je met la face arrière à la terre, avec mes RCA métalliques, j'ai une magnifique ronflette.
Après plusieurs allumages pas de brouillage de l'écran. A voir dans le temps.
J'ai mis le 0V au boitier et donc à la terre sur le DSPiy.
Si je met la face arrière à la terre, avec mes RCA métalliques, j'ai une magnifique ronflette.
Après plusieurs allumages pas de brouillage de l'écran. A voir dans le temps.
Re: BLOC 6 voies
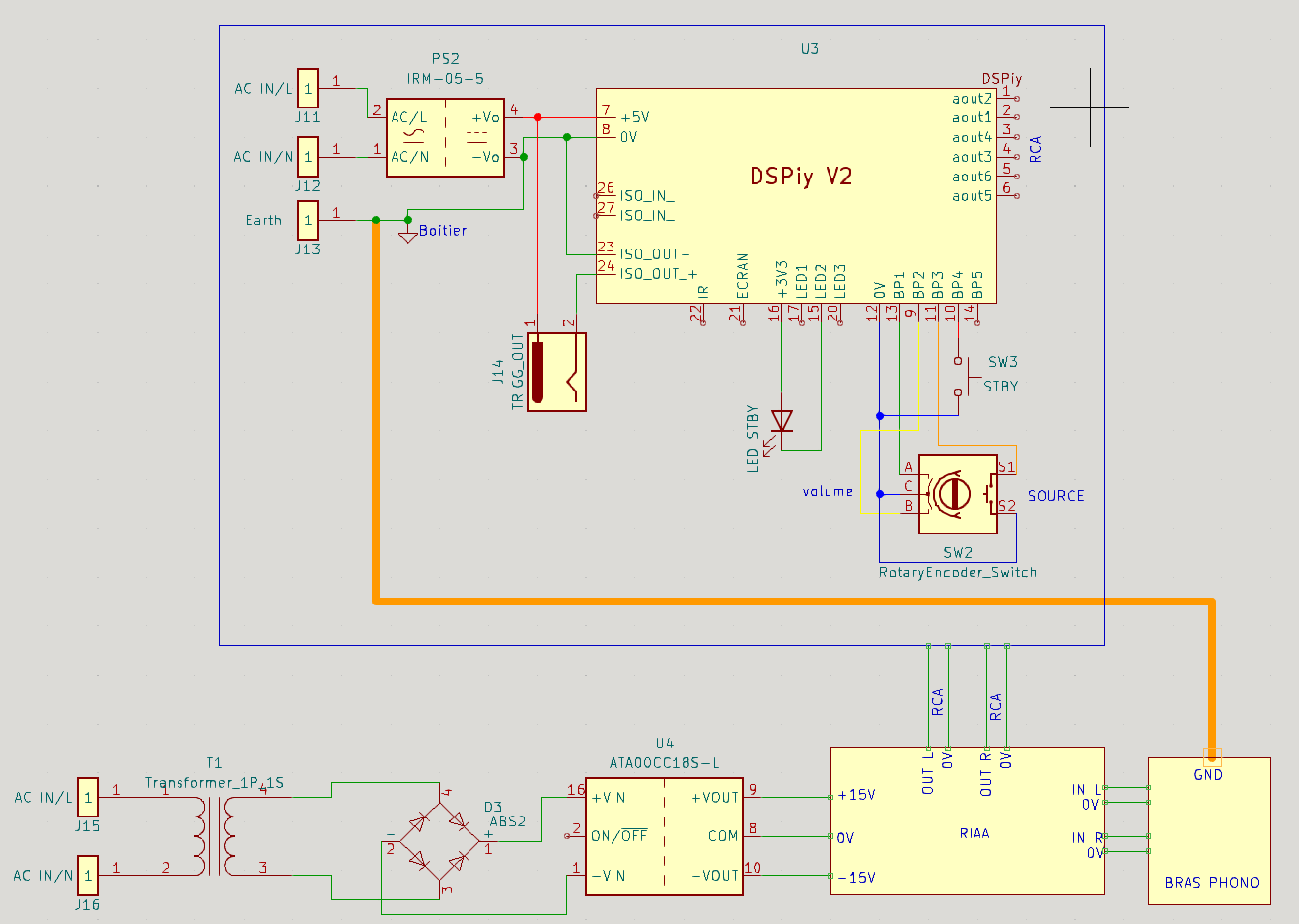
Voila plus en détail à quoi ça ressemble actuellement.
L'ampli n'est pas représenté. Je me sert de la tôle de fond comme plan de masse. Cette tôle est à la terre.
L'ampli est relié au DSPiy par 3 paires RCA
L'ampli n'est pas représenté. Je me sert de la tôle de fond comme plan de masse. Cette tôle est à la terre.
L'ampli est relié au DSPiy par 3 paires RCA
- thierryvalk
- Administrateur du site
- Messages : 3800
- Enregistré le : jeu. 9 juil. 2015 20:08
- Localisation : Belgique
Re: BLOC 6 voies
Je me demande si la tôle métallique de l'écran n'est pas au 0V.
Dans ce cas, il se peut que le 0V soit mis à la terre via le fil 0V de l'écran, ce qui n'est pas bon.
Dans ce cas, il se peut que le 0V soit mis à la terre via le fil 0V de l'écran, ce qui n'est pas bon.
Re: BLOC 6 voies
Bonjour Thierry !
Vu comme l'écran part en glitch dans certaines séquences d'allumage ce ne serait guère surprenant.
Vu comme l'écran part en glitch dans certaines séquences d'allumage ce ne serait guère surprenant.
Re: BLOC 6 voies
Bien vu,
Il faut que je vérifie si je n’ai pas un picot de soudure qui touche la tôle, et si je n’ai pas trop serré le PCB contre la façade.
Ça mérite une petite isolation via un adhésif. Ou un cordon de silicone ?
Il faut que je vérifie si je n’ai pas un picot de soudure qui touche la tôle, et si je n’ai pas trop serré le PCB contre la façade.
Ça mérite une petite isolation via un adhésif. Ou un cordon de silicone ?
- alka
- Administrateur du site
- Messages : 3099
- Enregistré le : mer. 15 juil. 2015 15:18
- Localisation : 92
- Contact :
Re: BLOC 6 voies
je reviens au suivi de température :
Afficher les températures instantanées et le max atteint c'est bien mais pour un suivi c'est mieux d'avoir ...un suivi
Une nouvelle page ajoutée pour gérer les fichiers présents en flash.

Chaque fichier Tlog... contient le suivi de la température d'une session.
Fichier au format csv pour télécharger et exploiter dans un tableur et faire de jolies courbes.
Comment ça marche ? extrait de la doc (format markdown que je n'ai pas trouvé comment joliment présenter en phpbb)
quelques questions a débattre:
- a quel intervalle enregistrer les températures ? j'ai mis toutes les 3 minutes par défaut
- combien de temps continuer le logging après mise en SBY ? j'ai mis par défaut 15 minutes.
- combien de temps survivra la flash avec ces enregistrements a chaque session ?
faut il prévoir un moyen simple d'activer/désactiver le logging pour éviter de détériorer la flash sur le long terme ? (le mécanisme est prévu mais à l'heure actuelle il faut recompiler/uploader pour changer ce qui n'est pas fort pratique)
Afficher les températures instantanées et le max atteint c'est bien mais pour un suivi c'est mieux d'avoir ...un suivi
Une nouvelle page ajoutée pour gérer les fichiers présents en flash.

Chaque fichier Tlog... contient le suivi de la température d'une session.
Fichier au format csv pour télécharger et exploiter dans un tableur et faire de jolies courbes.
Comment ça marche ? extrait de la doc (format markdown que je n'ai pas trouvé comment joliment présenter en phpbb)
Code : Tout sélectionner
## Logging des températures
Quand l'ampli est allumé, les températures des 6 sondes CTN sont enregistrées à échéance régulière dans des fichiers log en mémoire flash.
Les fichiers de log sont au format csv. Ils sont téléchargeables depuis la page `/files` pour exploitation dans un tableur.
Nommage : `Tlog_0902-1007.csv` pour un fichier créé le 2 sept à 10H07.
Le fonctionnement du logging est lié à quelques données rappelées sur la page `/debug`
- enableTempLogging: 1 // 0 ou 1
- TLogState : Running // 0 (Stopped) ou 1 (Running)
- TLOG_INTERVAL : 180 sec // 3 Minutes par défaut
- TLOG_SBY_DELAY: 900 sec // 15 minutes par défaut
- TLOG_MAX_FILES: 10
La variable globale `enableTempLogging` détermine s'il faut ou pas logger les températures en flash. Par défaut `true`.
A l'allumage de l'ampli (quand psStatus devient IS_ON), le logging démarre.
Un nouveau fichier est alors créé pour la session et `TLogState` devient true.
L'enregistrement des 6 températures est fait dans ce fichier à intervalles réguliers, fixé par `TLOG_INTERVAL`.
A la mise en SBY, le logging continue pendant le délai `TLOG_SBY_DELAY`.
Quand le délai est écoulé, `TLogState` devient false et l'enregistrement s'arrête.
Le nombre maximum de fichiers log conservés en flash est fixé par `TLOG_MAX_FILES`.
Quand ce nombre est atteint, le plus ancien est effacé avant d'en créér un nouveau.
Exemple de contenu de fichier Tlog: `TLog_0902-1355.csv`
```
Fichier log fait le 02/09/24 13:55:09. Intervalle 60 sec.
TH1,TH2,TH3,TH4,TH5,TH6
33,0,0,33,0,0
33,0,0,33,0,0
34,0,0,34,0,0
```
Notes:
- Les délais sont affichés en secondes pour meilleure lisibilité mais fixés dans le code en ms
- La mémoire flash ne permettant pas des cycles d'écriture infinis!
Il serait bon de désactiver le logging sur le long terme en mettant `enableTempLogging` à `false`.
- Les paramètres sont définis dans globals.h et globals.cpp
- Si par accident un fichier dépasse 10 000 bytes, le logging est arreté pour cette session.
quelques questions a débattre:
- a quel intervalle enregistrer les températures ? j'ai mis toutes les 3 minutes par défaut
- combien de temps continuer le logging après mise en SBY ? j'ai mis par défaut 15 minutes.
- combien de temps survivra la flash avec ces enregistrements a chaque session ?
faut il prévoir un moyen simple d'activer/désactiver le logging pour éviter de détériorer la flash sur le long terme ? (le mécanisme est prévu mais à l'heure actuelle il faut recompiler/uploader pour changer ce qui n'est pas fort pratique)
Re: BLOC 6 voies
Alors ça c'est top
Comme répondu par mail je voudrais essayer de déterminer "l'inertie" thermique des ampli. Surtout des UCD, c'est eux qui chauffent.
Et aussi le delta entre temp. Ambiant et Temps fonctionnement.
En comparant avec le data Hypex ou devrait pouvoir voir l'effet des dissipateurs
Et le PCB de l'écran faut que je vérifie si les trous de fixation sont sur le plan de masse.
Parce que des fois toucher la façade à un effet. Et vu que tu parlais d'électricité statique...
Comme répondu par mail je voudrais essayer de déterminer "l'inertie" thermique des ampli. Surtout des UCD, c'est eux qui chauffent.
Et aussi le delta entre temp. Ambiant et Temps fonctionnement.
En comparant avec le data Hypex ou devrait pouvoir voir l'effet des dissipateurs
thierryvalk a écrit :Je me demande si la tôle métallique de l'écran n'est pas au 0V.
Dans ce cas, il se peut que le 0V soit mis à la terre via le fil 0V de l'écran, ce qui n'est pas bon.
Et le PCB de l'écran faut que je vérifie si les trous de fixation sont sur le plan de masse.
Parce que des fois toucher la façade à un effet. Et vu que tu parlais d'électricité statique...
- thierryvalk
- Administrateur du site
- Messages : 3800
- Enregistré le : jeu. 9 juil. 2015 20:08
- Localisation : Belgique
Re: BLOC 6 voies
Et vu que tu parlais d'électricité statique...
Possible mais normalement c'est en hivers que l'on a vraiment des problèmes.
En été, l'humidité réduit l'électricité statique.
- alka
- Administrateur du site
- Messages : 3099
- Enregistré le : mer. 15 juil. 2015 15:18
- Localisation : 92
- Contact :
Re: BLOC 6 voies
J'ai remarqué un comportement de l'ADC de l'ESP32 qui m'interpelle. Dans mon setup, je ne touche à rien et la température rapportée change de temps en temps, irrégulièrement mais plusieurs fois par minute.
Pour rappel : chaque 1 seconde, je mesure les 6 ADC . Je garde 10 mesures tournantes pour faire la moyenne. La température rapportée est calculée à partir de la valeur ADC moyenne.
Dans mon setup, c'est un potentiometre qui simule les CTN. TH1 et 4 sont sur la même pin, lue deux fois.
Comme rien ne change et que c'est la même pin qui est mesurée, on devrait voir toujours la même valeur.
Eh bien non !
- dans la même boucle, deux lectures successives dans la même ms de la même pin donne une valeur différente. genre 1980 et 1981 ou 1975 et 1977.
- de temps en temps apparait une mesure étrange, ici 2015, qui vient mettre le bazar au point de faire changer assez la moyenne pour que la température calculée change d'un degré.
Évidemment ce n'est pas très satisfaisant.
Dû a mon setup ou au fonctionnement peu fiable de l'ADC ?
Pour rappel : chaque 1 seconde, je mesure les 6 ADC . Je garde 10 mesures tournantes pour faire la moyenne. La température rapportée est calculée à partir de la valeur ADC moyenne.
Dans mon setup, c'est un potentiometre qui simule les CTN. TH1 et 4 sont sur la même pin, lue deux fois.
Comme rien ne change et que c'est la même pin qui est mesurée, on devrait voir toujours la même valeur.
Eh bien non !
10:16:08:345 -> TH[1]:1980,1975,1979,1976,1977,1975,1975,1976,1975,1977,-- Moyenne:1976, T°: 43
10:16:08:345 -> TH[4]:1981,1977,1980,1977,1981,1979,1977,1976,1978,1977,-- Moyenne:1978, T°: 43
10:16:09:347 -> TH[1]:1980,1975,1979,1976,1975,1975,1975,1976,1975,1977,-- Moyenne:1976, T°: 43
10:16:09:349 -> TH[4]:1981,1977,1980,1977,1975,1979,1977,1976,1978,1977,-- Moyenne:1977, T°: 43
10:16:10:350 -> TH[1]:1980,1975,1979,1976,1975,2015,1975,1976,1975,1977,-- Moyenne:1980, T°: 42 <----
10:16:10:350 -> TH[4]:1981,1977,1980,1977,1975,1979,1977,1976,1978,1977,-- Moyenne:1977, T°: 43
10:16:11:352 -> TH[1]:1980,1975,1979,1976,1975,2015,1977,1976,1975,1977,-- Moyenne:1980, T°: 42 <----
10:16:11:354 -> TH[4]:1981,1977,1980,1977,1975,1979,1977,1976,1978,1977,-- Moyenne:1977, T°: 43
10:16:12:354 -> TH[1]:1980,1975,1979,1976,1975,2015,1977,1977,1975,1977,-- Moyenne:1980, T°: 42 <----
10:16:12:356 -> TH[4]:1981,1977,1980,1977,1975,1979,1977,1977,1978,1977,-- Moyenne:1977, T°: 43
10:16:13:356 -> TH[1]:1980,1975,1979,1976,1975,2015,1977,1977,1977,1977,-- Moyenne:1980, T°: 42 <----
10:16:13:356 -> TH[4]:1981,1977,1980,1977,1975,1979,1977,1977,1975,1977,-- Moyenne:1977, T°: 43
- dans la même boucle, deux lectures successives dans la même ms de la même pin donne une valeur différente. genre 1980 et 1981 ou 1975 et 1977.
- de temps en temps apparait une mesure étrange, ici 2015, qui vient mettre le bazar au point de faire changer assez la moyenne pour que la température calculée change d'un degré.
Évidemment ce n'est pas très satisfaisant.
Dû a mon setup ou au fonctionnement peu fiable de l'ADC ?
- thierryvalk
- Administrateur du site
- Messages : 3800
- Enregistré le : jeu. 9 juil. 2015 20:08
- Localisation : Belgique
Re: BLOC 6 voies
Tu as mis la petite capa en entrée d'ADC ?
La même Pin mais deux lectures donc à des moments différents non ?
Ne pas oublier que la référence de tension n'est pas vraiment une référence sur un module ESP32.
Tu pourrais aussi te dire que par exemple les 2 bits de poids faibles sont irréalistes et simplement les supprimer par un shift de 2 à droite.
Sais pas si va changer quelque chose à la moyenne mais serait plus réaliste.
Comme rien ne change et que c'est la même pin qui est mesurée, on devrait voir toujours la même valeur.
La même Pin mais deux lectures donc à des moments différents non ?
Ne pas oublier que la référence de tension n'est pas vraiment une référence sur un module ESP32.
Tu pourrais aussi te dire que par exemple les 2 bits de poids faibles sont irréalistes et simplement les supprimer par un shift de 2 à droite.
Sais pas si va changer quelque chose à la moyenne mais serait plus réaliste.
- alka
- Administrateur du site
- Messages : 3099
- Enregistré le : mer. 15 juil. 2015 15:18
- Localisation : 92
- Contact :
Re: BLOC 6 voies
.thierryvalk a écrit :Tu as mis la petite capa en entrée d'ADC ?Comme rien ne change et que c'est la même pin qui est mesurée, on devrait voir toujours la même valeur.
La même Pin mais deux lectures donc à des moments différents non ? deux mesures oui mais en séquence, donc a quelques µs d'écart
Ne pas oublier que la référence de tension n'est pas vraiment une référence sur un module ESP32. c'est juste. d'ailleurs j'arrive a provoquer une lecture très erronée en appuyant sur le bouton. Le seul fait d'allumer des leds semble provoquer une lecture différente de quelques % sur l'ADC.
Tu pourrais aussi te dire que par exemple les 2 bits de poids faibles sont irréalistes et simplement les supprimer par un shift de 2 à droite.
Sais pas si va changer quelque chose à la moyenne mais serait plus réaliste.Enlever enlever 2bits c'est diviser par 4 et garder la partie entière On gomme les petites différences.
Mais je passe aussi sur une échelle 4x plus petite, donc on perd en précision. Pas sur de ce qui est mieux au final. Ca se tente.
Là je suis passé sur 15 Mesures gardées en mémoire, ce qui permet de noyer un peu plus une mesure erronée.
J'ai laissé tourner en mon absence. Entre 11h55 et 13H55, la T° a changé 15fois!! Elle varie de 56 à 57°
Pourtant les valeurs mesurées varient peu : de 1551 à 1559 pour une moyenne variant de 1554 à 1556. Mais pas de chance, c'est juste au seuil de bascule entre 56° et 57°. grrr
J'ai un peu bougé le potentiomètre et là c'est plus stable.
Ca me manque d'avoir le vrai ampli sous la main avec les vraies CTN pour savoir comment ça se comporte en vrai. C'est très frustrant de développer pour un système qu'on n'a pas.
maintenant je tombe sur autre chose : Excel et ESP32 ne calculent pas pareil !
formule esp32
Code : Tout sélectionner
int getTempFromAdc(int adc) {
const float T0 = 298.0; // Température de référence de la CTN en degrés Celsius
const float R0 = 10000.0; // Résistance de référence à 25°C
const float Rs = 4500.0; // Résistance série du diviseur de tension
const float beta = 3435.0; // Valeur bêta de la CTN
const float Vcc = 3.3; // tension d'alimentation
const float Vmax = 2.5; // tension linéaire max lue par ADC
const float Vmin = 0.2; // tension linéaire min lue par ADC
const float ADCmax= 2800.0; // ADC max correspondant à Vmax
float z = (R0 / Rs) * (Vcc / (adc/ADCmax*(Vmax-Vmin) +Vmin)- 1); // calcul intermédiaire
float th = -273 + 1 / (1 / T0 - log(z) / beta); // formule de correction en °C
return (int)th; // converti en int
} excel
Code : Tout sélectionner
Vcc 3,3
Vmax 2,5
Vmin 0,2
ADCmax 2800
T0 298 °K
R0 10 Kohms
Rs 4,5 Kohms
beta 3435
z=R0/Rs*(Vcc/(ADC*(Vmax-Vmin)/ADCmax + Vmin)-1)
th= =-273 + 1/(1/T0 -LN(z)/beta)pour adc = 1647, l'ESP32 me donne 53° alors que excel me donne 51°

- thierryvalk
- Administrateur du site
- Messages : 3800
- Enregistré le : jeu. 9 juil. 2015 20:08
- Localisation : Belgique
Re: BLOC 6 voies
Et qui a bon ?
Il y a une différence de parenthèses, peut-être voir avec du double à la place de float.
Oui et non. En audio, il existe des algorithmes qui font que même des bits perdus dans le bruit peuvent êtres utiles.
Dans notre cas, ce sont des bits qui n’apportent rien. Et j’ai pris deux, mais cela pourrait être plus.
C’est comme à l’école où en laboratoire on faisait des mesures avec un multimètre analogique puis numérique. Le numérique donne beaucoup de chiffres mais avec une analyse de la mesure et des tolérances l’on ne prenait au final que trois chiffres.
Après, avec les moyennes effectuées, la différence sera certainement insignifiane. Juste pour fire que l’ADC de l’ESP32,dans cette application, fait du boulot pour rien.
Il y a une différence de parenthèses, peut-être voir avec du double à la place de float.
Mais je passe aussi sur une échelle 4x plus petite, donc on perd en précision. Pas sur de ce qui est mieux au final. Ca se tente.
Oui et non. En audio, il existe des algorithmes qui font que même des bits perdus dans le bruit peuvent êtres utiles.
Dans notre cas, ce sont des bits qui n’apportent rien. Et j’ai pris deux, mais cela pourrait être plus.
C’est comme à l’école où en laboratoire on faisait des mesures avec un multimètre analogique puis numérique. Le numérique donne beaucoup de chiffres mais avec une analyse de la mesure et des tolérances l’on ne prenait au final que trois chiffres.
Après, avec les moyennes effectuées, la différence sera certainement insignifiane. Juste pour fire que l’ADC de l’ESP32,dans cette application, fait du boulot pour rien.
- alka
- Administrateur du site
- Messages : 3099
- Enregistré le : mer. 15 juil. 2015 15:18
- Localisation : 92
- Contact :
Re: BLOC 6 voies
alka a écrit :maintenant je tombe sur autre chose : Excel et ESP32 ne calculent pas pareil !
formule esp32
grosse erreur de débutant en C
manquait le round avant de convertir en int !
return (int)round(th);
ca devrait aussi générer moins de susceptibilité aux petites différences de lecture Adc
Retourner vers « DSPiy général »
Qui est en ligne
Utilisateurs parcourant ce forum : Aucun utilisateur enregistré et 8 invités