le bar du forum

Discutions générales sur le DSPiy et tout ce qui s'y rattache
Avatar de l’utilisateur
thierryvalk
Administrateur du site
Messages : 3798
Enregistré le : jeu. 9 juil. 2015 20:08
Localisation : Belgique

Re: le bar du forum

Messagepar thierryvalk » lun. 9 oct. 2023 09:34

C'est bien calme, voici de quoi se réveiller. :mrgreen:

Pas de DSPiy, mais tout de même de l'audio.
Carte ESP32 à relais + module Mini Lecteur MP3 et beaucoup de fils. 8|

boite esp.jpg


https://youtu.be/jZUTCvO32RQ?si=DcsEIQGZj80gybYO

Avatar de l’utilisateur
alka
Administrateur du site
Messages : 3099
Enregistré le : mer. 15 juil. 2015 15:18
Localisation : 92
Contact :

Re: le bar du forum

Messagepar alka » lun. 9 oct. 2023 12:37

on s'amuse comme on peut ::d 🎃

C'est plutot cool comme réalisation :super:

Tu as écrit d code pour l'ESP32 je suppose. Quel IDE ?

Avatar de l’utilisateur
thierryvalk
Administrateur du site
Messages : 3798
Enregistré le : jeu. 9 juil. 2015 20:08
Localisation : Belgique

Re: le bar du forum

Messagepar thierryvalk » lun. 9 oct. 2023 12:44

Oui, on reste des enfants. :gene:

Pour le code de l'ESP32 simplement l'IDE d'Arduino, pas terrible, mais très simple à utiliser.

Avatar de l’utilisateur
alka
Administrateur du site
Messages : 3099
Enregistré le : mer. 15 juil. 2015 15:18
Localisation : 92
Contact :

Re: le bar du forum

Messagepar alka » lun. 9 oct. 2023 13:08

thierryvalk a écrit :Pour le code de l'ESP32 simplement l'IDE d'Arduino, pas terrible, mais très simple à utiliser.
C'est ce que j'avais utilisé aussi pour commencer, Arduino 1.6 je crois. Arduino 2 est censé être bien plus moderne. Je suis bien content que mes développements ne nécessitent aucune maintenance car j'ai tout oublié ::d ::d

Là tu t'es bien éclaté avec les personnage et tout et tout.
J'attends de voir ce que tu as en réserve pour Noel :)

GoodNoize
Messages : 908
Enregistré le : mar. 27 nov. 2018 17:18
Localisation : Jura

Re: le bar du forum

Messagepar GoodNoize » lun. 9 oct. 2023 16:08

Excellent ! Tu t'es éclaté :super:

Niveau câblage y a du relâchement par contre :hehe:

Avatar de l’utilisateur
thierryvalk
Administrateur du site
Messages : 3798
Enregistré le : jeu. 9 juil. 2015 20:08
Localisation : Belgique

Re: le bar du forum

Messagepar thierryvalk » mar. 10 oct. 2023 07:55

Oui, le câblage est vraiment pourri.
Mais c'est en extérieur, position de travail peu confortable et les câbles sont récupérés d'année en année.

Et oui, il faut déjà penser à Noël, moins évident car la météo sera sans doute moins clémente et qu'il faut aussi penser au démontage qui se fera en plein hivers.
J'ai commandé des guirlandes à LED RGB adressables individuellement, je pense qu'il y a moyen de s’amuser avec.

Avatar de l’utilisateur
alka
Administrateur du site
Messages : 3099
Enregistré le : mer. 15 juil. 2015 15:18
Localisation : 92
Contact :

Re: le bar du forum

Messagepar alka » mar. 10 oct. 2023 12:52

thierryvalk a écrit :J'ai commandé des guirlandes à LED RGB adressables individuellement, je pense qu'il y a moyen de s’amuser avec.
oui :)
regarde WLED sur github https://github.com/Aircoookie/WLED

Avatar de l’utilisateur
thierryvalk
Administrateur du site
Messages : 3798
Enregistré le : jeu. 9 juil. 2015 20:08
Localisation : Belgique

Re: le bar du forum

Messagepar thierryvalk » jeu. 12 oct. 2023 21:35

J’ai regardé, installé et commencé à tester.

C’est impressionnant comme ce petit ESP32 peut rivaliser un PC.
Par contre, il faut maîtriser et donc apprendre. Il existe d’autres solutions bien plus simples et légères mais qui demandent d’écrire du code... je continue mes tests.

Une autre alternative est xlights sur PC. C’est bien plus poussé avec de la simulation, mais là aussi il faut apprendre et le gros problème est d’avoir un PC qui tourne en permanence et pour bien faire travailler en Ethernet.

Intéressant tout cela et super, mais aussi étrange que de nos jours, il suffit presque simplement de penser à une application pour trouver un grand nombre de solutions complètes et gratuites.

GoodNoize
Messages : 908
Enregistré le : mar. 27 nov. 2018 17:18
Localisation : Jura

Re: le bar du forum

Messagepar GoodNoize » ven. 13 oct. 2023 05:57

Salut,
je suis sur un discord son/lumière pro.
Beaucoup utilisent Chataigne. Passerelle qui gère plein de protocole et permet de contrôler aàpeu prêt n'importe quoi.. avec n'importe quoi.
J'ai testé c'est facile d'accès et no limit.

http://benjamin.kuperberg.fr/chataigne/en
https://www.youtube.com/watch?v=IqTCoC3 ... nKuperberg

GoodNoize
Messages : 908
Enregistré le : mar. 27 nov. 2018 17:18
Localisation : Jura

Re: le bar du forum

Messagepar GoodNoize » ven. 13 oct. 2023 06:20


Avatar de l’utilisateur
thierryvalk
Administrateur du site
Messages : 3798
Enregistré le : jeu. 9 juil. 2015 20:08
Localisation : Belgique

Re: le bar du forum

Messagepar thierryvalk » sam. 14 oct. 2023 19:39

Pas mal du tout, mais trop lourd pour mes petites animations.

Pour la petite histoire, le siècle dernier 8| j’étais un "pro" dans le domaine de l'éclairage évènementiel.
C'était une autre époque, au début que du 0-10V puis est apparu le DMX-512. Et à l'époque j'avais payé pour avoir le protocole par fax.

Et j'avais entrepris le développement d'un soft du genre, mais abandonné car trop complexe et manque de temps.

Alors aujourd'hui, c'est fabuleux, tout du gratuit mais aussi cette solution d'ESP32 qui rejoint au final mon boulot du passé mais avec un confort sans comparaison.

Vu que pour l’animation Halloween j’utilise des projecteurs en groupes commandables via une telco HF, j'ai un peu regardé et au final se commandent comme de simples LED WS8211.
Ce qui est bien plus pratique que de les commander via un relai (une horreur ces relais chinois sur ces cartes ESP....).

J'ai utilisé la lib FastLed qui est hyper basique mais fait le job quoi-que manque cruellement de temporel.

Et donc une nouvelle vidéo avec un peu plus d'effets lumineux. :frime:
https://youtu.be/6OHklSSBIiU

Avatar de l’utilisateur
alka
Administrateur du site
Messages : 3099
Enregistré le : mer. 15 juil. 2015 15:18
Localisation : 92
Contact :

Re: le bar du forum

Messagepar alka » dim. 15 oct. 2023 12:57

waow :ghee:
Tu as créé l'attraction du village ! un vrai spectacle son et lumière :)

GoodNoize
Messages : 908
Enregistré le : mar. 27 nov. 2018 17:18
Localisation : Jura

Re: le bar du forum

Messagepar GoodNoize » jeu. 26 oct. 2023 13:03

Hello,

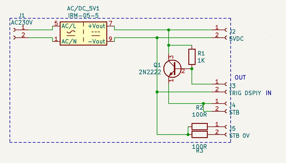
pour mon ampli 6 voies réalisé içi, vous m'aviez élaboré une carte Remote à base de transistor pour piloter le stanby des smps hypex.
Remote V1.JPG

Pilotage de l'état du transistor par le trigger du DSPiy.

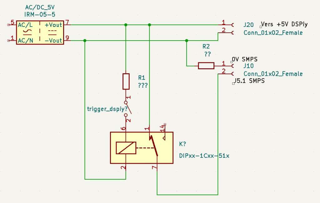
Actuellement je travaille sur un autre ampli avec DSPiy et je me demande pourquoi on a pas utilisé un relais pour faire le boulot ?
Remote relais.JPG


R1 et R2 Histoire de ne pas court-circuiter l'alim 5V ?
Quoi que R2 peut être pas nécessaire vu les 470 Ohms de l'optocoupleur

SMPS standby.JPG

Avatar de l’utilisateur
alka
Administrateur du site
Messages : 3099
Enregistré le : mer. 15 juil. 2015 15:18
Localisation : 92
Contact :

Re: le bar du forum

Messagepar alka » jeu. 26 oct. 2023 13:53

Hello. Ca date un peu dans ma tête mais comme je n'ai pas posté depuis longtemps, je prends le risque ::d
Le trigger in/out du DSPiy n'est pas un interrupteur comme dessiné sur ton schéma. C'est un optocoupleur cad un transistor piloté. Je ne suis pas sur que le courant disponible quand il est fermé soit suffisant pour piloter un relais directement.

GoodNoize
Messages : 908
Enregistré le : mar. 27 nov. 2018 17:18
Localisation : Jura

Re: le bar du forum

Messagepar GoodNoize » jeu. 26 oct. 2023 14:49

Cool de te lire :)

Alors en cherchant sur le topic de l'ampli, Thierry annonce qu'il faut rester sous les 10 mA traversant l'optocoupleur.

J'ai déjà un relais
https://fr.rs-online.com/web/p/relais-d ... ux/1958173
https://docs.rs-online.com/9032/A700000006571657.pdf

Si je comprend bien la fiche technique :
min switching load : 1mA 1VDC

ça me semble jouable.
Je vois pas de gros risques d'essayer avec le DSPiy.. me trompette ?

louisr
Messages : 469
Enregistré le : mar. 14 juil. 2015 15:52
Localisation : Bordeaux/Poitiers

Re: le bar du forum

Messagepar louisr » jeu. 26 oct. 2023 15:27

Hello,
Il me semble que "min switching load" correspond plutôt à la charge min du relais.
La puissance de pour activer le relais c'est environ 75mW si je lis la datasheet correctement. Donc ça fait 15mA avec Vcc = 5V :)

Il te faut une diode de roue libre en // de la bobine du relais, sinon ce que tu as autour du relais risque de pas apprécier la commutation de charge inductive :gene:
Louis

GoodNoize
Messages : 908
Enregistré le : mar. 27 nov. 2018 17:18
Localisation : Jura

Re: le bar du forum

Messagepar GoodNoize » jeu. 26 oct. 2023 16:02

Merci pour ces précisions Louis

Au final c'est pas mieux mon histoire de relais.

Je croyais avoir trouvé un truc tout seul... mais non :gene:

thierry38
Messages : 190
Enregistré le : jeu. 16 juil. 2015 16:17
Localisation : Grenoble fournaise/Frigidaire

Re: le bar du forum

Messagepar thierry38 » lun. 1 janv. 2024 00:24

:) Salut Thierry et Alain,

Comment va ?

best wishes.


Retourner vers « DSPiy général »

Qui est en ligne

Utilisateurs parcourant ce forum : Aucun utilisateur enregistré et 8 invités