Désymétriseur à base de that1200

Discutions générales sur le DSPiy et tout ce qui s'y rattache
guyome
Messages : 143
Enregistré le : lun. 22 mai 2017 13:06
Localisation : Savoie

Désymétriseur à base de that1200

Messagepar guyome » mer. 18 nov. 2020 02:14

Bonjour tlm,

Que pensez-vous du schéma d'audioxpress pour réaliser un désymétriseur à base de that 1200 avec un dc-servo control :

Image

https://audioxpress.com/article/getting ... -receivers

Je mettrai plutôt un opa2277 à la place du op297.

L'intérêt est ce ce schéma est de pouvoir couper le Ground de la source et celui après le that et donc éviter les boucles de masse.

Merci !

Avatar de l’utilisateur
thierryvalk
Administrateur du site
Messages : 3798
Enregistré le : jeu. 9 juil. 2015 20:08
Localisation : Belgique

Re: Désymétriseur à base de that1200

Messagepar thierryvalk » mer. 18 nov. 2020 11:34

Bonjour,

L'analogique c'est pas trop mon truc, mais je pense qu'il manque une capa entre l'entrée - d'IC2 et 0V.
Car là un peu de HF qui traine risque de créer un oscillateur.

Je ne vois pas trop le but de la chose.
Couper le 0V de la source ? Non car le risque est d'avoir une différence de potentiel entre le 0V de la source et le 0V du THAT.
Si l'on dépasse la tension de rail du THAT ça va créer de gros soucis.
Le THAT via OA4 et C4 compense du DC en entrée, ce DC-Servo, pour moi n'est là que pour compenser principalement le DC éventuel résultant de OA3.
Une simple capa fait aussi le travail.

Avatar de l’utilisateur
alka
Administrateur du site
Messages : 3099
Enregistré le : mer. 15 juil. 2015 15:18
Localisation : 92
Contact :

Re: Désymétriseur à base de that1200

Messagepar alka » mer. 18 nov. 2020 11:42

Je ne le vois pas comme ça.
deux remarques liminaires :
- connecter le gnd d'une liaison symétrique avec le gnd du récepteur ce n'est pas une boucle de masse; Ca peut en devenir une si les différents grounds des appareils amont et aval sont reliés à la terre. Avec un bon cablage et il n'y a aucun effet nuisible.
- le gnd en sortie reste connecté au gnd d'entrée dans ce montage. C'est exagéré de parler de coupure ou d'isolation des gnd.

Cet AOP 297 fournit un vitual ground en sortie. Il est monté en intégrateur et joue le role de filtre passe-bas de fc /(2piRC) = 0,2Hz.
L'idée est de fournir au That une REF différente du GND en passant par un aop "filtrant".
Le montage traditionnel des THAT c'est une connexion directe de REF au 0V ou éventuellement via une résistance.

Avatar de l’utilisateur
alka
Administrateur du site
Messages : 3099
Enregistré le : mer. 15 juil. 2015 15:18
Localisation : 92
Contact :

Re: Désymétriseur à base de that1200

Messagepar alka » mer. 18 nov. 2020 12:46

je me reprend : Thierry a raison c'est un DC Servo et rien que ça.
Il est là pour éviter la capa de liaison entre la sortie du that et la suite.

J'ai toujours eu un doute sur les DC servo pour la raison que dit Thierry. Pour une petite dérive, pas de souci. Mais en cas de gros souci tout morfle.
Une capa de liaison c'est la vraie sécurité et bien choisie, elle ne se fait pas entendre.

guyome
Messages : 143
Enregistré le : lun. 22 mai 2017 13:06
Localisation : Savoie

Re: Désymétriseur à base de that1200

Messagepar guyome » mer. 18 nov. 2020 12:54

Je veux justement enlever la capa en entrée d'un ampli :gene:

guyome
Messages : 143
Enregistré le : lun. 22 mai 2017 13:06
Localisation : Savoie

Re: Désymétriseur à base de that1200

Messagepar guyome » mer. 18 nov. 2020 12:56

Et c'est bien un DC-servo, c'est écrit dans l'article - il est là pour supprimer l'offset de sortie du THAT1200. La masse en entrée sera reliée au chassis tandis que la masse en sortie sera reprise au niveau du 0 de l'alim.

Avatar de l’utilisateur
alka
Administrateur du site
Messages : 3099
Enregistré le : mer. 15 juil. 2015 15:18
Localisation : 92
Contact :

Re: Désymétriseur à base de that1200

Messagepar alka » mer. 18 nov. 2020 13:10

je réagissais surtout p/r au bénéfice que tu annonçais dans ton post et qui ne parlait pas de caps de liaison alors que c'est l'apport unique de ce circuit. J'aurai du lire l'article !
La séparation des gnd est liée au cablage traditionnel en laison symétrique qui même si on les relie , je le répète, ne fait pas a lui seul de boucle de masse.
Dit autrement, meme avec ce dc servo, si tu cables mal, t'auras une boucle de masse. Qui aura ou pas un effet audible.
Ca me rappelle le "PIN1 problem" en symétrique dont on a déjà parlé.


S'agissant des capas de liaison, c'est une sécurité. On peut vivre sans sécurité. Leur impact supposé négatif est un mythe qui la peau dure. J'ai fait des mesures moi même publiées je me rappelle plus ou sur le forum pour vérifier l'effet de différents types de capas. Sans surprise utiliser un mauvais type de capa a un effet bien mesurable. Avec une bonne capa, il n'y a aucun effet mesurable par mes appareils (seuil < -110dB).

Avatar de l’utilisateur
thierryvalk
Administrateur du site
Messages : 3798
Enregistré le : jeu. 9 juil. 2015 20:08
Localisation : Belgique

Re: Désymétriseur à base de that1200

Messagepar thierryvalk » mer. 18 nov. 2020 17:40

La masse en entrée sera reliée au chassis tandis que la masse en sortie sera reprise au niveau du 0 de l'alim.

Un peu de lecture sur le sujet :
https://www.ti.com/lit/an/sloa143/sloa1 ... e.com%252F

Tu y verras que prendre la masse de sortie au niveau de l'alim est déconseillé, sans ce DC-Servo le plus logique serait de la reprendre au niveau de la Pin REF vu que c'est LA référence 0V.
Masse en entrée au châssis, ok mais il faut aussi quelle soit connectée au 0V du THAT. Via une résistance de faible valeur pour "couper" la boucle de masse ou pas.

Pour le DC-bloking, je rejoint Alain. Je dirais même que c'est moyennement logique de remplacer une capa par une capa+AOP.
Ce serait bénéfique, si la capa à remplacer était de très forte valeur.

Et je dirais même que si la distance entre ta source et ton ampli est faible, l'idéal est de ne pas utiliser de désymètriseur.
Tout ces éléments actifs rajoutent un peu de disto, souvent négligeable, mais aussi un peu de bruit. Faut donc voir si au final il y a un vrai gain.

guyome
Messages : 143
Enregistré le : lun. 22 mai 2017 13:06
Localisation : Savoie

Re: Désymétriseur à base de that1200

Messagepar guyome » mer. 18 nov. 2020 19:55

J'ai une source symétrique, 1 ampli asymétrique, je pensais relier les 2 avec une liaison symétrique et un transfo du côté ampli type Jensen ou Lundahl, qui ferait isolation des masses (sans condo, donc). Et j'ai vu le THAT1200 qui peut faire également la même chose d'où ma question avec le schéma "préconisé" par Audioxpress.

Avatar de l’utilisateur
alka
Administrateur du site
Messages : 3099
Enregistré le : mer. 15 juil. 2015 15:18
Localisation : 92
Contact :

Re: Désymétriseur à base de that1200

Messagepar alka » mer. 18 nov. 2020 20:15

les deux solutions sont bonnes.
Je m'étais posé la question sur un projet. Comme je devais faire un pcb de toutes façon, j'ai fait en actif avec INA2134 en suivant les recommandations fabricant. Les That c'est bien joli mais introuvables à l'époque.

inconvénients désym active : besoin pcb + alimentation, potentiel bruit ajouté (mais en pratique la potentialité ne s'exerce pas car ils sont a très bas bruit)
inconvénients transfo : cher surtout s'il en faut 4 ou 6, relativement volumineux, attention à l'impédance. Avantage : isolation totale.

Avatar de l’utilisateur
thierryvalk
Administrateur du site
Messages : 3798
Enregistré le : jeu. 9 juil. 2015 20:08
Localisation : Belgique

Re: Désymétriseur à base de that1200

Messagepar thierryvalk » jeu. 19 nov. 2020 12:08

Le transfo permet une isolation.
Mais pas totale, en HF c'est une vraie passoire et de la HF avec le digital et ampli classe-D il y en a.
Mais cela ce gère et pour tout ce qui est bande audio, oui, le transfo c'est bien; mais si si l'on peut s'en passer c'est encore mieux.

guyome
Messages : 143
Enregistré le : lun. 22 mai 2017 13:06
Localisation : Savoie

Re: Désymétriseur à base de that1200

Messagepar guyome » mer. 12 mai 2021 01:02

Bonjour tlm,

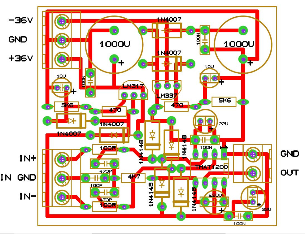
J'ai réalisé un PCB qui utilise le THAT1200 comme désymétriseur avec une alim à base de LM317 / LM337.

Schémas :

electronique_alim_symetrique_001b.jpg


that1200.JPG


PCB :

that1200 pcb.JPG


Qu'en pensez-vous ?

Merci !

Avatar de l’utilisateur
alka
Administrateur du site
Messages : 3099
Enregistré le : mer. 15 juil. 2015 15:18
Localisation : 92
Contact :

Re: Désymétriseur à base de that1200

Messagepar alka » mer. 12 mai 2021 08:46

je suppose que là aussi tu passeras par JLCPCB pour la production. Pourquoi pas de double face ? en général, ça simplifie bien le routage et permet des plans de masse efficaces.

Pas de pads de fixation prévus ?

guyome
Messages : 143
Enregistré le : lun. 22 mai 2017 13:06
Localisation : Savoie

Re: Désymétriseur à base de that1200

Messagepar guyome » mer. 12 mai 2021 16:23

Si tu m'offres une formation, je veux bien me lancer dans le double face :mrgreen:

Avatar de l’utilisateur
alka
Administrateur du site
Messages : 3099
Enregistré le : mer. 15 juil. 2015 15:18
Localisation : 92
Contact :

Re: Désymétriseur à base de that1200

Messagepar alka » mer. 12 mai 2021 20:36

bah pas vraiment besoin d'une formation. Le plus dur est de choisir la couleur pour les pistes de l'autre face ;)
Je dis ça parce que je trouve plus facile de router en double face.

sinon, memes remarques que pour ton autre circuit : porter attention aux pistes signal et bien entourées du GND
IN GND (XLR pin 1) ne me semble pas relié au 0V de l'alim.

guyome
Messages : 143
Enregistré le : lun. 22 mai 2017 13:06
Localisation : Savoie

Re: Désymétriseur à base de that1200

Messagepar guyome » jeu. 13 mai 2021 03:53

Merci Alain pour tes réponses ;)

Pour info, quel logiciel utilises-tu pour router tes PCB ?

Merci !

guyome
Messages : 143
Enregistré le : lun. 22 mai 2017 13:06
Localisation : Savoie

Re: Désymétriseur à base de that1200

Messagepar guyome » jeu. 13 mai 2021 07:55

J'ai un peu débroussaillé kicad - du coup, est-ce que je garde toute la face inférieure pour la masse ? Est-ce que je complète la face supérieure également avec de la masse ?

Avatar de l’utilisateur
alka
Administrateur du site
Messages : 3099
Enregistré le : mer. 15 juil. 2015 15:18
Localisation : 92
Contact :

Re: Désymétriseur à base de that1200

Messagepar alka » jeu. 13 mai 2021 10:50

guyome a écrit :J'ai un peu débroussaillé kicad - du coup, est-ce que je garde toute la face inférieure pour la masse ? Est-ce que je complète la face supérieure également avec de la masse ?

j'utilise kicad.
les deux faces servent aux pistes et ont chacune un plan de masse. Ca permet d'éviter des pistes qui font des grands détours. Chaque trou est métallisé et fait le contact d'une face a l'autre.
Ton circuit est simple : tu peux par exemple mettre les pistes alimentation d'un coté et les pistes signal de l'autre, bien symétriques et entourées par le plan de masse.


Retourner vers « DSPiy général »

Qui est en ligne

Utilisateurs parcourant ce forum : Baidu [Spider] et 8 invités