Problème BPA300
Re: Problème BPA300
C'est 2 ponts kbpc5010
- thierryvalk
- Administrateur du site
- Messages : 3798
- Enregistré le : jeu. 9 juil. 2015 20:08
- Localisation : Belgique
Re: Problème BPA300
En regardant mieux le PCB, je trouve que le GND entre les 3 LM n'est pas terrible. Il aurait fallu selon moi des vias entre les 2 couches.
Tu pourrais rajouter un fil rigide proprement comme ceci :
Mais pas certain du tout que cela règle le problème.
Sinon, je ferais ceci :
Brancher un module pour qu'il fonctionne OK.
Mesurer les 2 rails et l'éventuel DC sur le bornier SPK.OUT.
Vérifier que rien ne chauffe anormalement.
Ensuite je brancherais en bridge et referais exactement les mêmes mesures et tests.
Si la tension des rails diminue de plusieurs volts c'est qu'il y a un problème, idem si du DC en SPK.OUT apparait sur l'une ou les deux cartes.
Tu pourrais rajouter un fil rigide proprement comme ceci :
Mais pas certain du tout que cela règle le problème.
Sinon, je ferais ceci :
Brancher un module pour qu'il fonctionne OK.
Mesurer les 2 rails et l'éventuel DC sur le bornier SPK.OUT.
Vérifier que rien ne chauffe anormalement.
Ensuite je brancherais en bridge et referais exactement les mêmes mesures et tests.
Si la tension des rails diminue de plusieurs volts c'est qu'il y a un problème, idem si du DC en SPK.OUT apparait sur l'une ou les deux cartes.
Re: Problème BPA300
Merci Thierry 
Sinon https://www.diyaudio.com/forums/group-b ... ck-16.html post #155 : le créateur précise qu'il a aussi eu des problèmes de ronflette quand il a bridgé les 2 modules
https://www.diyaudio.com/forums/group-b ... ck-17.html : a priori, il faudrait que les 3 câbles d'alimentation arrivant des condos soient torsadés, arrivent au premier module, et arrivent ensuite au second module
Mais cela n'explique pas pourquoi cela supprimerait cette ronflette...

Sinon https://www.diyaudio.com/forums/group-b ... ck-16.html post #155 : le créateur précise qu'il a aussi eu des problèmes de ronflette quand il a bridgé les 2 modules
https://www.diyaudio.com/forums/group-b ... ck-17.html : a priori, il faudrait que les 3 câbles d'alimentation arrivant des condos soient torsadés, arrivent au premier module, et arrivent ensuite au second module
Mais cela n'explique pas pourquoi cela supprimerait cette ronflette...
Re: Problème BPA300
Et si je rapproche les câbles d'alimentation du transfo, la ronflette augmente. Mais en mode simple non bridgé, aucune ronflette. Il y a forcément une explication logique...
Re: Problème BPA300
Un mec de diyaudio qui a réussit : https://www.diyaudio.com/forums/chip-am ... ed-31.html
A priori, il n'utilise qu'un seul câble Gnd pour alimenter une paire de cartes pa150 (au contraire des + et - 30v), et aucune masse pour les entrées (ce qui paraît logique puisqu'aussi relié à la masse en étoile).
A priori, il n'utilise qu'un seul câble Gnd pour alimenter une paire de cartes pa150 (au contraire des + et - 30v), et aucune masse pour les entrées (ce qui paraît logique puisqu'aussi relié à la masse en étoile).
- thierryvalk
- Administrateur du site
- Messages : 3798
- Enregistré le : jeu. 9 juil. 2015 20:08
- Localisation : Belgique
Re: Problème BPA300
Pas évident cette affaire, y en a qui aiment vivre dangereusement.
De mon point de vue, le premier problème est l'usage de résistances à valeurs élevées.
Le but étant de garder une impédance d'entrée pas trop faible.
Avec une seule carte, ta référence 0V se trouve au point que tu as indiqué sur le PCB, sur le connecteur In-.
Avec deux cartes il y a donc deux références ...
Celui qui a réussi, c'est aussi, peut-être avec l'aide du boitier hyper blindé.
Je dirais de faire au maximum comme s'il 'agissait d'un seul PCB.
Pour cela mettre trois ponts entre les cartes V- GND V+ et de repartir vers ponts/capas.
Tout particulièrement pour le GND ce pont doit être avec le moins de résistance possible, donc hyper court. Ce que semble avoir fait celui qui a réussi.
le but est d'avoir une résistance faible entre ces deux références pour n'en faire qu'une.
De mon point de vue, le premier problème est l'usage de résistances à valeurs élevées.
Le but étant de garder une impédance d'entrée pas trop faible.
Avec une seule carte, ta référence 0V se trouve au point que tu as indiqué sur le PCB, sur le connecteur In-.
Avec deux cartes il y a donc deux références ...
Celui qui a réussi, c'est aussi, peut-être avec l'aide du boitier hyper blindé.
Je dirais de faire au maximum comme s'il 'agissait d'un seul PCB.
Pour cela mettre trois ponts entre les cartes V- GND V+ et de repartir vers ponts/capas.
Tout particulièrement pour le GND ce pont doit être avec le moins de résistance possible, donc hyper court. Ce que semble avoir fait celui qui a réussi.
le but est d'avoir une résistance faible entre ces deux références pour n'en faire qu'une.
Re: Problème BPA300
thierryvalk a écrit :Tout particulièrement pour le GND ce pont doit être avec le moins de résistance possible, donc hyper court. Ce que semble avoir fait celui qui a réussi.
le but est d'avoir une résistance faible entre ces deux références pour n'en faire qu'une.
A priori, tous ceux qui ont réussi ont une liaison ultra courte pour le GND...
Merci Thierry, je teste et je te redis !
Re: Problème BPA300
thierryvalk a écrit :
Je pense bien que le problème vient de cette piste Sig In - sur J2.
L'ampli complet de l'auteur est avec une carte symétriseur. Carte qui est alimentée par la même alim et qui va donc fixer le 0V du signal au 0V de l'alim.
Pour moi la réponse est là.
In - n'est pas relié au 0V du PCB.
Sans doute pour faire une espèce de câblage en étoile.
Donc dans ton montage je suppose que In - est réliée au 0V de la sortie de ta carte son ?
Si c'est bien le cas, ça veux dire que le 0V de la source n'est pas référencé au 0V de l'ampli.
Re: Problème BPA300
In- est relié au 0V du PCB - je l'ai vérifié !
Re: Problème BPA300
thierryvalk a écrit :Tout particulièrement pour le GND ce pont doit être avec le moins de résistance possible, donc hyper court. Ce que semble avoir fait celui qui a réussi.
le but est d'avoir une résistance faible entre ces deux références pour n'en faire qu'une.
Et c'est gagné, il faut un pont hyper court pour le GND entre les 2 cartes !!! Merci Thierry
Par contre, j'avais pris un boitier dissipante - pensant mettre un module de chaque côté du boitier - mais pour faire une liaison hyper courte entre les 2 modules, ce n'est pas gagné
Vous croyez que je pourrais relier le GND de chaque module au fond du boitier, et au plus près de chaque bornier ? Discrètement
? Le fond du boîtier ferait alors plan de masse...- alka
- Administrateur du site
- Messages : 3099
- Enregistré le : mer. 15 juil. 2015 15:18
- Localisation : 92
- Contact :
Re: Problème BPA300
utiliser la plaque de fond entre les deux GND te rend dépendant de la résistance de la plaque de fond et des deux liaisons. Ca peut le faire comme ça peut ne pas le faire. Thierry aura une intuition juste la dessusVous croyez que je pourrais relier le GND de chaque module au fond du boitier, et au plus près de chaque bornier ? Discrètement? Le fond du boîtier ferait alors plan de masse...

Si une liaison courte entre les GND des deux cartes est impossible, je tenterai une liaison directe avec un GROS cable le plus court possible, posé sur la plaque de fond. Le GROS câble aura une résistance très faible même s'il est un peu plus long.
Peut etre que tu as déjà dit : le fond est relié a la terre quelquepart ?
- thierryvalk
- Administrateur du site
- Messages : 3798
- Enregistré le : jeu. 9 juil. 2015 20:08
- Localisation : Belgique
Re: Problème BPA300
Je dirais exactement comme Alain.
Ou de mettre une vis de raccordement pile au milieu du boitier avec deux gros câbles de même longueur. Cette vis recevrait le 0V des capas de lissage. Une sorte d'étoile.
Cette vis pourrait être directement au boitier donc à la terre. Dans le cas de l'utilisation d'un transfo symétriseur ou via une résistance de 10 ohm si pas d'isolation pour éviter une boucle via la terre avec la source.
Et peut être rajouter deux résistances de faibles valeurs sur les GND signaux.
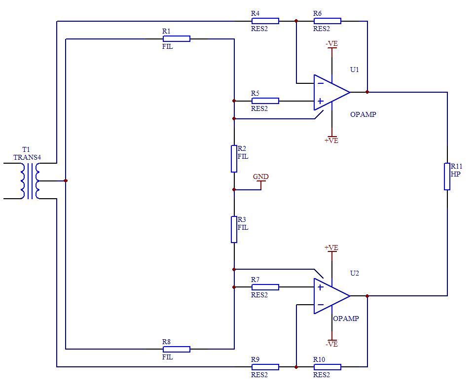
Voici le schéma simplifié (si je ne me suis pas planté) pour de meilleures réflexions:
Les résistances nommées "Fil" représentes la résistance des liaisons GND.
R2 et R3 seraient les gros fils, R1 et R8 les résistances des câbles signaux.
R2 R3 doivent être bien plus faible que R1 R8 pour éviter une boucle, d'où le câble hyper court ou gros.
Par contre le fil hyper court fait aussi en sorte que les 2 cartes soient très proche, faudrait se pencher sur le problème des courants induits.
En symétrique un courant induit est forcément sur les 2 fils signaux vu qu'ils sont proches et la symétrie annule la tension résultante.
Autrement dit, une ronflette prise par la liaison transfo->R4 devrait être identique à celle de transfo->R9
Ou de mettre une vis de raccordement pile au milieu du boitier avec deux gros câbles de même longueur. Cette vis recevrait le 0V des capas de lissage. Une sorte d'étoile.
Cette vis pourrait être directement au boitier donc à la terre. Dans le cas de l'utilisation d'un transfo symétriseur ou via une résistance de 10 ohm si pas d'isolation pour éviter une boucle via la terre avec la source.
Et peut être rajouter deux résistances de faibles valeurs sur les GND signaux.
Voici le schéma simplifié (si je ne me suis pas planté) pour de meilleures réflexions:
Les résistances nommées "Fil" représentes la résistance des liaisons GND.
R2 et R3 seraient les gros fils, R1 et R8 les résistances des câbles signaux.
R2 R3 doivent être bien plus faible que R1 R8 pour éviter une boucle, d'où le câble hyper court ou gros.
Par contre le fil hyper court fait aussi en sorte que les 2 cartes soient très proche, faudrait se pencher sur le problème des courants induits.
En symétrique un courant induit est forcément sur les 2 fils signaux vu qu'ils sont proches et la symétrie annule la tension résultante.
Autrement dit, une ronflette prise par la liaison transfo->R4 devrait être identique à celle de transfo->R9
Re: Problème BPA300
J'ai déjà essayé de relier les masses en étoile, cela ne fonctionne pas
Ou alors, je n'ai pas saisi tes explications : je relie le 0v des 2 capas de lissage à une vis au boîtier qui se trouverait au milieu. Et je relie ensuite les 0v de mes cartes au plus proche au boîtier ? Ou il faut que je retire un gros câble depuis la vis. Car le dernier cas est déjà traité et ne fonctionne pas.
Idem, j'ai essayé un câble de 4 mm2 / 30cm de long pour relier les 2 cartes. Ça pose problème. Il faut vraiment que cela soit hyper court
Ou alors, je n'ai pas saisi tes explications : je relie le 0v des 2 capas de lissage à une vis au boîtier qui se trouverait au milieu. Et je relie ensuite les 0v de mes cartes au plus proche au boîtier ? Ou il faut que je retire un gros câble depuis la vis. Car le dernier cas est déjà traité et ne fonctionne pas.
Idem, j'ai essayé un câble de 4 mm2 / 30cm de long pour relier les 2 cartes. Ça pose problème. Il faut vraiment que cela soit hyper court

- alka
- Administrateur du site
- Messages : 3099
- Enregistré le : mer. 15 juil. 2015 15:18
- Localisation : 92
- Contact :
Re: Problème BPA300
30cm !j'ai essayé un câble de 4 mm2 / 30cm de long pour relier les 2 cartes.
waow encore un boitier monster truck
Y a pas moyen de monter ce boitier avec des liaisons plus courtes ?
Pour moi, j'ai toujours réussi les montages lm3886 avec quelques lignes directrices simples :
- une vis dans le chassis, reliée directement à la terre secteur (certains préconisent une résistance de petite valeur, jamais utile de mon expérience)
- tous les 0V alimentation sont reliés à cette vis par des cables bien dimensionnés (2.5mm² dans mon cas), les plus court possible. La fameuse étoile. Les cables sont plaqués contre la plaque de fond ou le contre le chassis. Pas de cable qui fait des boucles en l'air. Pour éviter de capter le 50Hz/100Hz rayonné par le transfo.
- Les 0V signal ne sont pas reliés à l'étoile car liaison se fait sur les PCBs. Inutile de créer des boucles de masse de plus.
- thierryvalk
- Administrateur du site
- Messages : 3798
- Enregistré le : jeu. 9 juil. 2015 20:08
- Localisation : Belgique
Re: Problème BPA300
Car le dernier cas est déjà traité et ne fonctionne pas.
C'est bien ce cas que je préconisait.
Sais pas trop, je fais comme Alain : appliquer les règles de base et pas de soucis.
Ici il semblerait que ce soit un courant induit dans ce câble GND qui pose problème.
L'idée d'utiliser le boitier : sais vraiment pas, peut-être que cela améliorera la chose comme la pourrir.
Le pire, c'est que le courant passant dans ce câble est ridicule en bridge, il n'y a pratiquement que le courant du Mute qui devrait être hyper propre et le courant quasi nul de l'entrée +.
Je l'ai déjà dit, selon datasheet et notes d'applications les résistances sont bien trop grandes, il aurait fallu utiliser un buffer d'entrée.
Re: Problème BPA300
Pour les résistances, c'est des 1k et 22k en lieu et place des 10k et 220k...
- thierryvalk
- Administrateur du site
- Messages : 3798
- Enregistré le : jeu. 9 juil. 2015 20:08
- Localisation : Belgique
Re: Problème BPA300
Ok, mais ton impédance d'entrée est devenue bien top faible.
Re: Problème BPA300
Ça ne le fait pas avec un transfo en entrée pour bridger les 2 cartes PA150 ?
Retourner vers « DSPiy général »
Qui est en ligne
Utilisateurs parcourant ce forum : Aucun utilisateur enregistré et 8 invités