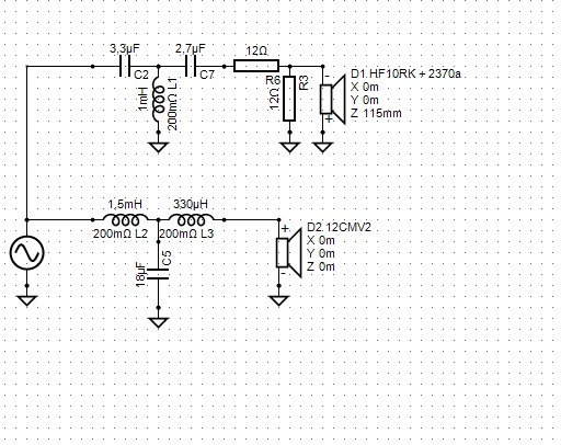
Voici quelques mesures sur les capas utilisées en filtrage passif.
Personnellement, je n'y connais pas grand chose dans le domaine mais il est intéressant de justement y voir un peu plus clair.
Je commence avec 3 capas de valeurs similaires.
Elles ne sont pas neuves et mis à part la grosse notée LCR elles ont à mon avis dans les 20 ans d'âge.
Normalement, à en croire les rumeurs, une chimique de cet âge est à jeter ....
elle provient d'une JBL TLX8.La jaune provient aussi d'une JBL mais pro, la 4425 et contrairement aux deux autres de 12µF fait 14µF.
Photo :
Pour commencer simples mesures au LCR-mètre, capa série. On devrait être de l'ordre de 2% d'erreur à la mesure.
La LCR :
@ 120Hz 12,12µF ESR 0 Ohm
@ 1KHz 12,13µF ESR 0,06 Ohm
@10KHz 12,38µF ESR 0,06 Ohm
La bipolaire :
@ 120Hz 12,61µF ESR 3,4 Ohm
@ 1KHz 12,15µF ESR 0,42 Ohm
@10KHz 12,05µF ESR 0,15 Ohm
La jaune :
@ 120Hz 14,6µF ESR 0,3 Ohm
@ 1KHz 14,53µF ESR 0,1 Ohm
@10KHz 14,6µF ESR 0,06 Ohm

Je n'aime pas trop conseiller les sites chinois mais on trouve des capas MKP (no name) d'une excélente qualité (j'ai mesuré jusqu'à 47µF,pile dans la tolérance +/-3%).

