DSPIY 2560 - Proto 1
- thierryvalk
- Administrateur du site
- Messages : 3798
- Enregistré le : jeu. 9 juil. 2015 20:08
- Localisation : Belgique
Re: DSPIY 2560 - Detection du signal - Bargraphe
Donc renvoyer en i2s out, le in pour faire une sorte de switch.
Pas bête mais je doute. Déjà je pense que ton module Bluetooth n'est que master et donc ton WM deviendrait Slave ce qui n'est pas possible vu qu'il est synchrone avec le signal spdif entrant.
Pas bête mais je doute. Déjà je pense que ton module Bluetooth n'est que master et donc ton WM deviendrait Slave ce qui n'est pas possible vu qu'il est synchrone avec le signal spdif entrant.
Re: DSPIY 2560 - Detection du signal - Bargraphe
Si je pars sur le BC127(8) comme module bluetooth :
Donc ça peut le faire ? Ca serait top !
AUDIO=value routes the A2DP audio stream from various sources/sinks. Options are 0 for analog (default), 1 for PCM Master, 2 for PCM Slave, 3 for I2S Master, 4 for I2S Slave, and 5 for SPDIF.
Donc ça peut le faire ? Ca serait top !
- thierryvalk
- Administrateur du site
- Messages : 3798
- Enregistré le : jeu. 9 juil. 2015 20:08
- Localisation : Belgique
Re: DSPIY 2560 - Detection du signal - Bargraphe
Je doute.
Sauf erreur de ma part, le WM doit être Master vu qu'il va sortit de l'I2S de manière synchrone au spdif.
Par exemple un CD et l'on aura un I2S a 44.1 k.
Pas le choix vu que le WM ne disposse pas d'ASRC.
Donc ton module Bluetooth serait en Slave, on suppose que lui dispose d'un ASRC. Mais sur quelle fréquence ? Ton WM ne va rien sortir s'il n'a pas de signal SPdif.
Sauf erreur de ma part, le WM doit être Master vu qu'il va sortit de l'I2S de manière synchrone au spdif.
Par exemple un CD et l'on aura un I2S a 44.1 k.
Pas le choix vu que le WM ne disposse pas d'ASRC.
Donc ton module Bluetooth serait en Slave, on suppose que lui dispose d'un ASRC. Mais sur quelle fréquence ? Ton WM ne va rien sortir s'il n'a pas de signal SPdif.
Re: DSPIY 2560 - Detection du signal - Bargraphe
Ok je comprend bien.
Pas très utile au final cette entrée I2S
Merci pour toutes tes explications !
Pas très utile au final cette entrée I2S
Merci pour toutes tes explications !
Re: DSPIY 2560 - Detection du signal - Bargraphe
Bonjour,
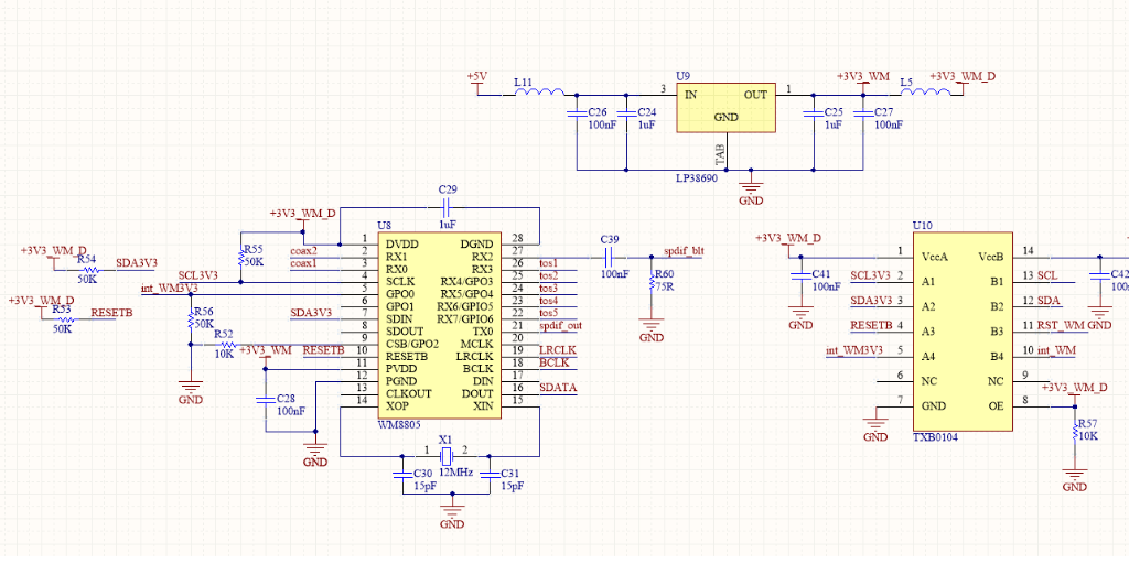
J'ai enfin pu finir la partie du WM. Je n'ai malheureusement pas pu avancer autant que je l’espérai (comme souvent), j'ai eu pas mal d'imprévu. Je reprend les cours lundi en plus, donc ça va pas m'aider
Bon sinon au niveau du schéma, c'est à 90% le schéma recommandé par cirrus. J'ai gardé en sortie l'I2S, et le spdif au cas ou. J'ai gardé également GPO0 comme interrupt, mais qui sera probablement géré par une simple boucle qui le surveillera (quoi que faut que je regarde combien de temps il reste haut, sinon ça vaut peut-être pas le coup).
J'ai du rajouter un voltage translator (TXB0104) mais j'ai relu après coup rapidement la doc de TI :

Ca va poser un problème non ? Je peux le remplacer avec un LSF0204.
Il faut que je regarde aussi au niveau des Atmega2650, certain fonctionnent en 3V3 je crois, ça serait nettement plus pratique.
Je me rend compte aussi que mon schéma n'est pas clair du tout..
R53/R54 sont les resistances pullup

Et les entrées/sorties (connecteurs provisoires) :

Enfin j'ai un petit doute sur l'adresse I2C du module :

Si je comprend bien ce tableau, on a, dans mon cas CSB=0, 0x74 en lecture et 0x75 en écriture, c'est ça ?
Louis
J'ai enfin pu finir la partie du WM. Je n'ai malheureusement pas pu avancer autant que je l’espérai (comme souvent), j'ai eu pas mal d'imprévu. Je reprend les cours lundi en plus, donc ça va pas m'aider
Bon sinon au niveau du schéma, c'est à 90% le schéma recommandé par cirrus. J'ai gardé en sortie l'I2S, et le spdif au cas ou. J'ai gardé également GPO0 comme interrupt, mais qui sera probablement géré par une simple boucle qui le surveillera (quoi que faut que je regarde combien de temps il reste haut, sinon ça vaut peut-être pas le coup).
J'ai du rajouter un voltage translator (TXB0104) mais j'ai relu après coup rapidement la doc de TI :

Ca va poser un problème non ? Je peux le remplacer avec un LSF0204.
Il faut que je regarde aussi au niveau des Atmega2650, certain fonctionnent en 3V3 je crois, ça serait nettement plus pratique.
Je me rend compte aussi que mon schéma n'est pas clair du tout..
R53/R54 sont les resistances pullup
Et les entrées/sorties (connecteurs provisoires) :

Enfin j'ai un petit doute sur l'adresse I2C du module :

Si je comprend bien ce tableau, on a, dans mon cas CSB=0, 0x74 en lecture et 0x75 en écriture, c'est ça ?
Louis
- thierryvalk
- Administrateur du site
- Messages : 3798
- Enregistré le : jeu. 9 juil. 2015 20:08
- Localisation : Belgique
Re: DSPIY 2560 - Detection du signal - Bargraphe
Pour l’I2C, attention que c’est du collecteur ouverts, je ne connais pas le TXB0104.
Faut aussi voir les caractéristiques précisent de ton ATmega, mais il se peut qu’il fonctionne très bien avec des entrées en 3V3 et aussi l’I2C si tu restes à des vitesses raisonnables.
Niveau adresse en I2C, le bit 0 détermine écriture/lecture et de mémoire 1=lecture, mais je peux me tromper.
En général on utilise comme adresse celle avec le bit 0 à 0 donc 0x74 dans ton tas.
C’est ta routine de lecture/écriture qui positionnera ce bit.
Quoi que certains utilise l’adresse sur 7bits donc 0x3A dans ton cas.
Par contre, R55 et R54 prennent le +3V3_WM qui est en fait l’alim de la PLL. C’est pas bien grave mais l’I2C est polluant.
Pour faire clair tu aurais pu dessiner L5 en sortie du régulateur et nommer la sortie de L5 en +3V3_WM_D.
Faut aussi voir les caractéristiques précisent de ton ATmega, mais il se peut qu’il fonctionne très bien avec des entrées en 3V3 et aussi l’I2C si tu restes à des vitesses raisonnables.
Niveau adresse en I2C, le bit 0 détermine écriture/lecture et de mémoire 1=lecture, mais je peux me tromper.
En général on utilise comme adresse celle avec le bit 0 à 0 donc 0x74 dans ton tas.
C’est ta routine de lecture/écriture qui positionnera ce bit.
Quoi que certains utilise l’adresse sur 7bits donc 0x3A dans ton cas.
Par contre, R55 et R54 prennent le +3V3_WM qui est en fait l’alim de la PLL. C’est pas bien grave mais l’I2C est polluant.
Pour faire clair tu aurais pu dessiner L5 en sortie du régulateur et nommer la sortie de L5 en +3V3_WM_D.
Re: DSPIY 2560 - Detection du signal - Bargraphe
Bon j'ai un peu regardé la doc de l'atmega. Avec Vcc=3V3, on peut aller jusqu'à ~10MHz. Pour 16Mhz il faut augmenter un peu la tension d'alimentation. Pour qu'on ai "1" reconnu par l'atmega, il faut au min 0,6Vcc, donc avec Vcc=5v ça passe, mais c'est limite. Bon en tout cas il y a moyen de faire tout marcher en 3V3, ce qui serra bien plus simple. Mais comme pour l'instant j'utilise la carte arduino comme proto, avec Vcc=5v, je dois garder les level translator.
Ok pour l'adresse I2C.
J'ai remplacé le 3V3_WM_D utilisé par l'I2C par le 3V3 qui est notamment utilisé par l'écran, c'est mieux ?
Ok pour l'adresse I2C.
J'ai remplacé le 3V3_WM_D utilisé par l'I2C par le 3V3 qui est notamment utilisé par l'écran, c'est mieux ?
- thierryvalk
- Administrateur du site
- Messages : 3798
- Enregistré le : jeu. 9 juil. 2015 20:08
- Localisation : Belgique
Re: DSPIY 2560 - Detection du signal - Bargraphe
A mon avis avec les 0.6V c'est bon.
Faut voir, si c'est du câblage en plus je dirais non.
un truc du genre ?
J'ai remplacé le 3V3_WM_D utilisé par l'I2C par le 3V3 qui est notamment utilisé par l'écran, c'est mieux ?
Faut voir, si c'est du câblage en plus je dirais non.
un truc du genre ?
Re: DSPIY 2560 - Detection du signal - Bargraphe
Ah !
Si j'ai bien compris ta modification, ça donnerai ça :
Si j'ai bien compris ta modification, ça donnerai ça :
- thierryvalk
- Administrateur du site
- Messages : 3798
- Enregistré le : jeu. 9 juil. 2015 20:08
- Localisation : Belgique
Re: DSPIY 2560 - Detection du signal - Bargraphe
Je me disais que ça serai mieux si je partais avec le DEVKIT pour le BC127 pour éviter des erreurs du à un mauvais routage, et avoir un support bien complet pour commencer, et pourquoi pas l'utiliser pour d'autres projets plus tard, mais j'ai vu les prix..
£195HT pour le "DISKIT" et £695HT pour le "DEVKIT".. C'est un peu trop pour ce que je vais en faire
£195HT pour le "DISKIT" et £695HT pour le "DEVKIT".. C'est un peu trop pour ce que je vais en faire

Re: DSPIY 2560 - Detection du signal - Bargraphe
Très peu de temps libre en ce moment à part cette après midi mais bien sur CircuitMaker ne veut pas se lancer (DXP.EXE a cessé de fonctionner lors du lancement), je pense que c'est en parti du à W10
Sinon toujours pour le bluetooth, il y a un p'tit point délicat : l'antenne. L'idéal pour moi c'est un connecteur sma sur le pcb qui sort derrière le boitier, et une antenne visée dessus. Le soucis c'est la liaison entre le module et le sma. Le bluetooth c'est 2,4GHz..
L'antenne et la pin c'est 50ohms.
J'ai regardé sur le forum de bluecreation, et on y trouve ça :
Des avis ?
Sinon toujours pour le bluetooth, il y a un p'tit point délicat : l'antenne. L'idéal pour moi c'est un connecteur sma sur le pcb qui sort derrière le boitier, et une antenne visée dessus. Le soucis c'est la liaison entre le module et le sma. Le bluetooth c'est 2,4GHz..
L'antenne et la pin c'est 50ohms.
J'ai regardé sur le forum de bluecreation, et on y trouve ça :
By using a 50 Ohm Microstrip track or Co-planar Waveguide track on the PCB to route to the Module pin, you should avoid needing any matching components. For surety we would recommend adding a pi matching network footprint just in case
Des avis ?
Re: DSPIY 2560 - Detection du signal - Bargraphe
J'ai enfin trouvé un peu de temps pour avancer le projet, et donc commencer par faire fonctionner CircuitMaker. En fait j'ai réinstaller windows
(mais c'était pas que à cause de CM qui plantait).
J'me suis occupé de la partie pour le bluetooth. J'ai essayé de faire un circuit assez généraliste, car je ne suis pas encore sur de comment je vais l'utiliser. Par exemple, en théorie je peux tout commander depuis l'uart. Mais certaine opération peuvent être faites via les GPIOs, et je ne sais pas encore ce qui sera le plus simple, donc je me suis pas embêter et j'ai mis un level shifter sur tous les GPIOs.
Tous ces level shifters vont dégager pour la version finale, mais comme pour le proto je vais utiliser la carte arduino qui fonctionne sous 5v, pas le choix (quoi que.. ). Les leds & BP reset c'est surtout pour le débuggage. Idem pour le connecteur I2S, je l'ai mis "au cas ou". Pas contre je suis pas trop sur de mon montage pour mettre le reset à 0 quand RST_BLT est à 1
Il reste encore la connexion pour l'antenne. Je laisse ça pour plus tard, parce que je pense que ça dépend pas mal du routage. J'ai un prof qui travaille en RF, je lui demanderai surement son avis.
Voila pour le bluetooth. Il me reste encore la partie I2S --> ESS9023 (ça devrait aller assez vite). Et la détection du signal en entrée (ça il faut que j'y réfléchisse encore un peu).
J'avance doucement
(mais c'était pas que à cause de CM qui plantait). J'me suis occupé de la partie pour le bluetooth. J'ai essayé de faire un circuit assez généraliste, car je ne suis pas encore sur de comment je vais l'utiliser. Par exemple, en théorie je peux tout commander depuis l'uart. Mais certaine opération peuvent être faites via les GPIOs, et je ne sais pas encore ce qui sera le plus simple, donc je me suis pas embêter et j'ai mis un level shifter sur tous les GPIOs.
Tous ces level shifters vont dégager pour la version finale, mais comme pour le proto je vais utiliser la carte arduino qui fonctionne sous 5v, pas le choix (quoi que.. ). Les leds & BP reset c'est surtout pour le débuggage. Idem pour le connecteur I2S, je l'ai mis "au cas ou". Pas contre je suis pas trop sur de mon montage pour mettre le reset à 0 quand RST_BLT est à 1
Il reste encore la connexion pour l'antenne. Je laisse ça pour plus tard, parce que je pense que ça dépend pas mal du routage. J'ai un prof qui travaille en RF, je lui demanderai surement son avis.
Voila pour le bluetooth. Il me reste encore la partie I2S --> ESS9023 (ça devrait aller assez vite). Et la détection du signal en entrée (ça il faut que j'y réfléchisse encore un peu).
J'avance doucement

Re: DSPIY 2560 - Detection du signal - Bargraphe
J'étais un peu fatigué hier soir....
Avec le schéma c'est mieux

Avec le schéma c'est mieux

Modifié en dernier par louisr le sam. 31 oct. 2015 09:43, modifié 1 fois.
- alka
- Administrateur du site
- Messages : 3099
- Enregistré le : mer. 15 juil. 2015 15:18
- Localisation : 92
- Contact :
Re: DSPIY 2560 - Detection du signal - Bargraphe
en grand ce serait encore mieux 

Re: DSPIY 2560 - Detection du signal - Bargraphe
Petite avancée de la soirée, le DAC ES9023 pour la détection du signal. Rien d’exceptionnel, je n'ai fait que reprendre la doc de ESS et le schéma du DSPIY. J'ai gardé le mute pour pouvoir mettre en standby le dac quand le système est en standby.

Il faut maintenant faire la détection du signal directement sur les entrées analogiques. J'ai pas encore trouvé de solution qui me plait vraiment. Peut-être une diode (redressement simple alternance), suivi un d'aop avec une grande impédance d'entrée monté en buffer, qui pilote un optocoupleur relativement linéaire, genre IL300. Pour 2 dspiy ça me fait 2 aop doubles, et 4 optocoupleurs, voir 2 si on somme les entrées L et R de chaque dspiy avec l'aop. Je vais peut-être tester tout ça sur une breadboard avant. Le but étant d'avoir juste une info sur la présence de signal ou non, pas le signal en lui même.

Il faut maintenant faire la détection du signal directement sur les entrées analogiques. J'ai pas encore trouvé de solution qui me plait vraiment. Peut-être une diode (redressement simple alternance), suivi un d'aop avec une grande impédance d'entrée monté en buffer, qui pilote un optocoupleur relativement linéaire, genre IL300. Pour 2 dspiy ça me fait 2 aop doubles, et 4 optocoupleurs, voir 2 si on somme les entrées L et R de chaque dspiy avec l'aop. Je vais peut-être tester tout ça sur une breadboard avant. Le but étant d'avoir juste une info sur la présence de signal ou non, pas le signal en lui même.
- alka
- Administrateur du site
- Messages : 3099
- Enregistré le : mer. 15 juil. 2015 15:18
- Localisation : 92
- Contact :
Re: DSPIY 2560 - Detection du signal - Bargraphe
louisr a écrit :Il faut maintenant faire la détection du signal directement sur les entrées analogiques. J'ai pas encore trouvé de solution qui me plait vraiment. Peut-être une diode (redressement simple alternance), suivi un d'aop avec une grande impédance d'entrée monté en buffer, qui pilote un optocoupleur relativement linéaire, genre IL300. Pour 2 dspiy ça me fait 2 aop doubles, et 4 optocoupleurs, voir 2 si on somme les entrées L et R de chaque dspiy avec l'aop. Je vais peut-être tester tout ça sur une breadboard avant. Le but étant d'avoir juste une info sur la présence de signal ou non, pas le signal en lui même.
une diode redresseur ça va pas le faire. Elle impose un seuil de 0,6V alors que tu détecte le signal en niveau ligne, dont typiquement détecter quelques mV
Le mieux c'est un aop mono-voltage polarisé avec gain, typiquement x100. Suivi d'un comparateur et d'une capacité qui amortit pour ne pas déclencher avec n'importe quel bruit. Comme t'as un µC , il peut se charger de la partie comparateur et amortissement.
de la matière pour l'étage détection: http://www.homecinema-fr.com/forum/post ... p178364908
Retourner vers « DSPiy général »
Qui est en ligne
Utilisateurs parcourant ce forum : Aucun utilisateur enregistré et 8 invités
![Dan.San :]](./images/smilies/8.gif)