BLOC 6 voies

Discutions générales sur le DSPiy et tout ce qui s'y rattache
Avatar de l’utilisateur
thierryvalk
Administrateur du site
Messages : 3800
Enregistré le : jeu. 9 juil. 2015 20:08
Localisation : Belgique

Re: BLOC 6 voies

Messagepar thierryvalk » mer. 17 juil. 2024 07:46

:mrgreen: :mrgreen: :mrgreen:
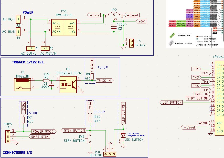
On peut en profiter pour faire une micro-analyse des perturbations éventuelles de cette carte sur le son.

Au niveau 0V "câblé" il y avait un risque avec l'entrée Trigger. Il y a un Opto donc isolation galvanique c'est donc OK.
Pour le reste, je ne vois pas le risque est proche du néant.

Par contre l'on sait que deux conducteurs + isolant formes un condensateur.
Là, chaque CTN aura une capacité dite parasite entre le refroidisseur et la carte, le risque existe mais bien faible vu que tout est alimenté par une même alimentation excepté la carte qui a sa propre petite alim.
Et vu que tu as tout mis au boitier les risque diminue encore.

Par contre, le 0V pour les 2 lignes SMPS_STY et POWER_GOOD passant par le boitier, c'est clairement prendre le risque de claquer les GPIO et/ou d'avoir des problèmes coté alim si cette liaison devait à un moment donné être coupée. Pendant les tests par exemple.
Aussi, dans ces deux lignes circuleront des courants, (faibles) ces courants repassent par le 0V et il est toujours conseillé d'avoir le même chemin.
Pour résumé un 0V sur le bornier CONNECTEURS I/O sur ta carte qui est connecté au GND de ce connecteur de l'alim.

GoodNoize
Messages : 908
Enregistré le : mar. 27 nov. 2018 17:18
Localisation : Jura

Re: BLOC 6 voies

Messagepar GoodNoize » mer. 17 juil. 2024 08:36

@Alain On a déja un peu discuté de cette broche avec Thierry (et toi aussi :mrgreen: )
la : https://www.dspiy.be/forum/viewtopic.php?p=10954#p10954


Thierry a écrit :En toute logique Good = transistor On donc niveau bas en sortie.
Bad = transistor off (logique car si l'alim est off elle est bad et étant off elle ne peut mettre le transistor On) et donc niveau dépendant de ton pullup.


je viens d'envoyer un mail à Hypex pour leurs demander sous quelles conditions smps passe de good à bad.

“Hello, I am working on a microcontroller to control a 6-channel amplifier based on SMPS3K and UCD400 OEM. I would like to use the POWER GOOD pin of the SMPS to know its status and if the amplifier does not turn on, know that it comes from the power supply. Could you tell me in which case this pin goes from good to bad? Is it useful only at startup or does it integrate other functions (temperature, short circuit, overloads etc…)?"

GoodNoize
Messages : 908
Enregistré le : mar. 27 nov. 2018 17:18
Localisation : Jura

Re: BLOC 6 voies

Messagepar GoodNoize » mer. 17 juil. 2024 08:47

OK pour le câblage 0V entre contrôleur et SMPS, compris.
Je me souvient que sur mon ancien bloc tu m'avais fait mettre des petites résistances pour "guider" ces petits courants.

J'attend le retour d'hypex savoir si ça vaut le coup de câbler Power good avec son pull up.

Avatar de l’utilisateur
alka
Administrateur du site
Messages : 3099
Enregistré le : mer. 15 juil. 2015 15:18
Localisation : 92
Contact :

Re: BLOC 6 voies

Messagepar alka » mer. 17 juil. 2024 10:46

GoodNoize a écrit :@Alain On a déja un peu discuté de cette broche avec Thierry (et toi aussi :mrgreen: )
la : https://www.dspiy.be/forum/viewtopic.php?p=10954#p10954
Thierry a écrit :En toute logique Good = transistor On donc niveau bas en sortie.
Bad = transistor off (logique car si l'alim est off elle est bad et étant off elle ne peut mettre le transistor On) et donc niveau dépendant de ton pullup.

c'est ce que je pense aussi mais je me mets a douter de tout. Les mots Activated et Released ne sont pas conventionnels (en tout cas pas pour moi).
Pour moi Powergood sera TRUE ou FALSE. Bien plus clair.

Disons que la pin Powergood servira de feedback pour l'allumage de la SMPS (une sorte de ack de la commande d'allumage/extinction). Sinon le controller ne sait pas vraiment si l'ampli est allumé ou pas, il sait seulement qu'il a demandé l'allumage/extinction.

J'espère que Powergood se comporte comme on s'y attend quand on utilise SMPS-SBY pour allumer/éteindre. Ca devrait. Mais comme déjà dit, je doute de tout tant que pas vérifié.

GoodNoize
Messages : 908
Enregistré le : mar. 27 nov. 2018 17:18
Localisation : Jura

Re: BLOC 6 voies

Messagepar GoodNoize » mer. 17 juil. 2024 12:21

Retour d'hypex ce midi.
ça va dans ton sens :

The power good pin basically just indicates the that the supply is switching. It is pulled low at the same time as Amp_enable, a few moments after power on. It does not actually measure any voltages.
If the supply stops switching for whatever reason (protection), this pin will be released.



Alka a écrit :Sinon le controller ne sait pas vraiment si l'ampli est allumé ou pas, il sait seulement qu'il a demandé l'allumage/extinction

Oui après est-ce que c'est utile ? Peut-être dans le cas :
"J'ai demandé l'allumage de la SMPS mais elle ne s'est pas allumée"
"La SMPS vient de me dire qu'elle est passée OFF sans que je lui demande"
Même si on sait pas pourquoi, c'est une indication.

Je peux le mettre sur le PCB. ça coute une pull-up
Modifié en dernier par GoodNoize le mer. 17 juil. 2024 12:52, modifié 1 fois.

Avatar de l’utilisateur
alka
Administrateur du site
Messages : 3099
Enregistré le : mer. 15 juil. 2015 15:18
Localisation : 92
Contact :

Re: BLOC 6 voies

Messagepar alka » mer. 17 juil. 2024 12:50

ok pour la pull up. elle rendra plus safe.
C'est toujours utile d'avoir un feedback des actions demandées.
Pour le "a few moments after power on" on verra combien de temps ça prend pour régler correctement le timeout de l'attente de confirmation d'allumage.
Ce sera après les vacances ;)

GoodNoize
Messages : 908
Enregistré le : mar. 27 nov. 2018 17:18
Localisation : Jura

Re: BLOC 6 voies

Messagepar GoodNoize » mer. 17 juil. 2024 16:25

Et beh profites bien :)

GoodNoize
Messages : 908
Enregistré le : mar. 27 nov. 2018 17:18
Localisation : Jura

Re: BLOC 6 voies

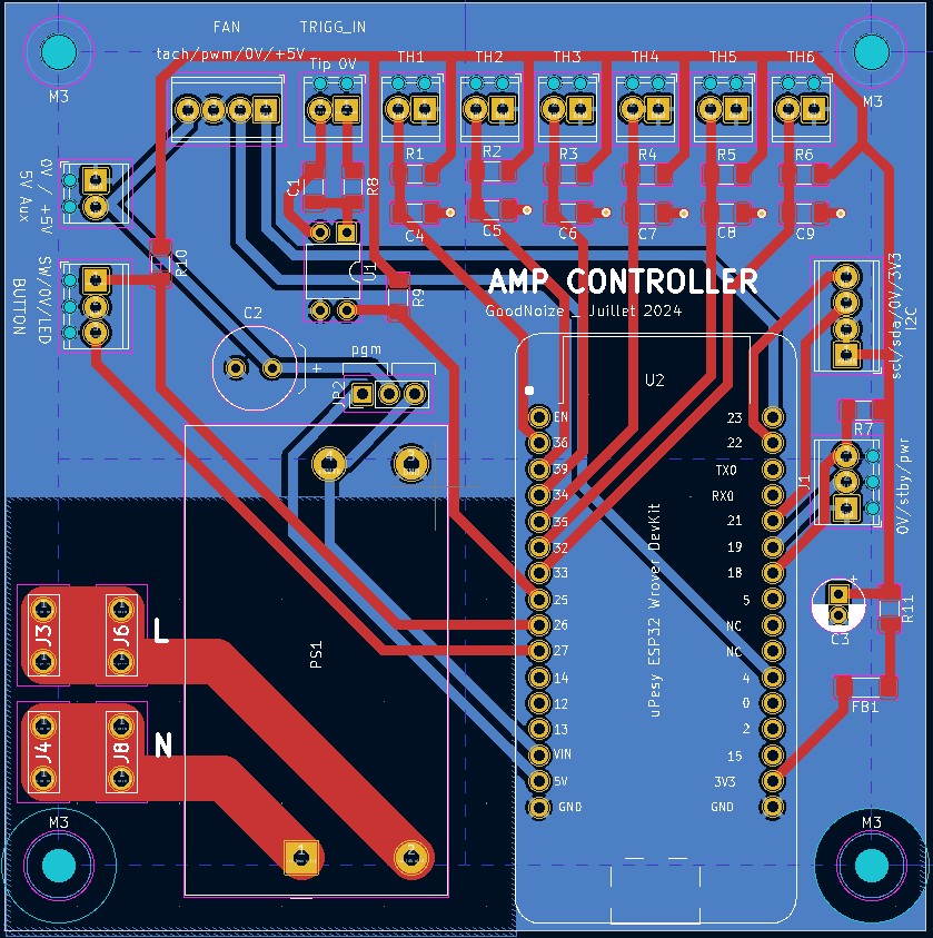
Messagepar GoodNoize » jeu. 18 juil. 2024 07:48

bon allez, cette fois on commande hein. C'est que voudrais bien finir pendant mes congés d'été

Schéma controle ampli V1.5.pdf
(255.75 Kio) Téléchargé 1028 fois
Fichiers joints
PCB V4.JPG
PCB V4_3D.JPG
PCB V4 _ plan de masse.JPG

Avatar de l’utilisateur
thierryvalk
Administrateur du site
Messages : 3800
Enregistré le : jeu. 9 juil. 2015 20:08
Localisation : Belgique

Re: BLOC 6 voies

Messagepar thierryvalk » jeu. 18 juil. 2024 08:01

Je n'ai pas tout regardé.
Pour le jumper j'aurais dû faire un dessin.
Le but est de soit avoir le 5V de la carte sur le Vin ou d'avoir ce 5V sur sur le 5V de l'esp (5V out)

Avatar de l’utilisateur
thierryvalk
Administrateur du site
Messages : 3800
Enregistré le : jeu. 9 juil. 2015 20:08
Localisation : Belgique

Re: BLOC 6 voies

Messagepar thierryvalk » jeu. 18 juil. 2024 08:02

Plan de masse : pas en dessous de la partie 230V de l'alimentation !!!

Avatar de l’utilisateur
thierryvalk
Administrateur du site
Messages : 3800
Enregistré le : jeu. 9 juil. 2015 20:08
Localisation : Belgique

Re: BLOC 6 voies

Messagepar thierryvalk » jeu. 18 juil. 2024 10:11

Un truc du genre
PXL_20240718_090944261~2.jpg

GoodNoize
Messages : 908
Enregistré le : mar. 27 nov. 2018 17:18
Localisation : Jura

Re: BLOC 6 voies

Messagepar GoodNoize » jeu. 18 juil. 2024 11:08

J'ai pas vu ton message, entre temps j'ai dessiné ça :
Jumper.JPG

le truc qui me perturbe :

+5VIN_esp est connecté en permanence en sortie d'alim.
L'esp est connecté au plan de masse 0V
Pour moi l'ESP est toujours alimenté en Vin avec ce schéma.

Manque un jumper :

Jumper 2.JPG

Avatar de l’utilisateur
thierryvalk
Administrateur du site
Messages : 3800
Enregistré le : jeu. 9 juil. 2015 20:08
Localisation : Belgique

Re: BLOC 6 voies

Messagepar thierryvalk » jeu. 18 juil. 2024 11:34

Oui, mais sans le 230V il n'y a pas de 5V en sortie d'alimentation et il y a de toute manière les diodes du module comme vu précédemment.

GoodNoize
Messages : 908
Enregistré le : mar. 27 nov. 2018 17:18
Localisation : Jura

Re: BLOC 6 voies

Messagepar GoodNoize » jeu. 18 juil. 2024 13:14

Je ne désespère pas :)

Ajout d'un jumper "3 pôles"
PCB V5 3D.JPG


péssébé:
PCB V5 plan de masse.JPG

Pas de zone de cuivre sous le 230V
PCB V5.JPG

Il y a 2 ilots sans cuivres. Pas pris en compte

schéma V1.6.JPG

Avatar de l’utilisateur
thierryvalk
Administrateur du site
Messages : 3800
Enregistré le : jeu. 9 juil. 2015 20:08
Localisation : Belgique

Re: BLOC 6 voies

Messagepar thierryvalk » jeu. 18 juil. 2024 13:22

Oui mais non, pas de plan de masse en dessous de l'alimentation 230V. Tu peux carrément exclure un rectangle qui va de la sortie de l'alim à l'ESP32

De toute manière, sur ce genre de carte de le plan de masse
.... :happy1:

GoodNoize
Messages : 908
Enregistré le : mar. 27 nov. 2018 17:18
Localisation : Jura

Re: BLOC 6 voies

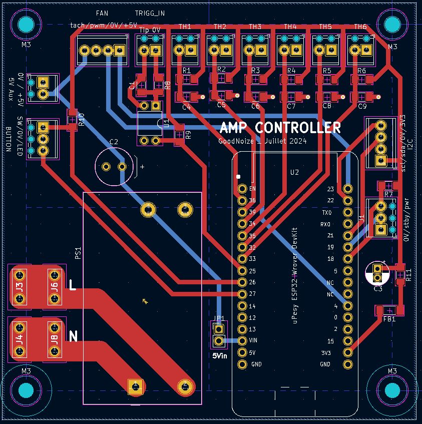
Messagepar GoodNoize » jeu. 18 juil. 2024 15:28

oui le "plan d'interconnexion 0V " :gene:

j'ai fais de la place
PCB V5 plan de masse.JPG

Avatar de l’utilisateur
thierryvalk
Administrateur du site
Messages : 3800
Enregistré le : jeu. 9 juil. 2015 20:08
Localisation : Belgique

Re: BLOC 6 voies

Messagepar thierryvalk » jeu. 18 juil. 2024 15:50

Voilà un beau PCB. :super:

GoodNoize
Messages : 908
Enregistré le : mar. 27 nov. 2018 17:18
Localisation : Jura

Re: BLOC 6 voies

Messagepar GoodNoize » jeu. 18 juil. 2024 16:35

merci :)

Je me suis offert des petites pannes a souder origine ersa 0.4mm pour l'occasion :)


Retourner vers « DSPiy général »

Qui est en ligne

Utilisateurs parcourant ce forum : Aucun utilisateur enregistré et 8 invités