BLOC 6 voies

Discutions générales sur le DSPiy et tout ce qui s'y rattache
Avatar de l’utilisateur
alka
Administrateur du site
Messages : 3099
Enregistré le : mer. 15 juil. 2015 15:18
Localisation : 92
Contact :

Re: BLOC 6 voies

Messagepar alka » ven. 12 juil. 2024 12:26

comme ça me rase aussi cette affaire :mrgreen: j'ai commandé un opto et sorti mon matériel de diyer super-extra-pro-de-compet !

- SHF620A-3X de chez ebay.fr ( livré rapide sur mousse dans un sachet antistatique. Top. :) )
- plaque d'essai de chez Aliexpress avec son double régulateur adapté. Tension sélectionnable de chaque coté par switch 3V3 ou 5V.
- une batterie 5V qui fait aussi accessoirement gonfleur de pneus
- le tout dans mon atelier dédié, aka "la table du salon"

Mesure des tensions réelles sur la breadboard a vide: 4,95V et 3.32V. En charge(10mA) on passe à 4.52V et 3.32V inchangé.

C'est écrit dans la datasheet Vishay, alors je fais pareil
https://www.vishay.com/docs/83675/sfh620a.pdf
Image
Vcc coté entrée = 5V et Vcc coté sortie = 3V3
En entrée, if=10mA, la datashet nous dit Vf = 1.15V environ. Ca nous donne R8 = (5 - 1.15)/10 = 390ohms
En sortie, Ic=2.5mA et Vce = 0.3V (choisi entre 0.2 et 0.4 de la datasheet) nous donne R9 = (3.3 - 0.3)/2.5 = 1,2k

Montage avec ces valeurs (donc If=10mA) et je mesure Vf=1,17V et Vce=0,11V. Mieux que prévu.

Pour ne pas démériter, j'essaie aussi avec R8=1K et toujours R9=1.2K
Ca revient à If = 3,9mA. Dans ces conditions je mesure Vf=1,14V et Vce = 0,15V. Toujours aussi excellent

Soyons fous, je passe l'alim d'entrée à 3V3 au lieu de 5V, toujours R8=1K et R9=1.2K
Ca revient à if=2.2mA. Je mesure Vf = 1.1V et Vce=0,244V. Ca monte un peu mais toujours excellent.


Image

edit:
je continue à le pousser un peu
Vccin =3V3 R8=1.5K => Vf=1,09V if=1,46mA et R9=1,2K => Vf=1,4V n'est plus bon. Il ne parvient pas à délivrer le courant en sortie.
meme chose mais R9=3,6K => Vf=0,15V on est bon à nouveau.

Avatar de l’utilisateur
thierryvalk
Administrateur du site
Messages : 3800
Enregistré le : jeu. 9 juil. 2015 20:08
Localisation : Belgique

Re: BLOC 6 voies

Messagepar thierryvalk » ven. 12 juil. 2024 13:31

:super:
Vccin =3V3 R8=1.5K => Vf=1,09V if=1,46mA et R9=1,2K => Vf=1,4V n'est plus bon. Il ne parvient pas à délivrer le courant en sortie.
meme chose mais R9=3,6K => Vf=0,15V on est bon à nouveau.

Il n'y a pas des confusions f ce ?

La résistance de la LED a été calculée pour 5V à 12V.
Toujours bien faire attention aux tolérances dans ces Optos et aussi que selon la T° il y a des dérives. Il ne faut donc jamais être trop juste.

Avatar de l’utilisateur
alka
Administrateur du site
Messages : 3099
Enregistré le : mer. 15 juil. 2015 15:18
Localisation : 92
Contact :

Re: BLOC 6 voies

Messagepar alka » ven. 12 juil. 2024 14:03

je voulais le pousser un peu pour bien voir le décrochage.

thierryvalk a écrit :Il n'y a pas des confusions f ce ?

pas de confusion; Vce est vraiment à 111mV, moins que le mini de la datasheet. Le multimètre mesure bien en sortie sur la photo.

Je me rappelle que tu avais fait le calcul de résistance R8 pour que ça convienne à la fois à un triggger 5V ou 12V.
ici https://www.dspiy.be/forum/viewtopic.php?p=10878#p10878
Avec R8=1K ça faisait iF à 3.9mA ou 11mA. Ca me parait ok.
R8 = 1.2K ou 1.5K serait bien aussi.
mais il ne faut pas de R9 incohérente, sinon marche pas.

Avatar de l’utilisateur
alka
Administrateur du site
Messages : 3099
Enregistré le : mer. 15 juil. 2015 15:18
Localisation : 92
Contact :

Re: BLOC 6 voies

Messagepar alka » ven. 12 juil. 2024 14:08

pour la température, je résume :
- on ne sait pas si ça va chauffer ni de combien
- l'élément le plus susceptible de chauffer (la smps) n'a pas de CTN
- la convection naturelle dans le boitier n'a pas été particulièrement réfléchie
- la ventilation forcée n'a pas été particulièrement réfléchie
- le ventilateur ira là où il reste de la place, pas là ou il serait bien placé
- aucune idée du flux d'air nécessaire
- aucune idée du bruit que feront ces turbines
- le routage de la carte a été fait sans prévoir ce qu'il faut pour un controle PWM de ventilateurs,

je ne vois pas ce qui pourrait empécher ce projet d'aboutir en temps et en heure :mrgreen:

Avatar de l’utilisateur
thierryvalk
Administrateur du site
Messages : 3800
Enregistré le : jeu. 9 juil. 2015 20:08
Localisation : Belgique

Re: BLOC 6 voies

Messagepar thierryvalk » ven. 12 juil. 2024 14:11

Vf=0,15V on est bon à nouveau.


R9 doit être grande, ce n'est que pour avoir un niveau pour la GPIO.

Avatar de l’utilisateur
thierryvalk
Administrateur du site
Messages : 3800
Enregistré le : jeu. 9 juil. 2015 20:08
Localisation : Belgique

Re: BLOC 6 voies

Messagepar thierryvalk » ven. 12 juil. 2024 14:19

Je ne serais pas aussi catégorique pour le ventilateur.
Je vois de plus en plus des ventilateur qui semblent placé là ou il reste de la place et dans des boitiers fermés.
En pratique créer un déplacement d'air dans un boitier augmente grandement la dissipation des éléments chauffants.

Par contre des petits ventilateurs font tout de même un vilain bruit.
Il existe en DC des ventilateurs à flux croisés, de 50*50mm sur une longueur allant de 15 à 30 cm.
Relativement silencieux et déplacent beaucoup d'air.

GoodNoize
Messages : 908
Enregistré le : mar. 27 nov. 2018 17:18
Localisation : Jura

Re: BLOC 6 voies

Messagepar GoodNoize » ven. 12 juil. 2024 14:36

j'ai refais des mesures à l'instant, sans courir.

R8 = 1k et R9 = 3K3
5V entrée opto (4V70 réél)
- Vf = 1V17
- sortie Vce = 0,10V

3V3 entrée opto (3V07 réel)
- Vf = 1V15
- Vce = 0,12

On est bon là non ?

Avatar de l’utilisateur
thierryvalk
Administrateur du site
Messages : 3800
Enregistré le : jeu. 9 juil. 2015 20:08
Localisation : Belgique

Re: BLOC 6 voies

Messagepar thierryvalk » ven. 12 juil. 2024 14:37

:fleur1: :fleur1:

GoodNoize
Messages : 908
Enregistré le : mar. 27 nov. 2018 17:18
Localisation : Jura

Re: BLOC 6 voies

Messagepar GoodNoize » ven. 12 juil. 2024 14:55

youpiiiiiiiii

GoodNoize
Messages : 908
Enregistré le : mar. 27 nov. 2018 17:18
Localisation : Jura

Re: BLOC 6 voies

Messagepar GoodNoize » ven. 12 juil. 2024 15:08

Maiiiis euuuuuu :langue:
alka a écrit :pour la température, je résume :
- on ne sait pas si ça va chauffer ni de combien / oui
- l'élément le plus susceptible de chauffer (la smps) n'a pas de CTN, Voui pas d'ADC2 dispo :/ Sinon numérique
- la convection naturelle dans le boitier n'a pas été particulièrement réfléchie un peu quand même. L'air rentre par les côtés et sort par le dessus
- la ventilation forcée n'a pas été particulièrement réfléchie. en facade c'est le mieux. C'est juste une histoire de compromis visuel/performance
- le ventilateur ira là où il reste de la place, pas là ou il serait bien placé. J'aviserai en fonction de " à quel point ça chauffe vite? ça refroidie vite ? " après des test
- aucune idée du flux d'air nécessaire. Au feeling savalfaire
- aucune idée du bruit que feront ces turbines j'ai des noctua qui font pas un pet de bruit.
- le routage de la carte a été fait sans prévoir ce qu'il faut pour un controle PWM de ventilateurs, Sisi j'ai même ajouter un bornier pour les entrée numériques au cas ou. Capteur crépusculaire :mrgreen:

je ne vois pas ce qui pourrait empécher ce projet d'aboutir en temps et en heure :mrgreen:


En gros : Je test méchamment avec les CTN. dont une sur l'Alim, piqué à un ampli qui fait de l'aigu.
ça chauffe pas méchant : je fais rien
ça chauffe pas mal : petit ventilo on stabilise gentil. Devant la SMPS si il faut.
ça chauffe mega grave : gros ventilo 80x80 en façade avec petit cache tissu tuning.

Image
IMG_1882.JPEG

Avatar de l’utilisateur
alka
Administrateur du site
Messages : 3099
Enregistré le : mer. 15 juil. 2015 15:18
Localisation : 92
Contact :

Re: BLOC 6 voies

Messagepar alka » ven. 12 juil. 2024 15:36

thierryvalk a écrit :Je ne serais pas aussi catégorique pour le ventilateur.
Je vois de plus en plus des ventilateurs qui semblent placés là ou il reste de la place et dans des boitiers fermés.
exemple type : le ventilateur dans mon oscilloscope. insupportable. Je l'ai remplacé, mais dans l'intervalle j'ai bien vu que ça ne chauffait pas. Donc j'aurai aussi bien pu ne rien mettre, mais le fabricant en a fait un argument marketing, alors ils l'ont mis.

Un caloduc sinon rien !
Image


ps:
" L'air rentre par les côtés et sort par le dessus"
c'est toi qui le suppose ou tu as mis de la fumée pour voir le flux d'air ? ;)

Pour un flux controlé, tu aurais plus de chances en perçant le dessous, boucher les trous des cotés et mettre un ventilateur en extraction à l'arrière, là où il reste de la place. Ce sont les entrées d'air qui feront le flux.

"j'ai des noctua qui font pas un pet de bruit. "
en 80mm ou plus aucun souci. Mais 40mm (ou pire 25mm) qui brasse quelquechose en silence ? je demande à entendre.

"gros ventilo 80x80 en façade avec petit cache tissu tuning."
reste moche.

GoodNoize
Messages : 908
Enregistré le : mar. 27 nov. 2018 17:18
Localisation : Jura

Re: BLOC 6 voies

Messagepar GoodNoize » ven. 12 juil. 2024 16:09

Pas de ôlé ôlé avec alka :mrgreen:
Rigole pas le gars

L'air chaud il monte, ça me suffit pour faire une étude mecaflux aboutie :hehe:

Oui les petits ventilos y a des chances qu'ils fassent plus de bruit mais si il doivent s'allumer de temps en temps quand j'envoie la purée. C'est pas ça qui va changer le S/N de mon salon.
Y a moyen de faire un extracteur avec le ventilo fixé sur une tuyère multi échappement qui débouche sur les trous latéraux.

C'est pour ça que : je pense qu'en premier lieu faut regarder si ça chauffe ou pas. Et dans quelles conditions.
J'ai pas envie de m'agacer tout de suite pour un ventilo que je vais peut être pas mettre ;)
Le NAD M28 il est en full passif.

Le ventilo en façade moche, moui. C'est subjectif.
Des fois les contraintes techniques prennent le dessus sur le design (souvent le cas dans mon boulot) Je préfère avoir un cache en façade si mon ampli chauffe pas (donc fiable) et ne fait pas un bruit du diable.
Tiens je m'était amusé à faire un truc (que je trouve moche pour le coup). Finalement j'ai pas eu la place pour ajourer la face arrière.
AMPLI ALEX v12 2.png

Avatar de l’utilisateur
thierryvalk
Administrateur du site
Messages : 3800
Enregistré le : jeu. 9 juil. 2015 20:08
Localisation : Belgique

Re: BLOC 6 voies

Messagepar thierryvalk » ven. 12 juil. 2024 16:15

C'est pour ça que : je pense qu'en premier lieu faut regarder si ça chauffe ou pas. Et dans quelles conditions.

Exactement, c'est bien pour cela qu'il y a un ESP32.

Avatar de l’utilisateur
alka
Administrateur du site
Messages : 3099
Enregistré le : mer. 15 juil. 2015 15:18
Localisation : 92
Contact :

Re: BLOC 6 voies

Messagepar alka » ven. 12 juil. 2024 19:28

GoodNoize a écrit :L'air chaud il monte, ça me suffit pour faire une étude mecaflux aboutie :hehe:
c'est ce qu'on dit, mais en vrai c'est l'air froid qui descend. Enfin de puis Newton. Avant je sais pas ::d

et aussi, la nature ayant horreur du vide, l'air chaud ne monte que s'il y a de l'air froid pour prendre sa place. Ca fait réfléchir :]

Avatar de l’utilisateur
alka
Administrateur du site
Messages : 3099
Enregistré le : mer. 15 juil. 2015 15:18
Localisation : 92
Contact :

Re: BLOC 6 voies

Messagepar alka » lun. 15 juil. 2024 14:44

j'ai oublié de publier le dernier excel avec les calculs de température pour les CTN.
Valeurs de résistance selon la température en °C, Rth en Kohm.
Comparaison de la Rth calculée, Rth Eaton de la datasheet correcte et de quelques mesures ponctuelles faites par Alex le 30 juin

Image

Tant qu'a couper les cheveux en 4 j'ai appliqué la correction de mesure des ADC de l'ESP32 selon les constatations d'Upesy et des espagnols : ADC linéaire de 0,2V à 2.5V

Les données datasheet correctes, les valeurs calculées et les formules détaillées sont dans l'excel. On est sur le schéma d'une CTN au gnd, avec résistance en tête à Vcc.

Reste plus qu'à valider in-situ.

Aussi, j'ai ajouté des garde-fous dans le code pour éviter des formules qui disjonctent dans des cas limites. Par exemple, une pin laissée en l'air sans CTN branchée sera à 3V3 (pullup), ce qui représente une température au 0 absolu et un calcul du logarithme qui part dans la stratosphère.
Ou au contraire une CTN mise au GND sans trop réfléchir parce que pourquoi pas, ce qui représenterait une lecture ADC=0 et une température infinie et arrêterait immédiatement l'ampli.
Bref, j'ai mis des limites:

Code : Tout sélectionner

int reading = analogRead(TH_PINS[i]);
if (reading < 100) reading = 3210;   // limite basse si lecture ridicule (CTN inutilisée reliée au GND par exemple)
                                     // reading<100 c'est  température >135°C
if (reading > 3210) reading = 3210;  // limite haute. Pour ADC=3210 la température vaut autour de 0°C

En cas de lecture incohérente, elle sera considérée à 0°C et n'empêchera pas l'ampli de démarrer.

Au passage :
Si une CTN non utilisée est déclarée dans le logiciel sur une Pin qui n'a pas de pullup externe, elle affichera n'importe quoi entre 0 et 135° et potentiellement une température trop élevée qui empêche l'ampli de démarrer. (statut FAULT). Mettre une pullup interne ne sert à rien.
Fichiers joints
Calculs CTN v2.xlsx
(448.54 Kio) Téléchargé 971 fois

GoodNoize
Messages : 908
Enregistré le : mar. 27 nov. 2018 17:18
Localisation : Jura

Re: BLOC 6 voies

Messagepar GoodNoize » mar. 16 juil. 2024 10:38

Hello, quelques nouvelles.

j'ai testé le firmware d'Alain :merci: avec montage breadboard idem schéma kicad.
Gestion des I/O, température, page HTML, tout est ok :) :)
Niveau ESP32 on est bon.

Je vous fais passer mon dernier schéma, layout PCB et BOM avant mise en FAB par la suite.

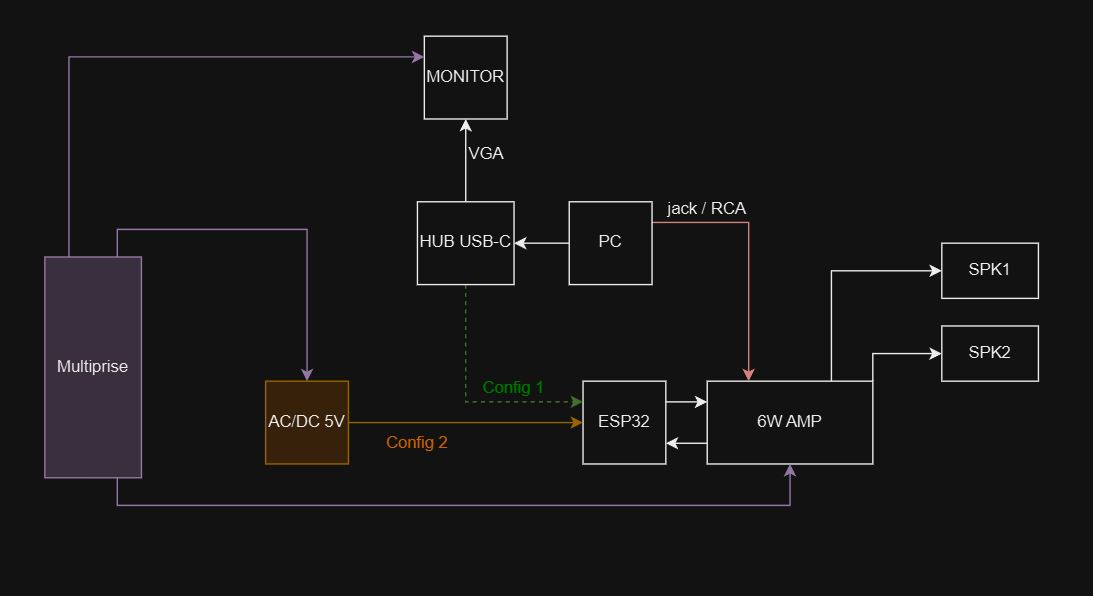
J'ai repéré un problème de bruit dans les enceintes quand je suis dans cette config :
Badnoize.JPG

Il y a un bruit bien sale electronique acide qui passe dans les HP.

Au début je croyais a une boucle via l'alim de l'ESP32 par le PC (le fil vert sur le schéma) et le jack.
J'ai alors branché l'ESP32 sur un chargeur 5V externe pour qu'il ne soit pas connecté au PC (orange)
Finalement c'est l'écran en VGA. Quand je le débranche c'est tout bon.

A noter que si j'envoie le signal audio avec un smartphone et non avec le jack du PC, il n'y a aucun problème.
il faut la combinaison du jack PC => Ampli ET écran en VGA

GoodNoize
Messages : 908
Enregistré le : mar. 27 nov. 2018 17:18
Localisation : Jura

Re: BLOC 6 voies

Messagepar GoodNoize » mar. 16 juil. 2024 10:57

HS PAS CONTENT
[De manière générale je suis bien décu de mon dell xps15 9530 W11 evo moderne thunderbolt / oled 4k, atmos nianianiaaaaa
C'est puissant, c'est beau, pavé tactile 1/2 m², autonomie balèze.
Mais c'est pas fait pour faire du son.

Par exemple ordinateur au "repos" : on entent un discret "toum, toum, toum..." de plus en plus rapide jusqu'à devenir continu.
Et si je bouge une fenêtre (j'interagi avec W11), HOP ! le bruit disparait.
Je touche pas à l'ordi pendant 5min : ça recommence :super: :super:
C'est vraiment nimp.

heureusement avec ma carte son j'ai pas trop de problèmes

J'ai failli prendre un macbook pro, j'ai pas cédé.
Bin j'aurais du essayer. ]

Avatar de l’utilisateur
alka
Administrateur du site
Messages : 3099
Enregistré le : mer. 15 juil. 2015 15:18
Localisation : 92
Contact :

Re: BLOC 6 voies

Messagepar alka » mar. 16 juil. 2024 11:40

le genre de choses qu'on ne sait que quand on l'essaie pour de bon car les reviews sont toutes achetées X( plus moyen d'avoir des avis réels sur ce qu'on achète.

Pour ton schéma d'ensemble, config1 c'est le pc branché sur l'ESP32 ce qui n'arrivera que lors des tests initiaux pour charger le soft et voir que les messages sur le port série sont normaux. Si on se débrouille bien, plus jamais besoin du port série et les éventuelles mises à jour futures du logiciel se feront sans fil.
Garde juste le bouton reset de la carte ESP32 accessible; Il ne devrait jamais servir sauf quand tu en auras besoin!


Retourner vers « DSPiy général »

Qui est en ligne

Utilisateurs parcourant ce forum : Aucun utilisateur enregistré et 8 invités