Ampli 3 voies stereo + dsp

Discutions générales sur le DSPiy et tout ce qui s'y rattache
Avatar de l’utilisateur
alka
Administrateur du site
Messages : 3099
Enregistré le : mer. 15 juil. 2015 15:18
Localisation : 92
Contact :

Re: Ampli 3 voies stereo + dsp

Messagepar alka » mer. 23 janv. 2019 10:00

Ben il parait que des pros peuvent se tromper en mettant un rouleau a la place d'un autre :mrgreen: Ca arrive même aux meilleurs ;)

Je pose une question sur la sensibilité des HP.

Pour des enceintes on injecte 1W à 1kHz et l'on mesure le SPL. C'est simple de comparer différentes enceintes.
Pour un HP, 1 KHz n'est pas toujours dans sa bande utile.
On choisi alors une fréquence plus élevée, par exemple, pour le tweeter et toujours 1W.

c'est vrai que le chiffre de sensibilité est donné arbitrairement à 1kHz, fréquence normalisée choisie parce que c'est en plein milieu de la bande audible humaine. Pour une enceinte c'est un choix légitime. En général ce chiffre n'est n'est pas déconnant pour les HPs seuls, sauf pour un Sub ou un super tweeter. Pour les sub, les constructeurs donnent une sensibilité moyenne sur une plage plus réaliste dans la bande utile, ou certains moins sérieux, donnent le pic de la réponse.

Le mieux c'est de jeter un oeil a la courbe de réponse en fréquence du HP pour valider que le chiffre donné à 1kHz est cohérent. J'ai déjà vu des HPs qui avaient une bosse a 1kHz ce qui accroit de manière factice la sensibilité affichée. A se demander si le fabricant ne le faisait pas exprès...

Avatar de l’utilisateur
thierryvalk
Administrateur du site
Messages : 3800
Enregistré le : jeu. 9 juil. 2015 20:08
Localisation : Belgique

Re: Ampli 3 voies stereo + dsp

Messagepar thierryvalk » mer. 23 janv. 2019 11:23

ampli atténué : R1 = rien, R2 = 0, R3= 3,9K , R4 = 5,6K (attention, ce sont bien des Kohm)
cela donne un ratio de 5,6/9,5 cad environ -4,7dB

Je ne suis pas certain qu'il faille mettre l’atténuation que sur le In+.
D’instinct, je mettrais le même sur le In- question d'avoir les mêmes impédances et surtout garder la symétrie.

Le principe avec ce câblage, c'est que si une perturbation arrive sur le câblage, elle devrait être identique sur le fil + et fil -.
Vu que l'on est en différentiel à l'entrée, la perturbation sera annulée.

Goodnoize, je t'ai envoyé un E-mail.
Pour le multi, regarde chez RS et/ou Farnell, en général ils ont de bons prix sur ce genre de matériel.
Maintenant pour l'usage dans ton entreprise, il faudrait plus un multimètre d'électricien de maintenance.

androuski
Messages : 986
Enregistré le : ven. 10 juil. 2015 12:48

Re: Ampli 3 voies stereo + dsp

Messagepar androuski » mer. 23 janv. 2019 12:18

Alain,
voici ce qu'on voit sur le pcb :
Entrée carte connexion UcdxxxOEM.JPG


La seule différence avec le schéma c'est qu'il y a un élément de sérigraphie qui a migré.
Le nommage 1, 2, 3 n'est pas dans l'ordre parce que je voulais le faire correspondre aux nommage des pins du connecteur xlr, qui est normalisé. Les pad supplémentaires qui peuvent sembler incohérents sont là pour permettre l'implantation directe sur le pcb d'une embase xlr.

Avatar de l’utilisateur
alka
Administrateur du site
Messages : 3099
Enregistré le : mer. 15 juil. 2015 15:18
Localisation : 92
Contact :

Re: Ampli 3 voies stereo + dsp

Messagepar alka » mer. 23 janv. 2019 15:55

J'avais un petit doute pour le nommage des R que j'avais relevé sans bien voir. Là c'est confirmé. La numérotation des pads du connecteur n'est pas bien importante car ce qui se voit c'est la sérigraphie IN- 0 IN+

@thierry : en symétrique ce serait logique de conserver la même impédance des deux cotés, mais ce n'est plus du vrai symétrique puisque le deuxième câble transporte le 0V, tout comme le treillage. Donc bof. Ca va ajouter une impédance a l'arrivée (R1) entre le 0V et gnd. Ca me semble inutile mais ne fera rien de mal non plus.

Pour ce faire, il suffit de maintenir la symétrie :
Ampli atténué : R1 = R4 = 5.6K et R2 = R3 = 3.9K


Un truc qui me semble n'a pas été abordé c'est comment relier - ou pas - les GND des différentes cartes : 6 amplis, 2 alims de puissance, 1 carte a trou alimentée par la même alim 5V que le DSPiy.
Entre les amplis et leur alim, les 0V sont naturellement connectés. Moi je rajouterai un fil entre les 0V des deux alims et je relierai aussi avec le 0V du DSPiy. Histoire que les 0V soient tous franchement connectés entre eux et pas que a travers le signal.
Il y a a aussi le Vaux d'une des SMPS qui alimente les leds clipping. Le 0V de ce Vaux sera relié au 0V des amplis concernés. Pas de souci de ce coté là.
Je relierai aussi le 0V des alims au chassis, lui même relié à la terre du secteur pour la sécurité. Par chassis, je pense à la plaque alu de fond du boitier. Je ne connais pas les Ucd Oem mais j'imagine que leur dissipateur incorporé qui se fixe au chassis est bien electriquement isolé.

GoodNoize
Messages : 908
Enregistré le : mar. 27 nov. 2018 17:18
Localisation : Jura

Re: Ampli 3 voies stereo + dsp

Messagepar GoodNoize » mer. 23 janv. 2019 22:18

Alors prenez pas peur, voici mon « matériel »
Image

Et voici ce que j’ai réussi à faire :
Image

C’est pas le top mais pas de brucelles, un fer à souder degeu, un tournevis pour le maintient en place. Non non je me cherche pas des excuses :cote:

Alors vu que j’ai attaquer à souder les R=0 sur toute les cartes si on peut éviter la sysmetrie de l’atténuation vous imaginez pas comme ça m’arange !
Bon après je peut refaire hein, j’ai trouvé une pompe à dessouder mais je suis pas convaincu de l’efficacité dans ce cas..

Pour ton questionnement sur le Gnd Alka, pas d’avis... je peut prendre des photos rapprochées du radiateur de l’UCD.

J’epluche les derniers messages demain, je suis claqué
:hello:

Avatar de l’utilisateur
thierryvalk
Administrateur du site
Messages : 3800
Enregistré le : jeu. 9 juil. 2015 20:08
Localisation : Belgique

Re: Ampli 3 voies stereo + dsp

Messagepar thierryvalk » mer. 23 janv. 2019 22:35

On a déjà vu pire. 8/

Pour le gain en symétrique, alka ne semble pas chaud, mais il a tort.

Je pense que tu abuse avec le flux, ca nettoie très bien une panne de fer mais ca la bouffe aussi très bien.

Pour dessouder une résistance CMS, il faut chauffer un bon coup d'un coté puis sans délai chauffer de l'autre coté.
La résistance devrait tout simplement partir en restant collée au bout du fer.

Avatar de l’utilisateur
alka
Administrateur du site
Messages : 3099
Enregistré le : mer. 15 juil. 2015 15:18
Localisation : 92
Contact :

Re: Ampli 3 voies stereo + dsp

Messagepar alka » mer. 23 janv. 2019 23:09

un mauvais ouvrier se plaint du matériel. Un bon matériel ne fait pas un bon ouvrier. Mais ça aide énormément !
changer de fer a souder pour une véritable station pro (merci Thierry) a changé ma vie de soudeur ;) sans aller jusque là, un fer qui chauffe vraiment ça fait une sacré différence, surtout pour souder sur un pad relié au plan de masse du pcb.
Sinon, comme souvent quand on débute, t'as tendance a mettre un peu trop de soudure. C'est pas parfaitement joli, mais du moment que c'est bon autant laisser. Le mieux est l'enemi du bien et t'as plus de chances de faire du caca en tentant de dessouder. Quand tu en auras fait quelques unes, ça ira tout seul. On devrait avoir des pcb d'entrainement pour débuter !


GoodNoize a écrit :Pour ton questionnement sur le Gnd Alka, pas d’avis... je peut prendre des photos rapprochées du radiateur de l’UCD.
tu peux juste vérifier au multimetre la résistance entre la plaque (radiateur) qui se fixe sur le fond et le gnd sur la carte. On verra bien.
J'ai bien l'impression que c'est prévu pour et qu'il n'y aura aucun souci de ce coté là.

GoodNoize
Messages : 908
Enregistré le : mar. 27 nov. 2018 17:18
Localisation : Jura

Re: Ampli 3 voies stereo + dsp

Messagepar GoodNoize » jeu. 24 janv. 2019 08:44

Mon soucis c'est que l'étain reste accroché à la panne et ne veut pas descendre sur le pad. Pas assez chaud ?
le flux attaque la panne ? Bon à savoir.
Je suis quand même un peu déçu parce que le reste des cartes est pas trop mal soudé.

thierryvalk a écrit :Pour le gain en symétrique, alka ne semble pas chaud, mais il a tort.


Dans le doute je peut le faire.
Hier j'ai réussi à dessouder des CMS que j'avais foiré sans trop de mal.
Par la suite un peu de flux et d'étain neuf puis un coup de pompe, ça laisse juste une petite couche d'étain.

Par contre, une fois qu'elles ont chauffé en restant collées au fer, elles sont foutues ?

alka a écrit :On devrait avoir des pcb d'entrainement pour débuter !


Sur le coup j'y ai pensé. En prendre un de plus à Androus pour tester. Puis je me suis dit : ça va le faire :hehe:
Heureuuuuusement que j'ai pas pris les carte sym avec les empreintes des SOIC8 !

Avatar de l’utilisateur
thierryvalk
Administrateur du site
Messages : 3800
Enregistré le : jeu. 9 juil. 2015 20:08
Localisation : Belgique

Re: Ampli 3 voies stereo + dsp

Messagepar thierryvalk » jeu. 24 janv. 2019 09:13

Mon soucis c'est que l'étain reste accroché à la panne et ne veut pas descendre sur le pad. Pas assez chaud ?

Trop chaud ou soudure de mauvaise qualité, ou PCB de mauvaise qualité mais encore mauvaise technique.
A voir avec androuski ce qu'il a choisi comme étamage des PCB : HAL RoHs ou avec plomb.
L'idéal est de ne pas mélanger soudures avec et sans plomb.

Pour la technique, ton fer ne doit jamais être trop propre, il doit y rester un soupçon de soudure, cette soudure va permettre d'avoir un bon contact entre la panne et le PCB.
Ensuite on chauffe puis l'on applique la soudure non pas sur la panne, mais à la jonction panne/PCB.

Pour la soudure, il faut préférer celle qui a un peu d'argent. Certain disent alors soudure à l'argent et que le son est meilleur .... :frime:

Par la suite un peu de flux et d'étain neuf puis un coup de pompe, ça laisse juste une petite couche d'étain.

Bien frotter la panne et sans attendre, simplement passer sur le pad avec la panne. Cela devrait reprendre déjà pas mal de soudure.

Par contre, une fois qu'elles ont chauffé en restant collées au fer, elles sont foutues ?

Pas forcément, mais des neuves sont tout de même préférable.
Si c'était une capa, là direct poubelle.

On devrait avoir des pcb d'entrainement pour débuter !

Suffit de trouver une veille carte de PC ou autre électronique à jeter.

Avatar de l’utilisateur
thierryvalk
Administrateur du site
Messages : 3800
Enregistré le : jeu. 9 juil. 2015 20:08
Localisation : Belgique

Re: Ampli 3 voies stereo + dsp

Messagepar thierryvalk » jeu. 24 janv. 2019 09:19

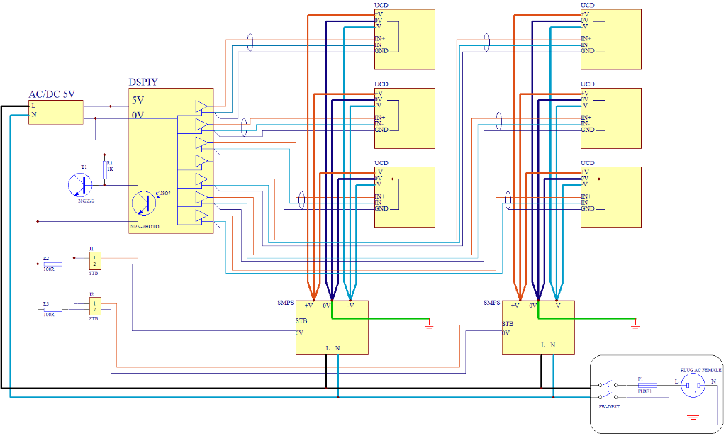
Voici un petit schéma de câblage, juste 3 voies de représentées.
SCHGN.PNG


Comme variantes à discuter :
Ne pas mettre les fils 0V entre SMPS et UCD, mais utiliser la tôle de fond qui est en alu de bonne épaisseur.
Les refroidisseurs des UCD semblent isolés, ils le sont pour le DC mais avec couplage capacitif pour les HF.
Un fil court entre 0V et tôle de fond serait alors meilleur d'un point de vue CEM.

Vu que l'on est en différentiel, le signal ne passe pas directement dans la tresse de blindage des signaux.
L'on pourrait rajouter a cette tresse une résistance série de 10 à 100 ohm afin d'être certain que le courant d'alimentation n'y passe pas (ou en proportion totalement négligeable).

Avatar de l’utilisateur
alka
Administrateur du site
Messages : 3099
Enregistré le : mer. 15 juil. 2015 15:18
Localisation : 92
Contact :

Re: Ampli 3 voies stereo + dsp

Messagepar alka » ven. 25 janv. 2019 07:31

un avec un schéma CAO c'est tout de suite plus sérieux :)
il y a deux écoles: cablage classique pour minimiser les boucles de masse comme sur ce schéma ou multiplier les connexions au 0V.
Je pense que ça marchera bien comme schématisé. S'il y a du bruit, il sera toujours temps de rajouter des fils.

De mon expérience, le plus important contre le bruit c'est le petit cable vert entre le 0V des SMPS et la terre. Il n'a l'air de rien et pourtant il "fixe" le 0V et immunise contre les ondes parasites du secteur très présentes dans nos habitats.
Concrètement, je mettrai une vis dans la plaque de fond sur laquelle sont branchés les deux fils vert venant du 0V de chaque smps et la terre provenant de l'arrivée secteur. Ceci pour garantir que la plaque chassis est au 0V et à la terre.
Je sais pas comment est prévue la face arrière du boitier. Si elle est conductrice et en liaison electrique avec le fond, il faut veiller a ne pas créer de contact avec les GND de la connectique du DSPiy. Si je me rappelle bien, j'avais veillé à bien détourer autour des RCA et j'avais viré la petite plaque métallique a l'arrière du connecteur double entrées digitales du dspiy. Cette plaque fait contact avec la face arrière et créé une boucle de masse. C'est pas forcément gênant mais je n'aime pas les contacts "parasites" incontrôlés.

Avatar de l’utilisateur
thierryvalk
Administrateur du site
Messages : 3800
Enregistré le : jeu. 9 juil. 2015 20:08
Localisation : Belgique

Re: Ampli 3 voies stereo + dsp

Messagepar thierryvalk » ven. 25 janv. 2019 08:34

Je suis d'accord avec beaucoup de choses mais pas sur tout. ;)

immunise contre les ondes parasites du secteur très présentes dans nos habitats.

C'est surtout sur les forum audio que l'on parle du secteur pollué.

Dans le cas d'une SMPS, vu que l'on redresser la tension secteur, la "qualité" de la tension secteur n'a que peut d'importance.
Ce qui est méchant, ce sont les perturbations qui peuvent survenir sur le secteur suite à un orage, commutation de lignes haute-tension....
Perturbations relativement rares, mais qui peuvent créer de gros soucis de fonctionnement voire pannes.

L'on a des filtres sur les SMPS et de mémoire GoodNoize rajoute une embase IEC avec filtre.
La fonction principale de ces filtres, c'est surtout de ne pas polluer le secteur et non l'inverse.

Ce qu'il faut au niveau câblage secteur, c'est minimiser les longueurs de fils et faire un câblage "propre".
Et donc là je te rejoint, le petit fil vert a toute son importance.

Ici l'on a 2 SMPS de puissance, une petite SMPS, 6 ampli classe-D et rien n'est synchronisé.
Le gros du problème est que tous ces trucs à commutations bien que se trouvant dans des fréquences plus élevées que la bande audio vont finir par créer des fréquences dans sa bande.

Un gros +1 pour l'isolation des GND des RCA et globalement des GND du DSPiy.
Si cette condition n'est pas réalisé, l'on aura du courant de la partie digitale du DSPiy qui va traverser la partie DAC analogique en créant du bruit.

Ce qui est un peu dommage, c'est d'avoir un plan de masse commun sur la petite carte de connectique des UCD, il aurait mieux valu que la mise en commun des GND se fasse sur l'ampli li-même.
Mais c'est pas bien gênant.

Ce qui me gêne le plus, c'est la commande de Standby des SMPS, mais j'ai pas tout compris.
Il me semble que c'est une LED d'un opto que l'on commande, le 0V de cette LED est-il commun au 0V de l'alim ?

GoodNoize
Messages : 908
Enregistré le : mar. 27 nov. 2018 17:18
Localisation : Jura

Re: Ampli 3 voies stereo + dsp

Messagepar GoodNoize » ven. 25 janv. 2019 09:23

Super ton schéma Thierry !
Il faut que j'en dessine un complet du système, ça sera top. J'ai Kicad mais me suis pas encore trop penché dessus. ça me semble indispensable au vu de la clarté de ton schéma, pour éviter les erreurs de câblage et pour service en cas de panne dans le futur.

Les réponses à ce que je peut répondre :

Effectivement tôle de fond en ALU brut ou brossé de 8 / 10 mm d'épais pour refroidissement

Je sais pas comment est prévue la face arrière du boitier. Si elle est conductrice et en liaison electrique avec le fond

C'est vous qui voyez. J'avais dans l'idée la tôle de fond et une deuxieme pour l'arrière.
Je voulais du monobloc mais pas facile de plier du 10 mm et difficulté de fixer l'ensemble des borniers.
Donc isolation électriques des deux tôles au besoin

j'avais veillé à bien détourer autour des RCA et j'avais viré la petite plaque métallique a l'arrière du connecteur double entrées digitales du dspiy

Fait ;)
Les sortie HP aussi doivent être isolée ? Mes embases Speakon 8P sont métallique, mais Neutrik savent faire du bon matos.

faire un câblage "propre"

j'y compte bien, avec vos recommandation ! :)

Un gros +1 pour l'isolation des GND des RCA et globalement des GND du DSPiy.

Donc isolation complète du DSPiy avec tout le reste. Fixation particulière sur la tôle de fond du coup ?

GoodNoize rajoute une embase IEC avec filtre

Euu je sait pas si c'est filtré.. : https://fr.farnell.com/multicomp/jr-101 ... dp/1516059

Désolé pour les réponses à la va vite, je bosse

Avatar de l’utilisateur
alka
Administrateur du site
Messages : 3099
Enregistré le : mer. 15 juil. 2015 15:18
Localisation : 92
Contact :

Re: Ampli 3 voies stereo + dsp

Messagepar alka » ven. 25 janv. 2019 10:04

thierryvalk a écrit :Je suis d'accord avec beaucoup de choses mais pas sur tout.
;) moi aussi. Il m'arrive même de ne plus être d'accord avec moi même, de changer d'avis quoi ;)

immunise contre les ondes parasites du secteur très présentes dans nos habitats.

C'est surtout sur les forum audio que l'on parle du secteur pollué.
je pensais au rayonnement 50Hz très présent chez moi. Mais surtout, l'important c'est de "fixer" le 0V flottant en sortie de SMPS. De mon expérience, ne pas le faire c'est systématiquement une source de bruit. En connectant le 0V des smps à la terre et à la plaque du chassis par le fil vert, on fait d'une pierre deux coups.
Pour le reste, avec toutes ces ondes qui s'entrecroisent, il y a plein de raisons qui pourraient provoquer du bruit mais Goodnoize verra bien - ou plutot entendra bien - si c'est audible. Liaisons controlées, cablage bien franc et cables disposés au fond du boitier : j'ai confiance.



Ce qui me gêne le plus, c'est la commande de Standby des SMPS, mais j'ai pas tout compris.
Il me semble que c'est une LED d'un opto que l'on commande, le 0V de cette LED est-il commun au 0V de l'alim ?
oui, selon la doc de l'alim, le pied de la led optocoupleur est directement au Gnd de l'alim. Le bruit de l'alim AC/DC du dspiy arrivera sur le GND des deux SMPS. Ca pourrait etre plus propre mais je ne vois pas de gros risque venant de là.
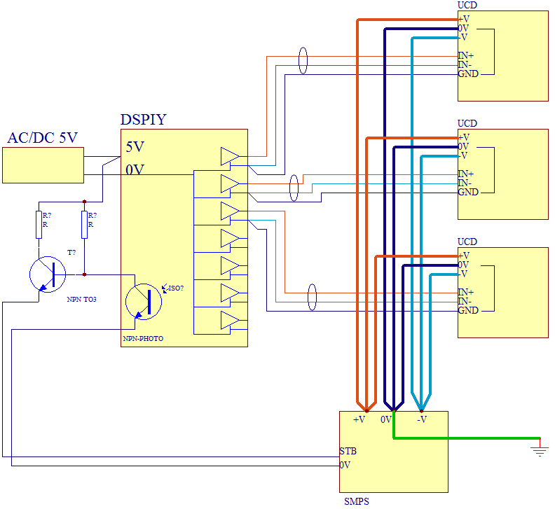
Ce qui pose une question de cablage puisqu'il y a deux smps. Pour la bonne compréhension, ce serait bien de dessiner les deux SMPS sur le schéma pour clarifier le cablage. J'avais nommé R1=1K la résistance entre le 5V et la base du transistor. Pas de résistance sur le collecteur du transistor qui est un 2N2222. Pour moi, le ac/dc 5V et Tr+R de commande STB et quelques borniers sont sur une plaque a trous pour simplifier le cablage.
Image

Avatar de l’utilisateur
alka
Administrateur du site
Messages : 3099
Enregistré le : mer. 15 juil. 2015 15:18
Localisation : 92
Contact :

Re: Ampli 3 voies stereo + dsp

Messagepar alka » ven. 25 janv. 2019 10:14

GoodNoize a écrit :
Je sais pas comment est prévue la face arrière du boitier. Si elle est conductrice et en liaison electrique avec le fond

C'est vous qui voyez. J'avais dans l'idée la tôle de fond et une deuxieme pour l'arrière.
Je voulais du monobloc mais pas facile de plier du 10 mm et difficulté de fixer l'ensemble des borniers.
Donc isolation électriques des deux tôles au besoin pas nécessairement isoler les deux. Si le gnd de la connectique dspiy n'y touche pas, ni les gnd des sorties HPs , pas de souci. J'aurai tendance a dire que plus il y a de métal conducteur à la terre autour de l'electronique, mieux c'est. Donc assurer que le métal du chassis est bien en contact avec lui même mais pas avec les electroniques qu'on veut pas. Et assurer le bon contact avec les fils verts.

Un gros +1 pour l'isolation des GND des RCA et globalement des GND du DSPiy.

Donc isolation complète du DSPiy avec tout le reste. Fixation particulière sur la tôle de fond du coup ? rien de particulier a prévoir. Les pads de fixation du DSPiy sont isolés du plan de masse.

GoodNoize rajoute une embase IEC avec filtre

Euu je sait pas si c'est filtré.. : https://fr.farnell.com/multicomp/jr-101 ... dp/1516059 en effet, pas de filtre sur cette embase, juste un fusible. Mais pas grave car les smps ont déjà un filtre pour ne pas polluer le secteur.

Désolé pour les réponses à la va vite, je bosse les pauses forum ont remplacé les pauses cigarette ;)

Avatar de l’utilisateur
thierryvalk
Administrateur du site
Messages : 3800
Enregistré le : jeu. 9 juil. 2015 20:08
Localisation : Belgique

Re: Ampli 3 voies stereo + dsp

Messagepar thierryvalk » ven. 25 janv. 2019 10:55

Je me demande s'il ne serait pas mal de rajouter quelques ferrites sur les fils.
Genre ceci en réalisant 2 ou 3 tours, cela pour le secteur à proximité de l'embase IEC et aussi à chaque ampli avec V+ et V-.
https://fr.rs-online.com/web/p/tores-de ... e/1678285/
Cela donnerait une certaine "isolation" en HF tant entre les différents amplis que pour le secteur.

Si manque de place, un tube et simplement passer les fils dedans est déjà bien.
https://fr.rs-online.com/web/p/tores-de ... e/1241538/

La face arrière doit être à la terre, tu pourrait avec du 10mm tarauder dans la tranche.
Ce qu'il faut c'est que les RCA ne touchent pas cette face.

Le problème au niveau du Standby, c'est que l'on va de ce fait mettre le 0V d'alimentation du DSPiy avec celui des alims et donc revenir par la tresse des câble signaux.
C'est dommage.

les pauses forum ont remplacé les pauses cigarette

Sais faire les deux. :-/

Edit : en regardant la doc de la SMPS400,
This is an opto-coupler input with a 470 ohm series resistor.
Et
The current (A) drawn can be calculated as follows: (Vpin – 0.7) / 470

C'est tout de même étrange un opto avec un Vf de 0.7V

Avatar de l’utilisateur
thierryvalk
Administrateur du site
Messages : 3800
Enregistré le : jeu. 9 juil. 2015 20:08
Localisation : Belgique

Re: Ampli 3 voies stereo + dsp

Messagepar thierryvalk » ven. 25 janv. 2019 11:48

Voici une seconde version du schéma, j'ai rajouté des résistance de 100 ohm sur le 0V de standby, tu en pense quoi Alain ?
SCHGN2.PNG

Le même en PDF
GoodNoize Schematic.pdf
(14.96 Kio) Téléchargé 722 fois

Avatar de l’utilisateur
thierryvalk
Administrateur du site
Messages : 3800
Enregistré le : jeu. 9 juil. 2015 20:08
Localisation : Belgique

Re: Ampli 3 voies stereo + dsp

Messagepar thierryvalk » ven. 25 janv. 2019 15:16

Vu que je suis dans les schémas, voici une petite explication de l'utilité d'une résistance dans une boucle de masse.
(Cliquer sur l'image pour l'avoir en grand)
boucle.PNG


En Fig.1, notre DSPiy qui a deux sections, l'une analogique et l'autre digitale bien polluante.
Je n'ai représenté que le trajet du courant par le 0V.
Rien d'anormal, il y a une partie du PCB où le courant est la somme du courant "digital" et du courant "analogique"; les capas et régulateurs sont là limiter les éventuels problèmes.

En Fig.2, on rajoute un fil entre le 0V d'entrée d'alimentation du DSPiy et l'une des sorties signaux.
Le courant "digital" à trouvé un nouveau chemin par ce fil et va perturber la partie analogique du DSPiy.
J'ai mis 50% du courant digital passant par ce fil, c'est arbitraire et va dépendre en réalité de la résistance du fil par rapport à la résistance du plan de masse du PCB.

Sur cette basse, on rajoute simplement une résistance de valeur relativement faible mais bien plus grand que celle du plan de masse du PCB.
Le courant digital passant dans le fil est maintenant devenu négligeable.

Dans notre cas, ce fil est pour alimenter une LED sur la SPMS des ampli, le rajout d'une résistance ne devrait pas poser de problèmes pour la fonction de ce fil.
Dans certains cas, on peut mettre une diode à la place de la résistance. C'est la Fig.3

Ce genre de situation se rencontre souvent avec les liaisons de terre de deux appareil connectés ensemble par un câble signal non isolé.
On gardera bien sur la liaison de terre des boitiers, mais l'on peut résoudre certains problèmes au niveau des 0V (GND) avec des solutions qui restent simples.


Retourner vers « DSPiy général »

Qui est en ligne

Utilisateurs parcourant ce forum : Aucun utilisateur enregistré et 8 invités