Mini Dac - Selection de source - Protection DC

Discutions générales sur le DSPiy et tout ce qui s'y rattache
louisr
Messages : 469
Enregistré le : mar. 14 juil. 2015 15:52
Localisation : Bordeaux/Poitiers

Re: Mini Dac - Selection de source - Protection DC

Messagepar louisr » dim. 21 août 2016 18:18

Effectivement j'avais complètement zappé les trous de fixation..
je les ai rajoutés, j'ai arrangé la sérigraphie comme j'ai pu. Pour la largeur des pistes j'ai mis toutes les pistes le plus large possible, je sais pas si tu parlais de piste en particulier..
J'espère n'avoir rien oublié, mais pour moi c'est bon :)
Je fais la facade avec les boutons et leds ce soir
top.png


bot.png


3D.png

louisr
Messages : 469
Enregistré le : mar. 14 juil. 2015 15:52
Localisation : Bordeaux/Poitiers

Re: Mini Dac - Selection de source - Protection DC

Messagepar louisr » dim. 21 août 2016 18:26

Ah si il manque des vias un peu partout, principalement sous les rég :perv:

Avatar de l’utilisateur
thierryvalk
Administrateur du site
Messages : 3798
Enregistré le : jeu. 9 juil. 2015 20:08
Localisation : Belgique

Re: Mini Dac - Selection de source - Protection DC

Messagepar thierryvalk » dim. 21 août 2016 19:34

Les trous pour les connecteurs DC PROTECT me semblent petits, idem pour la RCA Coax où il pourrait être judicieux de placer les pistes en Bottom.

Avatar de l’utilisateur
alka
Administrateur du site
Messages : 3099
Enregistré le : mer. 15 juil. 2015 15:18
Localisation : 92
Contact :

Re: Mini Dac - Selection de source - Protection DC

Messagepar alka » dim. 21 août 2016 20:58

ce projet c'est un shield arduino ::d ::d

ps: le +12V passe bien près du pad de fixation en bas a gauche.

louisr
Messages : 469
Enregistré le : mar. 14 juil. 2015 15:52
Localisation : Bordeaux/Poitiers

Re: Mini Dac - Selection de source - Protection DC

Messagepar louisr » dim. 21 août 2016 21:19

Les trous pour les connecteurs DC PROTECT me semblent petits, idem pour la RCA Coax où il pourrait être judicieux de placer les pistes en Bottom.

Bien vu, ils faisaient 30mil au lieu de 40 :|
Je vois pas de quelles pistes tu parles par contre ..

alka a écrit :ce projet c'est un shield arduino ::d ::d

ps: le +12V passe bien près du pad de fixation en bas a gauche.


Un gros shield de 2x80w :diable:
Bien vu pour le 12v, c'est corrigé.

J'ai fait la face avant avec les switchs&leds, rien de bien original mais bon.. :langue2:

sch.png


top2.png


3D_top.png


3D_bot.png


J'attaque les modules Zenquitos maintenant :-/

Avatar de l’utilisateur
thierryvalk
Administrateur du site
Messages : 3798
Enregistré le : jeu. 9 juil. 2015 20:08
Localisation : Belgique

Re: Mini Dac - Selection de source - Protection DC

Messagepar thierryvalk » lun. 22 août 2016 08:29

Je vois pas de quelles pistes tu parles par contre ..

celle-ci.
piste.PNG
En la passant en BOT avec un via, tu pourras toujours repercer le PCB si la RCA ne rentre pas.
Aussi en cas de démontage, moins de risque d'arracher la piste.

Avatar de l’utilisateur
alka
Administrateur du site
Messages : 3099
Enregistré le : mer. 15 juil. 2015 15:18
Localisation : 92
Contact :

Re: Mini Dac - Selection de source - Protection DC

Messagepar alka » lun. 22 août 2016 12:09

c'est vrai que c'est une bonne règle a retenir : composant traversant => pistes coté bottom :)

Avatar de l’utilisateur
alka
Administrateur du site
Messages : 3099
Enregistré le : mer. 15 juil. 2015 15:18
Localisation : 92
Contact :

Re: Mini Dac - Selection de source - Protection DC

Messagepar alka » lun. 22 août 2016 12:12

alka a écrit :c'est vrai que c'est une bonne règle a retenir : composant traversant => pistes coté bottom :)


edit : on va plutot dire "pistes coté soudure". parce parfois les composants sont sur la face bottom ;)

louisr
Messages : 469
Enregistré le : mar. 14 juil. 2015 15:52
Localisation : Bordeaux/Poitiers

Re: Mini Dac - Selection de source - Protection DC

Messagepar louisr » lun. 22 août 2016 13:10

thierryvalk a écrit :En la passant en BOT avec un via, tu pourras toujours repercer le PCB si la RCA ne rentre pas.
Aussi en cas de démontage, moins de risque d'arracher la piste.

Ok :super:

alka a écrit :
alka a écrit :c'est vrai que c'est une bonne règle a retenir : composant traversant => pistes coté bottom :)


edit : on va plutot dire "pistes coté soudure". parce parfois les composants sont sur la face bottom ;)


Je suivrai cette règle pour mon prochain pcb parce que la il faudrait que je recommence tout :gene:

Avatar de l’utilisateur
thierryvalk
Administrateur du site
Messages : 3798
Enregistré le : jeu. 9 juil. 2015 20:08
Localisation : Belgique

Re: Mini Dac - Selection de source - Protection DC

Messagepar thierryvalk » lun. 22 août 2016 13:22

edit : on va plutot dire "pistes coté soudure". parce parfois les composants sont sur la face bottom ;)

Tu ne soude pas les CMS ? :-|

louisr
Messages : 469
Enregistré le : mar. 14 juil. 2015 15:52
Localisation : Bordeaux/Poitiers

Re: Mini Dac - Selection de source - Protection DC

Messagepar louisr » lun. 22 août 2016 19:16

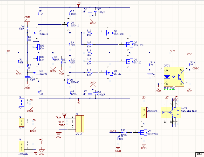
J'ai commencé les modules ampli. Niveau ampli rien de nouveau, j'ai seulement recopié le schéma de M. Plantefeve, et j'ai gardé les MOS d'origine.. désolé Androuski :-/
Il reste la détection de DC. Comme le disait plus haut Thierry, on doit pouvoir lire l'état de sortie de l'opto avec une entrée numérique du µC. Donc pas besoin d'un optocoupleur linéaire comme celui utilisé par Thierry, car on va juste chercher à faire saturer le transistor de sortie lorsque on a ~1V (si on fixe le seuil de détection à 1V).
J'ai pris un peu arbitrairement (parce que c'est celui utilisé sur le DSPIY) l'optocoupleur TLP126.
La tension de chute de la led est de 1.15V avec un courant de 10mA. Je vois pas comment on peut avoir un seuil de détection de 1V 8|
(Il y a d'autre optocoupleur mais la tension de chute est du même ordre, non ?)
J'ai pas fixé C7 non plus car je me disais qu'on pouvait faire un filtre passe bas avec R19 vu qu'on s'intéresse qu'au DC !
Sinon j'hésite à mettre une capacité de liaison, ça risque de pas faire plaisir à certain mais le zenquito laisse totalement passer le continu..

edit : il faut que je change le relais aussi, il faut un relais un peu plus costaud !

Sans titre.png

Avatar de l’utilisateur
thierryvalk
Administrateur du site
Messages : 3798
Enregistré le : jeu. 9 juil. 2015 20:08
Localisation : Belgique

Re: Mini Dac - Selection de source - Protection DC

Messagepar thierryvalk » lun. 22 août 2016 19:58

La tension de chute de la led est de 1.15V avec un courant de 10mA. Je vois pas comment on peut avoir un seuil de détection de 1V 8|

Pas simple de déchiffrer les datasheets des optos.
Tout d'abord, ce n'est pas le TLP126 qui est sur le DSPiy, mais un +- équivalent en SHARP qui lui aussi est devenus obsolète...

1.15V c'est pour 10mA, si tu prend le graphique de Vf/If du TLP126 tu verras que pour un Vf de 1.0V tu as un If de 0.4mA.
Le CRT de l'opto étant de 100% (minimum) veut dire que pour 0.4mA sur les LEDs tu auras 0.4mA en sortie du transistor.
Donc dans ton cas R20 doit être calculée pour avoir un niveau 1 avec 0.4mA.
Le max des max pour la LED étant de 50mA, tu calculera R19 pour ne jamais dépasser cette valeur. Pour cela 42V et se limiter à par exemple 30mA dans les LEds.
Il faudra ensuite jouer sur cette résistance pour être certain d'avoir les 0.4mA sous 1V et éventuellement revoir la valeur de R20.

PS : ton schéma ne montre qu'une seule LED, c'est un opto dit AC donc 2 LEDs.
PS 2 : le 2N7002 aura difficile a commander un relai de puissance.

louisr
Messages : 469
Enregistré le : mar. 14 juil. 2015 15:52
Localisation : Bordeaux/Poitiers

Re: Mini Dac - Selection de source - Protection DC

Messagepar louisr » lun. 22 août 2016 21:08

Merci beaucoup pour cette réponse très complète :gene3:
Pour R20, je sais pas si j'ai le bon raisonnement, mais pour avoir 1, il faut Vce ~ 3V3, donc une chute de tension négligeable face à 3V3. En fait je dois avouer qu'il y a un truc que je comprend pas :gene: : d'après ce que je dis juste avant, la résistance devrait être nulle pour avoir Vce = 3V3 quand il est passant. Sauf que dans tous les schémas que j'ai regardé, il y a cette résistance.. J'ai du louper un truc ::d

Pour R19 : Pour 30mA on a Vf qui vaut environ 1,2V. D'ou R19=(42-1,2)/0,003)=1360~1,5K.

PS : ton schéma ne montre qu'une seule LED, c'est un opto dit AC donc 2 LEDs.

J'ai pris un schéma classique d'opto mais oui c'était noté :)

PS 2 : le 2N7002 aura difficile a commander un relai de puissance.

Ok j'vais en prendre un un peu plus costaud.

louisr
Messages : 469
Enregistré le : mar. 14 juil. 2015 15:52
Localisation : Bordeaux/Poitiers

Re: Mini Dac - Selection de source - Protection DC

Messagepar louisr » lun. 22 août 2016 21:32

Par rapport au relai :
80W sur 8ohms ça fait ~ 3A. En prenant un peu de marge j'ai pris un relais de 5A : le RE030005 de TE Connectivity. Il consomme 40mA. Le 2N7002 est donné pour 180mA en continu, c'est trop juste ? Sinon j'met un BS170 qui est donné pour 500mA je crois.

Avatar de l’utilisateur
thierryvalk
Administrateur du site
Messages : 3798
Enregistré le : jeu. 9 juil. 2015 20:08
Localisation : Belgique

Re: Mini Dac - Selection de source - Protection DC

Messagepar thierryvalk » lun. 22 août 2016 21:53

il y a un truc que je comprend pas

Oui... :naah: je ne t'ai pas aidé... dans ton schéma courant dans LED = 0 en entrée logique.
Et il faut voir où se situent ces niveaux, un 1 par exemple ce n'est pas 3V3.

Pour le transistor du relai, c'est dans le même genre, faut regarder les courbes et bien voir le courant qu'il va donner selon sa tension de gate qui sera elle un peu inférieure aux 3V3.
Pour le relai, faut surtout voir sa résistance de contact.

louisr
Messages : 469
Enregistré le : mar. 14 juil. 2015 15:52
Localisation : Bordeaux/Poitiers

Re: Mini Dac - Selection de source - Protection DC

Messagepar louisr » lun. 22 août 2016 22:21

Ah je comprend mieux ::d
Du coup on veut I*R20~3V3 soit R20 ~ 8,2K ! Et la on aurait Vce qui vaut quasi 0V et donc 0 ! Il est un peu tard je fatigue :hehe:
J'ai regardé pour le 2N2007, pour Vgs = 3V on est un peu en dessous de 200mA. Par contre j'ai regardé pour le BS170 et à 3V on est très en dessous donc c'était une très mauvaise idée :gene:
Pour la résistance de contact du relais j'ai rien trouvé sur la datasheet..

louisr
Messages : 469
Enregistré le : mar. 14 juil. 2015 15:52
Localisation : Bordeaux/Poitiers

Re: Mini Dac - Selection de source - Protection DC

Messagepar louisr » jeu. 1 sept. 2016 17:43

Hello,
j'ai enfin fait le routage du zenquito. J'ai essayé de suivre au mieux le routage de base fait par JM Plantefève :
zen_base.png


J'ai passé les composants en CMS (à part les transistors, et ajustables). J'ai rajouté la protection DC et le relai de coupure. J'ai également rajouté des connecteurs, je trouve que ça fait plus sérieux :frime:
Il y a pas mal de courant qui passe par certaine piste, j'ai essayé de faire large mais je sais pas si c'est suffisant. Pareil pour les distance entre les plans masse/pistes, j'aimerai 0.8mm mais j'arrive pas à ajouter une règle uniquement pour les plans de masses, il me mets des erreurs entres les pattes des composants dès que je modifie.. :(
J'ai mis pas mal de via entre les plans bottom/top des pistes d'alim, je les arrangerai après ::d
Voila, j'veux bien des avis, c'est mon premier routage en analogique avec en plus de la puissance :-/
ampli_rout.png

AMPLI_3D.png


ps : il manque les plans de +42/-42 en bottom sur la photo du routage, mais on les voit sur la photo en 3D. Ils sont bien présents :)

Avatar de l’utilisateur
thierryvalk
Administrateur du site
Messages : 3798
Enregistré le : jeu. 9 juil. 2015 20:08
Localisation : Belgique

Re: Mini Dac - Selection de source - Protection DC

Messagepar thierryvalk » jeu. 1 sept. 2016 19:55

Pour moi R15 devrait être avec une piste plus courte pour Q6.
Toujours pas de trous de fixation. :] Mais c'est peut-être voulu.
Sinon difficile de se faire une idée sur les plans de masse uniquement sur les vues 3D.

Avec Protel, on peut définir un isolement pour les plans.
On va dans "Clearance Rule" -> "Edit Rule" on choisit un filtre "Objet Kind" et l'on coche "Fills" et "Polygons".


Retourner vers « DSPiy général »

Qui est en ligne

Utilisateurs parcourant ce forum : Aucun utilisateur enregistré et 8 invités