le bar du forum

Discutions générales sur le DSPiy et tout ce qui s'y rattache
Avatar de l’utilisateur
alka
Administrateur du site
Messages : 3099
Enregistré le : mer. 15 juil. 2015 15:18
Localisation : 92
Contact :

Re: le bar du forum

Messagepar alka » mer. 16 sept. 2020 13:32

Oui Alain, on s'empâte un peu.
Enfin mes boitiers parce que moi c'est plutôt la tendance inverse.
ça aussi milite en faveur de "pressé" :mrgreen: :mrgreen:

androuski a écrit :Je vais peut être dire une bêtise mais le canal 0.1 on peut l'envoyer sur deux sorties ? Pour mettre deux caissons ?
Dans l'appli IIR 2.1 , le .1 sort en symétrique. Tu l'as sur une sortie en + et sur l'autre - en inversion de phase. Avec les bons sub, on peut régler le déphasage donc ça passe.
Dans l'appli FIR 2.1 ... euh... qui n'existe pas 8/

Sinon, ça ne gêne pas de mettre deux amplis (deux caissons) sur une seule RCA en sortie de DSPiy avec un câble Y. Faut juste faire gaffe à l'impédance de charge.

Et puis je croyais que t'avais abandonné l'idée du 2.1 parce que ça sonne mal. Qu'est ce qui t'as changé d'avis ?

androuski
Messages : 983
Enregistré le : ven. 10 juil. 2015 12:48

Re: le bar du forum

Messagepar androuski » mer. 16 sept. 2020 13:37

Alors là cette histoire de changement d'avis c'est un grand problème. Suis parfois atteint de girouettisme. Donc Joker sur la question :hehe:
Ah il n'y a pas de 2.1 en FIR ? Bon ben ça reste le problème.

Avatar de l’utilisateur
thierryvalk
Administrateur du site
Messages : 3798
Enregistré le : jeu. 9 juil. 2015 20:08
Localisation : Belgique

Re: le bar du forum

Messagepar thierryvalk » mer. 16 sept. 2020 17:26

Non pas FIR en 2.1
Il existe une Appli FIR 3 voies mais pas trop testée et de toute manières je doute qu'elle convienne.
Le gros problème du FIR en phase linéaire est le nombre de Taps qui devient très important lorsque l'on descend en fréquence. Et parfois aussi un problème, la latence qui va avec.
En 2.1, la coupure se faisant vers 80Hz on est dans le pire des cas.

Cela dit je le fais sur mon propre système, mais avec deux DSPiy.

dekron
Messages : 21
Enregistré le : mer. 14 févr. 2018 17:04
Localisation : Cher - Loiret

Re: le bar du forum

Messagepar dekron » jeu. 17 sept. 2020 08:45

Juste pour info thierry avec le filtrage IIR soustractif tu arrives a avoir une phase a peu pres linéaire (un délai de groupe limité, surtout dans les graves) au prix du délai ? Ou cela corrige un peu mais n'est pas la panacée ?

Est ce que l'on peut retarder par ce biais les voies > 50hz par exemple pour équilibrer le retard existant sur les basses fréquences due au bass réflex ?

Avatar de l’utilisateur
thierryvalk
Administrateur du site
Messages : 3798
Enregistré le : jeu. 9 juil. 2015 20:08
Localisation : Belgique

Re: le bar du forum

Messagepar thierryvalk » jeu. 17 sept. 2020 21:06

Le filtrage soustractif à délai fonctionne très bien du moment que l'on n'utilise pas une compression.
La phase est très linéaire. Le délai de groupe est inévitable et va dépendre des pentes souhaitées et fréquence.
Avec DStudio V5 tu peux le simuler.

Est ce que l'on peut retarder par ce biais les voies > 50hz par exemple pour équilibrer le retard existant sur les basses fréquences due au bass réflex ?

Je ne comprends pas la question.

dekron
Messages : 21
Enregistré le : mer. 14 févr. 2018 17:04
Localisation : Cher - Loiret

Re: le bar du forum

Messagepar dekron » ven. 18 sept. 2020 08:34

thierryvalk a écrit :
Est ce que l'on peut retarder par ce biais les voies > 50hz par exemple pour équilibrer le retard existant sur les basses fréquences due au bass réflex ?

Je ne comprends pas la question.


Il y a deux causes principales générant un groupe delay variable à ma connaissance.
La cause électronique : comme tu l'évoque, le filtrage implique un retard du signal sur les fréquences filtrées en sortie. Ceci se corrige facilement en retardant les autres voies.
La cause accoustique : Une enceinte connait une légère augmentation du group delay dans les graves, ou au contraire potentiellement une forte bosse en bass réflex, fonction de la taille et de l'accord de l'event. Le temps d'emmagasiner de l'énergie et de la restituer.

MA question était donc de savoir si en plus d'applanir le group delay due au filtrage, il était également (toujours au prix d'un retard global de signal) de compenser le retard grave d'un bass reflex en retardant ce qui est au dessus ?

C'est a dire au lieu d'avoir un groupe delay à 2ms à 1khz puis à 40ms à 30hz, avoir l'ensemble dans une fourchette raisonnable qui ait un retard plus ou moins constant sur le spectre, même si cela est de 40 ou 50ms?

Avatar de l’utilisateur
thierryvalk
Administrateur du site
Messages : 3798
Enregistré le : jeu. 9 juil. 2015 20:08
Localisation : Belgique

Re: le bar du forum

Messagepar thierryvalk » ven. 18 sept. 2020 08:42

Tu répond à la question, c'est bien la fonction du filtre qui rajoute un délai de groupe qui dans le cas du filtrage soustractif est constant.
Le délai de groupe du BR est propre à l'enceinte, je ne vois que le FIR pour le compenser. Ce qui se traduit par une latence sur l'ensemble. Ce sont des mots différents pour au final dire la même chose.

Avatar de l’utilisateur
alka
Administrateur du site
Messages : 3099
Enregistré le : mer. 15 juil. 2015 15:18
Localisation : 92
Contact :

Re: le bar du forum

Messagepar alka » mer. 23 sept. 2020 17:32

je crois que godnoize avait décrit par ici la réalisation d'une enceinte bluetooth pour sa soeurette.

voilà ce que fait DIY Lady : une version portable sur batteries. Plutot cool et ça change de voir des ongles vernis en diy audio :)
https://www.youtube.com/watch?v=vqcnq1aKTtw

GoodNoize
Messages : 908
Enregistré le : mar. 27 nov. 2018 17:18
Localisation : Jura

Re: le bar du forum

Messagepar GoodNoize » jeu. 24 sept. 2020 06:07

Oui et c'est pas fini, elle commence à couiner :gene:
La boite est terminée, le filtre passif soudé.
Mais j'ai voulu bricoler un ampli + récepteur Bluetooth tout seul comme un grand, qui s'est soldé par un BZZZZZZZZZZZZZZZZZZZZZZZZZZZZZ.
Donc je vais finir par acheter un module Bluetooth tout fait qui se branche en jack sur l'ampli.

Bien sympa cette vidéo.
La face arrière a de la gueule avec les potards laitons, port USB et tout et tout.

Avatar de l’utilisateur
alka
Administrateur du site
Messages : 3099
Enregistré le : mer. 15 juil. 2015 15:18
Localisation : 92
Contact :

Re: le bar du forum

Messagepar alka » jeu. 24 sept. 2020 10:22

La lady, elle, a tout fini en 24 minutes ! Il ne te reste qu'a vernir tes ongles pour finir en beauté ::d

Dans ces projets, ce qui me tente c'est l'alimentation pile li-ion. C'est super simple maintenant et trouve tout sur les sites chinois.

GoodNoize
Messages : 908
Enregistré le : mar. 27 nov. 2018 17:18
Localisation : Jura

Re: le bar du forum

Messagepar GoodNoize » jeu. 24 sept. 2020 14:43

:hehe:
24 minutes je peux pas jouer
même avec du vernis, polish

androuski
Messages : 983
Enregistré le : ven. 10 juil. 2015 12:48

Re: le bar du forum

Messagepar androuski » dim. 11 oct. 2020 13:27

salut la compagnie,
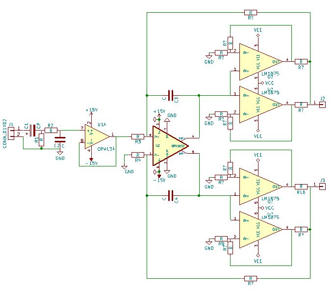
c'est l'automne, kicad me démange comme tous les ans :hehe:

Dans le montage ci dessous il y a :

- un étage de puissance constitué de 4 LM1875 en config BPA ;
- un étage reposant sur un OPA1632 qui remplit une double fonction : il symétrise et il amplifie en tension. Il s'agit donc d'un montage compound, on voit que les LM1875, en plus de leurs CR locales respectives, sont inclus dans une CR globale en entrée de l'OPA1632
- un étage tampon avec un OPA134 en config voltage follower à gain unitaire qui n'est là que pour assurer un impédance d'entrée compatible avec la source.

Ce schéma a pour vocation d'être attaqué par le DSPiy, par mon DSPiy, pour mon chez moi. Donc ce montage n'a pas besoin d'être universel.

La question, que vous avez peut-être vue venir : avec les DAC ESS 9023 l'étage tampon est-il nécessaire ? le jeu des R en entrée, qui sont là pour filtrer la composante continue et la HF, ne peuvent ils suffire à assurer une impedance d'entrée haute ?
Merci d'avance les zamis
Fichiers joints
LM1875 BPA100.JPG

Avatar de l’utilisateur
thierryvalk
Administrateur du site
Messages : 3798
Enregistré le : jeu. 9 juil. 2015 20:08
Localisation : Belgique

Re: le bar du forum

Messagepar thierryvalk » dim. 11 oct. 2020 13:50

Pour moi il est nécessaire afin d'avoir une impédance très faible pour attaquer R3.
L'impédance du DAC n'est pas vraiment faible vu son filtre de sortie passif.

androuski
Messages : 983
Enregistré le : ven. 10 juil. 2015 12:48

Re: le bar du forum

Messagepar androuski » dim. 11 oct. 2020 14:33

Ok,
merci Thierry.

Du coup il va falloir alimenter deux ampli op proprement. Apparemment l'OPA1632 est plus sensible à la qualité de l'alim, là où l'OPA134 pourrait se contenter d'un régulateur LM7x15. A un moment sur les conseils de maxidcx j'envisageais une alim shunt à TR de Nazar. Je serais curieux d'avoir d'autres avis sur la question :)

Avatar de l’utilisateur
thierryvalk
Administrateur du site
Messages : 3798
Enregistré le : jeu. 9 juil. 2015 20:08
Localisation : Belgique

Re: le bar du forum

Messagepar thierryvalk » dim. 11 oct. 2020 16:51

Pas d'avis, je ne vois pas trop en quoi l'OPA1632 utilisé dans un montage du genre, purement analogique et BF, nécessiterait une alimentation spéciale.

androuski
Messages : 983
Enregistré le : ven. 10 juil. 2015 12:48

Re: le bar du forum

Messagepar androuski » dim. 11 oct. 2020 17:12

Voilà exactement le genre de point de vue que j'espérais venant de toi : pragmatique.
Des LM317/337 ou LM7x15 donc, 1 par AOP pour rapprocher au mieux la régul de l'aop ou 1 pour les deux ?

Avatar de l’utilisateur
thierryvalk
Administrateur du site
Messages : 3798
Enregistré le : jeu. 9 juil. 2015 20:08
Localisation : Belgique

Re: le bar du forum

Messagepar thierryvalk » dim. 11 oct. 2020 17:17

Une seule alim pour les deux AOP, mais bien évidemment un bon découplage.
En général TI donne les bonnes infos pour la mise en œuvre de ses composants.

androuski
Messages : 983
Enregistré le : ven. 10 juil. 2015 12:48

Re: le bar du forum

Messagepar androuski » dim. 11 oct. 2020 18:10

Pour deux AOP tu aurais une recommandation particulière en tension fixe + et - 15V ?


Retourner vers « DSPiy général »

Qui est en ligne

Utilisateurs parcourant ce forum : Aucun utilisateur enregistré et 8 invités