j'ai eu 20 minutes pour toucher à ça
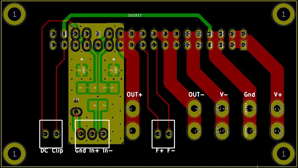
J'ai donc fait circuler un plan de masse sur le 0v alim, avec un autre petit plan de masse indépendant pour le gnd des entrées signal. Le grand plan de masse permet de blinder les pistes. J'ai fait en sorte que ça circule un max, y compris entre les pin du connecteur module.
Pin 34 c'est la fonction enable, que je ne compte pas utiliser donc je l'ai mise au plan 0v alim en dégageant le jumper qui permettait d'opter pour une commande extérieure.
Pour éviter de faire circuler la piste du pin 32 (DC detect) entre les pin qui véhiculent du signal je lui ai fait faire un détour. Du coup le plan de masse est coupé pour la pin 34, mais j'ai supposé que pour une fonction logique sans impact sur le signal c'était pas grave de faire un détour... sinon je peux lui faire traverser directement le connecteur, elle va circuler contre la pin qui correspond à in unbuffered.
Bon,
je tiens les montants du fauteuil, je vois déjà Thierry qui s'agace : "j'ai donné les règles du routage
"


