Positionnement des condensateurs

Discutions générales sur le DSPiy et tout ce qui s'y rattache
guyome
Messages : 143
Enregistré le : lun. 22 mai 2017 13:06
Localisation : Savoie

Positionnement des condensateurs

Messagepar guyome » mer. 9 juin 2021 04:07

Bonjour tlm,

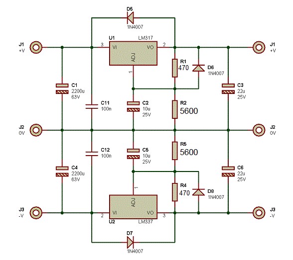
Je veux réaliser une alim externe basée sur le schéma ci-dessous pour alimenter des AOP :

electronique_alim_symetrique_001b.jpg


Question pratique : sachant qu'il y aura des fils pour relier mon alimentation à mon PCB avec les AOP, où vaut-il mieux placer les 2 condos de 22uf ? Sur la carte d'alim ou sur le PCB (avant ou après les fils) - sachant que chaque AOP sera découplé avec une paire de 100nF supplémentaire ? Ou alors, je laisse les 22uF sur la carte d'alim, et je rajoute deux 10uF du côté AOP en plus des 100nF de découplage individuel ?

Merci ;)
Modifié en dernier par guyome le mer. 9 juin 2021 22:28, modifié 1 fois.

Avatar de l’utilisateur
thierryvalk
Administrateur du site
Messages : 3800
Enregistré le : jeu. 9 juil. 2015 20:08
Localisation : Belgique

Re: Positionnement des condensateurs

Messagepar thierryvalk » mer. 9 juin 2021 07:53

Chaque condensateur a son rôle.
Les capas de 22µF coté régulateur sont là pour sa stabilité et doivent donc être proche du régulateur.

Un AOP a besoin lui d'un découplage, découplage qui se fait par les capas de 10µF pour les fréquences +- basses et le 100nF pour les hautes.

C'est donc ta dernière option qui est la bonne.

guyome
Messages : 143
Enregistré le : lun. 22 mai 2017 13:06
Localisation : Savoie

Re: Positionnement des condensateurs

Messagepar guyome » mer. 9 juin 2021 12:22

Merci Thierry ! Super clair !

guyome
Messages : 143
Enregistré le : lun. 22 mai 2017 13:06
Localisation : Savoie

Re: Positionnement des condensateurs

Messagepar guyome » dim. 13 juin 2021 15:50

Question subsidiaire : c'est combien de cm une distance raisonnable pour un condo de découplage de 100nF pour un AOP ? et pour celui de 10uF ?

Merci encore ;)

Avatar de l’utilisateur
thierryvalk
Administrateur du site
Messages : 3800
Enregistré le : jeu. 9 juil. 2015 20:08
Localisation : Belgique

Re: Positionnement des condensateurs

Messagepar thierryvalk » lun. 14 juin 2021 21:28

Il n'y a pas de distance critique universelle.
Tout dépend de l'AOP, des fréquences en jeux, du PCB ...
Le 100nF au plus proche des Pins d'alimentation et un par AOP.
Le 10µF (qui peut être une autre valeur) généralement moins critique.

guyome
Messages : 143
Enregistré le : lun. 22 mai 2017 13:06
Localisation : Savoie

Re: Positionnement des condensateurs

Messagepar guyome » lun. 14 juin 2021 22:02

Merci Thierry !


Retourner vers « DSPiy général »

Qui est en ligne

Utilisateurs parcourant ce forum : Aucun utilisateur enregistré et 8 invités